Suppr超能文献

天然分离株中转录因子的组成性上调是允许缓殖子分化的基础。

Constitutive upregulation of transcription factors underlies permissive bradyzoite differentiation in a natural isolate of .

机构信息

Department of Molecular Microbiology, Washington University School of Medicine, St. Louis, Missouri, USA.

出版信息

mBio. 2024 Sep 11;15(9):e0064124. doi: 10.1128/mbio.00641-24. Epub 2024 Aug 16.

Abstract

UNLABELLED

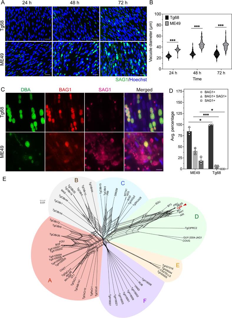
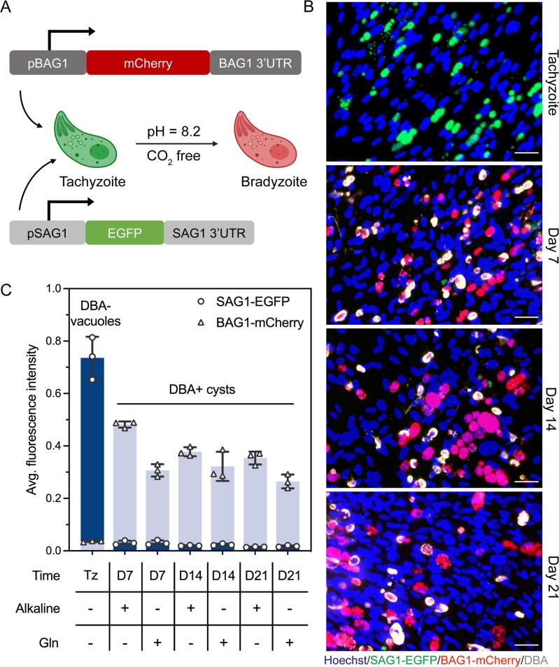
bradyzoites play a critical role in pathology due to their long-term persistence in intermediate hosts and their potential to reactivate, resulting in severe diseases in immunocompromised individuals. Currently, there is no effective treatment for eliminating bradyzoites. Hence, better models of bradyzoite development would facilitate identification of therapeutic targets for bradyzoites. Herein, we characterized a natural isolate of , called Tg68, which showed slower replication of tachyzoites, and permissive bradyzoite development under stress conditions . Transcriptional analysis revealed constitutive expression in Tg68 tachyzoites of the key regulators of bradyzoite development including , , and several AP2 factors. Consistent with this finding, Tg68 tachyzoites expressed high levels of bradyzoite-specific genes including , , and . Moreover, after stress-induced differentiation, Tg68 bradyzoites exhibited gene expression profiles of mature bradyzoites, even at early time points. These data suggest that Tg68 tachyzoites exist in a pre-bradyzoite stage primed to readily develop into mature bradyzoites under stress conditions . Tg68 presents a novel model for differentiation that will serve as a useful tool for the investigation of bradyzoite biology and the development of therapeutics.

IMPORTANCE

is a widespread protozoan that chronically infects ~30% of the world's population. can differentiate between the fast-growing life stage that causes acute infection and the slow-growing stage that persists in the host for extended periods of time. The slow-growing stage cannot be eliminated by the host immune response or currently known antiparasitic drugs. Studies on the slow-growing stage have been limited due to the limitations of experiments and the challenges of manipulation. Here, we characterize a natural isolate of , which constitutively expresses factors that drive development and that is permissive to convert to the slow-growing stage under stress conditions . The strain presents a novel model for studying the chronic phase of toxoplasmosis and identifying new therapeutic treatments for chronic infections.

摘要

未加标签

缓殖子在病理学中起着关键作用,因为它们在中间宿主中长期存在,并有可能重新激活,导致免疫功能低下的个体发生严重疾病。目前,尚无有效的治疗方法来消除缓殖子。因此,更好的缓殖子发育模型将有助于确定缓殖子的治疗靶点。在此,我们对一种称为 Tg68 的天然分离株进行了表征,该分离株的速殖子复制速度较慢,在应激条件下允许缓殖子发育。转录分析显示,Tg68 速殖子中,包括 bradyzoite 发育的关键调控因子在内的多个 AP2 因子组成型表达。这一发现与 Tg68 速殖子表达高水平的 bradyzoite 特异性基因一致,包括 bradyzoite-specific genes 。此外,在应激诱导分化后,Tg68 缓殖子表现出成熟缓殖子的基因表达谱,甚至在早期时间点也是如此。这些数据表明,Tg68 速殖子存在于一个预先处于 bradyzoite 阶段的状态,在应激条件下容易发育成成熟的缓殖子。Tg68 提出了一种新的分化模型,将作为研究 bradyzoite 生物学和开发治疗方法的有用工具。

重要性

是一种广泛存在的原生动物,慢性感染全球约 30%的人口。可以在快速生长的生活阶段和在宿主中持续较长时间的缓慢生长阶段之间分化。缓慢生长阶段不能被宿主免疫反应或目前已知的抗寄生虫药物消除。由于实验的限制和操作的挑战,对缓慢生长阶段的研究一直受到限制。在这里,我们对一种天然分离株进行了表征,该分离株持续表达驱动发育的因子,并在应激条件下允许转化为缓慢生长阶段。该菌株为研究弓形虫的慢性阶段和确定慢性感染的新治疗方法提供了一种新的模型。

https://cdn.ncbi.nlm.nih.gov/pmc/blobs/8918/11389365/d62631817d4d/mbio.00641-24.f001.jpg

文献AI研究员

20分钟写一篇综述,助力文献阅读效率提升50倍。

立即体验

用中文搜PubMed

大模型驱动的PubMed中文搜索引擎

马上搜索

文档翻译

学术文献翻译模型,支持多种主流文档格式。

立即体验