Suppr超能文献

丁香酚通过增强膜通透性与黏菌素协同作用,对抗耐黏菌素的菌株。

Eugenol works synergistically with colistin against colistin-resistant and isolates by enhancing membrane permeability.

作者信息

Kong Jingchun, Wang Yue, Yao Zhuocheng, Lin Yishuai, Zhang Yi, Han Yijia, Zhou Tieli, Ye Jianzhong, Cao Jianming

机构信息

Department of Medical Lab Science, School of Laboratory Medicine and Life Science, Wenzhou Medical University , Wenzhou, Zhejiang Province, China.

Department of Clinical Laboratory, Key Laboratory of Clinical Laboratory Diagnosis and Translational Research of Zhejiang Province, The First Affiliated Hospital of Wenzhou Medical University , Wenzhou, Zhejiang Province, China.

出版信息

Microbiol Spectr. 2023 Sep 14;11(5):e0366622. doi: 10.1128/spectrum.03666-22.

Abstract

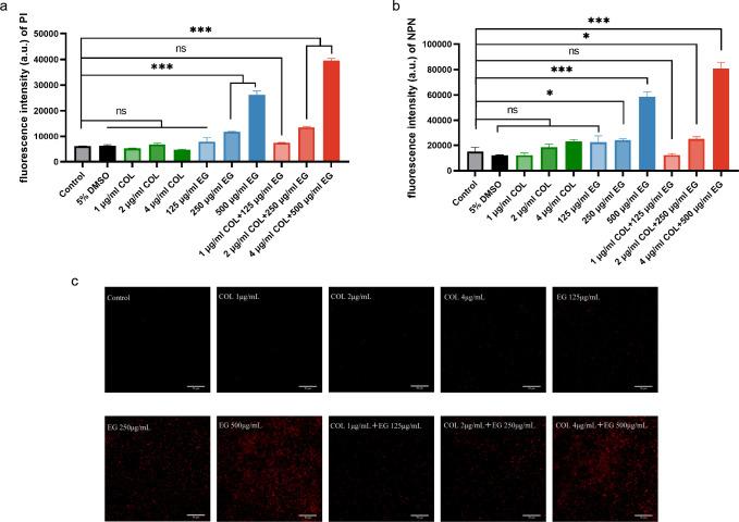
Colistin is a potent antibiotic for the treatment of carbapenem-resistant Gram-negative bacteria and is considered a last-resort drug. Unfortunately, the incidence of colistin-resistant bacteria isolated from patients is continuously growing due to clinical reuse of colistin. In this study, we found that the combination of colistin and eugenol has a significant synergistic antibacterial effect and reverses the sensitivity of colistin-resistant and against colistin, as confirmed by checkerboard and time-kill assays. Crystal violet staining and scanning electron microscopy revealed colistin and eugenol's synergistic antibiofilm action. Concerning the synergy mechanism, the results revealed that the combination of eugenol and colistin increases membrane permeability and causes considerable membrane damage, further inhibiting bacteria synergistically. Meanwhile, up to 500 µg/mL of eugenol is non-toxic to RAW 264.7 cells, and the colistin/eugenol combination is also efficacious , as demonstrated by the infection model. Our findings indicate that the colistin/eugenol combination is a viable treatment option for colistin-resistant and clinical infections. IMPORTANCE Colistin is used as a last resort for severe infections caused by multidrug-resistant Gram-negative bacteria, however, colistin resistance is increasing. As a result, we investigated the synergistic effect of eugenol/colistin combination, and the results revealed significant antibacterial and antibiofilm action. Eugenol may help clinical colistin-resistant and recover their susceptibility. These findings suggest that combining eugenol and colistin may be a viable treatment option for colistin-resistant pathogen clinical infections.

摘要

黏菌素是一种用于治疗耐碳青霉烯革兰氏阴性菌的强效抗生素,被视为一种“最后手段”药物。不幸的是,由于黏菌素在临床上的重复使用,从患者中分离出的耐黏菌素细菌的发生率在持续上升。在本研究中,我们发现黏菌素和丁香酚的组合具有显著的协同抗菌作用,并能恢复耐黏菌素菌株对黏菌素的敏感性,棋盘法和时间杀菌试验证实了这一点。结晶紫染色和扫描电子显微镜显示了黏菌素和丁香酚的协同抗生物膜作用。关于协同作用机制,结果表明丁香酚和黏菌素的组合增加了膜通透性并导致相当大的膜损伤,从而进一步协同抑制细菌。同时,高达500μg/mL的丁香酚对RAW 264.7细胞无毒,并且黏菌素/丁香酚组合在感染模型中也有效。我们的研究结果表明,黏菌素/丁香酚组合是治疗耐黏菌素菌株临床感染的一种可行治疗选择。重要性 黏菌素被用作治疗多重耐药革兰氏阴性菌引起的严重感染的最后手段,然而,黏菌素耐药性正在增加。因此,我们研究了丁香酚/黏菌素组合的协同作用,结果显示出显著的抗菌和抗生物膜作用。丁香酚可能有助于耐黏菌素临床菌株恢复其敏感性。这些发现表明,将丁香酚和黏菌素联合使用可能是治疗耐黏菌素病原体临床感染的一种可行治疗选择。

https://cdn.ncbi.nlm.nih.gov/pmc/blobs/05ab/10581171/8a28a2f03fe2/spectrum.03666-22.f001.jpg

文献AI研究员

20分钟写一篇综述,助力文献阅读效率提升50倍。

立即体验

用中文搜PubMed

大模型驱动的PubMed中文搜索引擎

马上搜索

文档翻译

学术文献翻译模型,支持多种主流文档格式。

立即体验