Suppr超能文献

端粒含量的泛肉瘤图谱显示,RAD51B和GID4的改变与更高的端粒含量相关。

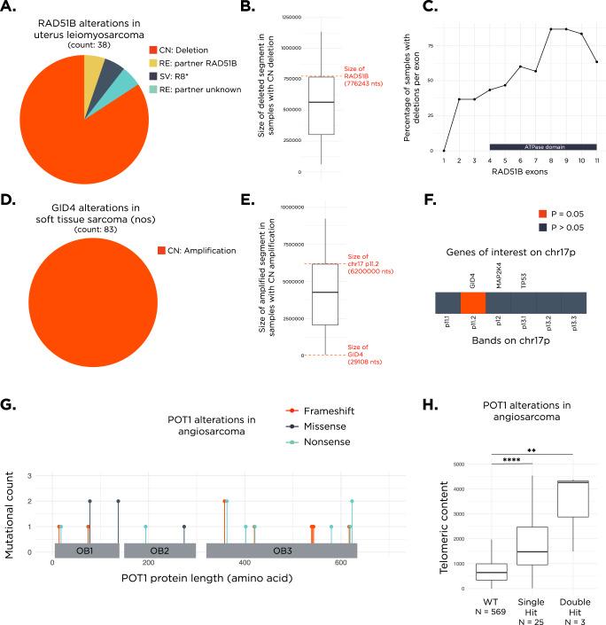
A pan-sarcoma landscape of telomeric content shows that alterations in RAD51B and GID4 are associated with higher telomeric content.

作者信息

Sharaf Radwa, Jin Dexter X, Grady John, Napier Christine, Ebot Ericka, Frampton Garrett M, Albacker Lee A, Thomas David M, Montesion Meagan

机构信息

Foundation Medicine Inc., Cambridge, MA, USA.

Omico Australian Genomic Cancer Medicine, Sydney, Australia.

出版信息

NPJ Genom Med. 2023 Sep 14;8(1):26. doi: 10.1038/s41525-023-00369-6.

Abstract

Tumor cells need to activate a telomere maintenance mechanism, enabling limitless replication. The bulk of evidence supports that sarcomas predominantly use alternative lengthening of telomeres (ALT) mechanism, commonly associated with alterations in ATRX and DAXX. In our dataset, only 12.3% of sarcomas harbored alterations in these genes. Thus, we checked for the presence of other genomic determinants of high telomeric content in sarcomas. Our dataset consisted of 13555 sarcoma samples, sequenced as a part of routine clinical care on the FoundationOne®Heme platform. We observed a median telomeric content of 622.3 telomeric reads per GC-matched million reads (TRPM) across all samples. In agreement with previous studies, telomeric content was significantly higher in ATRX altered and POT1 altered sarcomas. We further observed that sarcomas with alterations in RAD51B or GID4 were enriched in samples with high telomeric content, specifically within uterus leiomyosarcoma for RAD51B and soft tissue sarcoma (not otherwise specified, nos) for GID4, Furthermore, RAD51B and POT1 alterations were mutually exclusive with ATRX and DAXX alterations, suggestive of functional redundancy. Our results propose a role played by RAD51B and GID4 in telomere elongation in sarcomas and open research opportunities for agents aimed at targeting this critical pathway in tumorigenesis.

摘要

肿瘤细胞需要激活端粒维持机制,以实现无限复制。大量证据支持肉瘤主要使用端粒替代延长(ALT)机制,这通常与ATRX和DAXX的改变有关。在我们的数据集中,只有12.3%的肉瘤存在这些基因的改变。因此,我们检查了肉瘤中端粒含量高的其他基因组决定因素的存在情况。我们的数据集由13555个肉瘤样本组成,这些样本是在FoundationOne®Heme平台上作为常规临床护理的一部分进行测序的。我们观察到所有样本中每百万个GC匹配读数的端粒含量中位数为622.3个端粒读数(TRPM)。与先前的研究一致,在ATRX改变和POT1改变的肉瘤中,端粒含量显著更高。我们进一步观察到,RAD51B或GID4发生改变的肉瘤在端粒含量高的样本中富集,具体而言,RAD51B在子宫平滑肌肉瘤中,GID4在软组织肉瘤(未另作说明,NOS)中。此外,RAD51B和POT1的改变与ATRX和DAXX的改变相互排斥,提示功能冗余。我们的结果表明RAD51B和GID4在肉瘤端粒延长中发挥作用,并为旨在靶向肿瘤发生中这一关键途径的药物提供了开放的研究机会。

https://cdn.ncbi.nlm.nih.gov/pmc/blobs/8b53/10502097/cc181f358daa/41525_2023_369_Fig1_HTML.jpg

文献AI研究员

20分钟写一篇综述,助力文献阅读效率提升50倍。

立即体验

用中文搜PubMed

大模型驱动的PubMed中文搜索引擎

马上搜索

文档翻译

学术文献翻译模型,支持多种主流文档格式。

立即体验