Suppr超能文献

发现一种口服有效的双环肽可减少小鼠卵巢切除诱导的骨质流失

Discovery of an orally effective double-stapled peptide for reducing ovariectomy-induced bone loss in mice.

作者信息

Cong Wei, Shen Huaxing, Liao Xiufei, Zheng Mengjun, Kong Xianglong, Wang Zhe, Chen Si, Li Yulei, Hu Honggang, Li Xiang

机构信息

School of Medicine Or Institute of Translational Medicine, Shanghai University, Shanghai 200444, China.

School of Pharmacy, Second Military Medical University, Shanghai 200433, China.

出版信息

Acta Pharm Sin B. 2023 Sep;13(9):3770-3781. doi: 10.1016/j.apsb.2023.05.004. Epub 2023 May 11.

Abstract

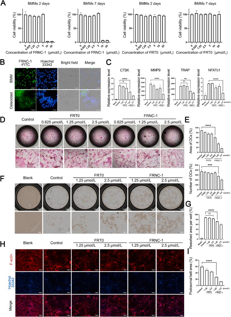
Stapled peptides with significantly enhanced pharmacological profiles have emerged as promising therapeutic molecules due to their remarkable resistance to proteolysis and performance to penetrate cells. The all-hydrocarbon peptide stapling technique has already widely adopted with great success, yielding numerous potent peptide-based molecules. Based on our prior efforts, we conceived and prepared a double-stapled peptide in this study, termed FRNC-1, which effectively attenuated the bone resorption capacity of mature osteoclasts through specific inhibition of phosphorylated GSK-3. The double-stapled peptide FRNC-1 displayed notably improved helical contents and resistance to proteolysis than its linear form. Additionally, FRNC-1 effectively prevented osteoclast activation and improved bone density for ovariectomized (OVX) mice after intravenous injection and importantly, after oral (intragastric) administration. The double-stapled peptide FRNC-1 is the first orally effective peptide that has been validated to date as a therapeutic candidate for postmenopausal osteoporosis (PMOP).

摘要

由于对蛋白水解具有显著抗性且具有穿透细胞的能力,具有显著增强药理特性的订书肽已成为有前景的治疗分子。全碳氢化合物肽订书技术已被广泛采用并取得了巨大成功,产生了众多基于肽的强效分子。基于我们之前的工作,我们在本研究中构思并制备了一种双订书肽,称为FRNC-1,它通过特异性抑制磷酸化GSK-3有效减弱了成熟破骨细胞的骨吸收能力。与线性形式相比,双订书肽FRNC-1显示出明显改善的螺旋含量和对蛋白水解的抗性。此外,FRNC-1在静脉注射后,重要的是在口服(胃内)给药后,有效预防了去卵巢(OVX)小鼠的破骨细胞活化并提高了骨密度。双订书肽FRNC-1是迄今为止已被验证为绝经后骨质疏松症(PMOP)治疗候选药物的首个口服有效肽。

https://cdn.ncbi.nlm.nih.gov/pmc/blobs/a0ce/10502273/84a1fc672864/ga1.jpg

文献AI研究员

20分钟写一篇综述,助力文献阅读效率提升50倍。

立即体验

用中文搜PubMed

大模型驱动的PubMed中文搜索引擎

马上搜索

文档翻译

学术文献翻译模型,支持多种主流文档格式。

立即体验