Suppr超能文献

Piezo1 的激活可加速骨关节炎的进展和青蒿素的靶向治疗效果。

Piezo1 activation accelerates osteoarthritis progression and the targeted therapy effect of artemisinin.

机构信息

Department of Biochemistry, School of Medicine, Guangdong Provincial Key Laboratory of Cell Microenvironment and Disease Research, Shenzhen Key Laboratory of Cell Microenvironment, Southern University of Science and Technology, Shenzhen, China.

Department of Orthopedics, Linyi People's Hospital, Linyi, China.

出版信息

J Adv Res. 2024 Aug;62:105-117. doi: 10.1016/j.jare.2023.09.040. Epub 2023 Sep 25.

Abstract

INTRODUCTION

Osteoarthritis (OA) is a devastating whole-joint disease affecting a large population worldwide with no cure; its mechanism remains poorly defined. Abnormal mechanical stress is the main pathological factor of OA.

OBJECTIVES

To investigate the effects of Piezo1 activation on OA development and progression and to explore Piezo1-targeting OA treatment.

METHODS

The expression levels of Piezo1 were determined in human OA cartilage and experimental OA mice. Mice with genetic Piezo1 deletion in chondrocytes or intra-articular injection of the Piezo1 activator Yoda1 were utilized to determine the effects on DMM-induced OA progression. Effects of artemisinin (ART), a potent antimalarial drug, on Piezo1 activation, chondrocyte metabolism and OA lesions were determined.

RESULTS

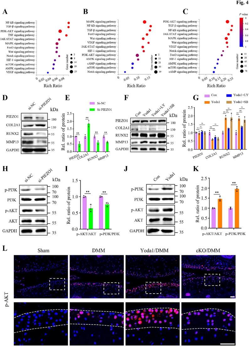
Piezo1 expression was elevated in articular chondrocytes in human OA and DMM-induced mouse OA cartilage. Piezo1 deletion in chondrocytes largely attenuates DMM-induced OA-like phenotypes. In contrast, intra-articular injection of Yoda1 aggravates the knee joint OA lesions in mice. PIEZO1 activation increases, while PIEZO1 siRNA knockdown decreases, expression of RUNX2 and catabolic enzymes MMP13 and ADAMTS5 in primary human articular chondrocytes in a PI3K-AKT dependent manner. We have provided strong evidence supporting that ART is a novel and potent inhibitor of Piezo1 activation in primary OA-HACs and all cell lines examined, including human endothelial HUVEC cells, ATDC5 chondrocyte-like cells and MLO-Y4 osteocytes-like cells. Results from in vitro experiments confirmed that ART decreases the Yoda1-induced increases in the levels of OA-related genes and p-PI3K and p-AKT proteins in OA-HACs and alleviates DMM-induced OA lesions in mice.

CONCLUSIONS

We establish a critical role of Piezo1 in promoting OA development and progression and define ART as a potential OA treatment.

摘要

简介

骨关节炎(OA)是一种影响全球大量人群的毁灭性全关节疾病,目前尚无治愈方法;其发病机制仍不清楚。异常的机械应力是 OA 的主要病理因素。

目的

研究 Piezo1 激活对 OA 发展和进展的影响,并探讨 Piezo1 靶向 OA 治疗的方法。

方法

测定人 OA 软骨和实验性 OA 小鼠中 Piezo1 的表达水平。利用软骨细胞中 Piezo1 基因缺失的小鼠或关节内注射 Piezo1 激活剂 Yoda1 的小鼠,确定其对 DMM 诱导的 OA 进展的影响。测定青蒿素(ART)对 Piezo1 激活、软骨细胞代谢和 OA 病变的影响,ART 是一种有效的抗疟药物。

结果

Piezo1 在人 OA 和 DMM 诱导的小鼠 OA 软骨中的关节软骨细胞中表达上调。软骨细胞中 Piezo1 的缺失在很大程度上减轻了 DMM 诱导的 OA 样表型。相比之下,关节内注射 Yoda1 加重了小鼠膝关节 OA 病变。PIEZO1 激活增加,而 PIEZO1 siRNA 敲低则以 PI3K-AKT 依赖的方式降低原代人关节软骨细胞中 RUNX2 和分解代谢酶 MMP13 和 ADAMTS5 的表达。我们提供了强有力的证据支持 ART 是一种新型且有效的 Piezo1 激活抑制剂,可作用于原代 OA-HACs 和所有检查的细胞系,包括人内皮细胞 HUVEC、ATDC5 软骨样细胞和 MLO-Y4 成骨细胞样细胞。体外实验结果证实,ART 降低了 Yoda1 诱导的 OA-HACs 中 OA 相关基因和 p-PI3K 和 p-AKT 蛋白水平的升高,并缓解了 DMM 诱导的小鼠 OA 病变。

结论

我们确立了 Piezo1 在促进 OA 发展和进展中的关键作用,并将 ART 定义为一种潜在的 OA 治疗方法。

https://cdn.ncbi.nlm.nih.gov/pmc/blobs/0f5d/11331168/4af3c0c92779/ga1.jpg

文献AI研究员

20分钟写一篇综述,助力文献阅读效率提升50倍。

立即体验

用中文搜PubMed

大模型驱动的PubMed中文搜索引擎

马上搜索

文档翻译

学术文献翻译模型,支持多种主流文档格式。

立即体验