Suppr超能文献

CRISPR-Cas9 基因敲除筛选鉴定 KIAA1429 为尤文肉瘤中的必需基因。

CRISPR-Cas9 knockout screening identifies KIAA1429 as an essential gene in Ewing sarcoma.

机构信息

Department of General Surgery, Shanghai Children's Hospital, Shanghai Jiao Tong University School of Medicine, Shanghai, China.

Shanghai Key Laboratory of Reproductive Medicine, Department of Histoembryology, Genetics and Developmental Biology, Shanghai Jiao Tong University School of Medicine, Shanghai, China.

出版信息

J Exp Clin Cancer Res. 2023 Sep 28;42(1):250. doi: 10.1186/s13046-023-02828-5.

Abstract

BACKGROUND

Ewing sarcoma (ES) is an aggressive childhood bone and soft tissue cancer. KIAA1429 is one type of N6-methyladenosine (m6A) writer that plays a tumor-progressive role in various cancers, but the role of KIAA1429 in ES remains to be elucidated. The aim of the study was to investigate the role of KIAA1429 in ES.

METHODS

We performed a multi-omic screen including CRISPR-Cas9 functional genomic and transcriptomic approaches, and identified that KIAA1429 played a significant role in ES progression. Gene knockdown, quantitative real-time PCR (Q-RT-PCR), immunoblotting, CellTiter-Glo assays, clonogenic assays, a subcutaneous xenograft model and immunohistochemistry were used to assess the functional role of KIAA1429 in ES. We mainly conducted RNA sequencing (RNA-seq) in ES cells to analyze the downstream regulatory mechanism of KIAA1429. An integrative analysis of chromatin immunoprecipitation sequencing (ChIP-seq) and RNA-seq indicated the upstream regulatory mechanism of KIAA1429.

RESULTS

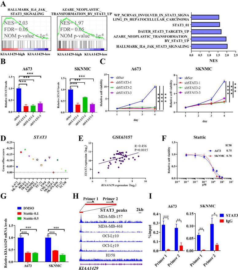
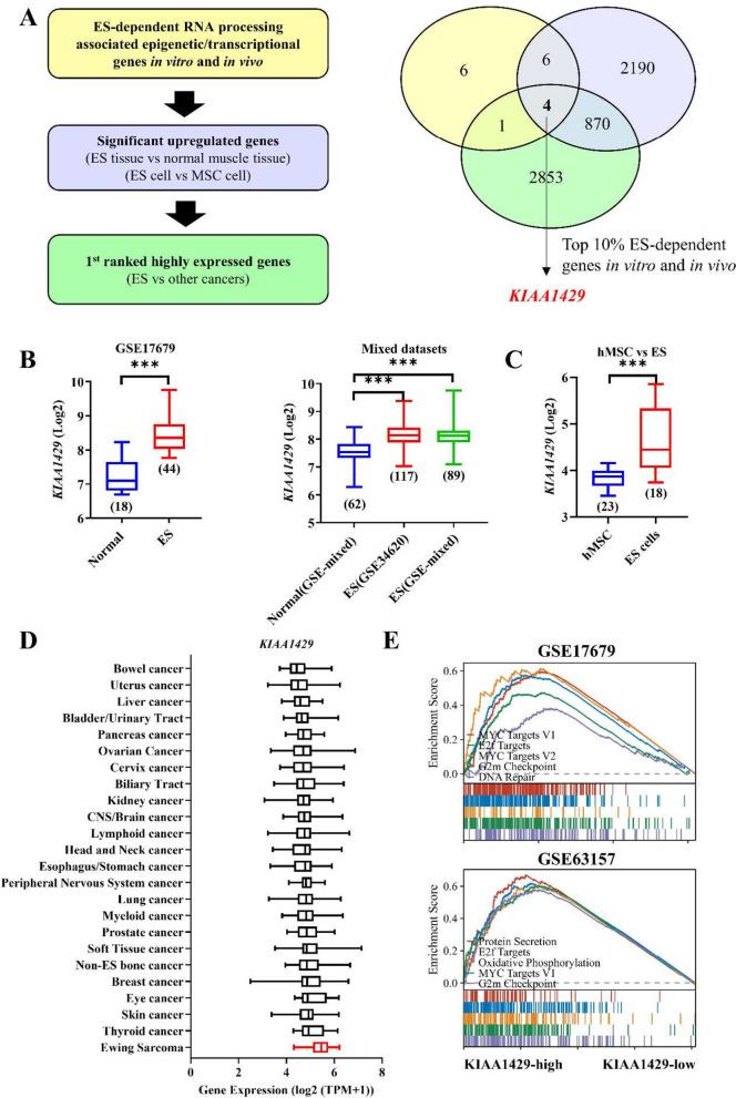
In vitro and in vivo CRISPR-Cas9 knockout screening identified KIAA1429 as an ES-dependent gene. Genetic suppression of KIAA1429 inhibited ES cell proliferation and tumorigenicity both in vitro and in vivo. Further studies revealed that KIAA1429 promotes ES tumorigenesis by regulating the ribosome-associated cell cycle and cancer-related inflammation. Interestingly, we found that STAT3 was a target of KIAA1429 and that a STAT3 inhibitor reduced KIAA1429 transcript levels, indicating positive feedback between KIAA1429 and STAT3. Finally, we found that NKX2-2 bound to the KIAA1429 promoter and transactivated KIAA1429.

CONCLUSION

Our study systematically analyzed ES-dependent epigenetic/transcriptional regulatory genes and identified KIAA1429 as a biomarker of tumor progression in ES, providing a potential therapeutic target for treating ES.

摘要

背景

尤文肉瘤(ES)是一种侵袭性儿童骨和软组织癌症。KIAA1429 是一种 N6-甲基腺苷(m6A)写入器,在各种癌症中发挥肿瘤促进作用,但 KIAA1429 在 ES 中的作用仍有待阐明。本研究旨在探讨 KIAA1429 在 ES 中的作用。

方法

我们进行了包括 CRISPR-Cas9 功能基因组和转录组学方法在内的多组学筛选,并确定 KIAA1429 在 ES 进展中发挥重要作用。使用基因敲低、实时定量 PCR(Q-RT-PCR)、免疫印迹、CellTiter-Glo 测定、集落形成测定、皮下异种移植模型和免疫组织化学来评估 KIAA1429 在 ES 中的功能作用。我们主要在 ES 细胞中进行 RNA 测序(RNA-seq),以分析 KIAA1429 的下游调控机制。染色质免疫沉淀测序(ChIP-seq)和 RNA-seq 的综合分析表明了 KIAA1429 的上游调控机制。

结果

体外和体内 CRISPR-Cas9 敲除筛选确定 KIAA1429 为 ES 依赖性基因。基因抑制 KIAA1429 抑制 ES 细胞的体外和体内增殖和致瘤性。进一步的研究表明,KIAA1429 通过调节核糖体相关细胞周期和癌症相关炎症促进 ES 肿瘤发生。有趣的是,我们发现 STAT3 是 KIAA1429 的靶点,STAT3 抑制剂降低 KIAA1429 转录本水平,表明 KIAA1429 和 STAT3 之间存在正反馈。最后,我们发现 NKX2-2 结合到 KIAA1429 启动子并反式激活 KIAA1429。

结论

我们的研究系统地分析了 ES 依赖性表观遗传学/转录调控基因,并确定 KIAA1429 为 ES 肿瘤进展的生物标志物,为治疗 ES 提供了潜在的治疗靶点。

https://cdn.ncbi.nlm.nih.gov/pmc/blobs/4858/10537923/f7abb9149546/13046_2023_2828_Fig1_HTML.jpg

文献AI研究员

20分钟写一篇综述,助力文献阅读效率提升50倍。

立即体验

用中文搜PubMed

大模型驱动的PubMed中文搜索引擎

马上搜索

文档翻译

学术文献翻译模型,支持多种主流文档格式。

立即体验