Suppr超能文献

单细胞RNA测序揭示光动力疗法治疗的结直肠癌小鼠模型中肿瘤浸润性T淋巴细胞的免疫肿瘤学特征

Single-Cell RNA Sequencing Reveals Immuno-Oncology Characteristics of Tumor-Infiltrating T Lymphocytes in Photodynamic Therapy-Treated Colorectal Cancer Mouse Model.

作者信息

Lee Eun-Ji, Choi Jang-Gi, Han Jung Ho, Kim Yong-Wan, Lim Junmo, Chung Hwan-Suck

机构信息

Korean Medicine Application Center, Korea Institute of Oriental Medicine (KIOM), Daegu 41062, Republic of Korea.

Dongsung Cancer Center, Dongsung Biopharmaceutical, Daegu 41061, Republic of Korea.

出版信息

Int J Mol Sci. 2023 Sep 10;24(18):13913. doi: 10.3390/ijms241813913.

Abstract

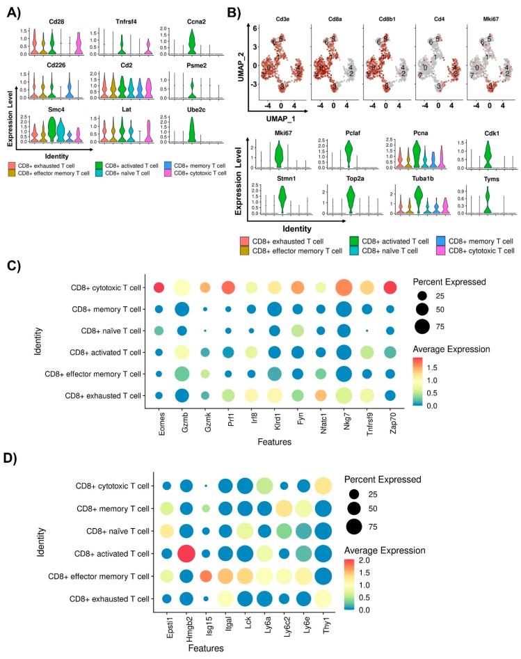
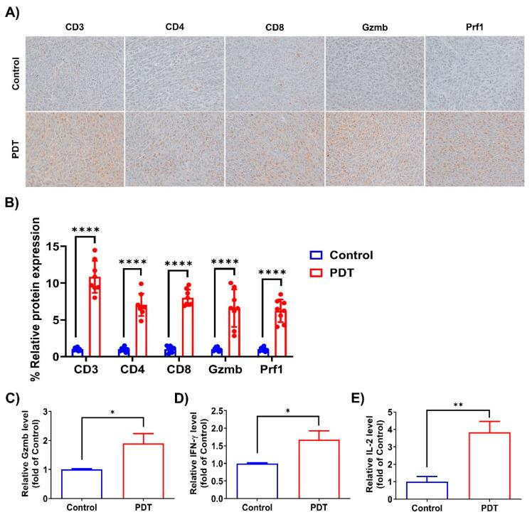
Photodynamic therapy (PDT) has shown promise in reducing metastatic colorectal cancer (CRC); however, the underlying mechanisms remain unclear. Modulating tumor-infiltrating immune cells by PDT may be achieved, which requires the characterization of immune cell populations in the tumor microenvironment by single-cell RNA sequencing (scRNA-seq). Here, we determined the effect of Chlorin e6 (Ce6)-mediated PDT on tumor-infiltrating T cells using scRNA-seq analysis. We used a humanized programmed death-1/programmed death ligand 1 (PD-1/PD-L1) MC38 cell allograft mouse model, considering its potential as an immunogenic cancer model and in combination with PD-1/PD-L1 immune checkpoint blockade. PDT treatment significantly reduced tumor growth in mice containing hPD-1/PD-L1 MC38 tumors. scRNA-seq analysis revealed that the PDT group had increased levels of CD8 activated T cells and CD8 cytotoxic T cells, but decreased levels of exhausted CD8 T cells. PDT treatment also enhanced the infiltration of CD8 T cells into tumors and increased the production of key effector molecules, including granzyme B and perforin 1. These findings provide insight into immune-therapeutic modulation for CRC patients and highlight the potential of PDT in overcoming immune evasion and enhancing antitumor immunity.

摘要

光动力疗法(PDT)在降低转移性结直肠癌(CRC)方面已显示出前景;然而,其潜在机制仍不清楚。通过PDT调节肿瘤浸润免疫细胞或许可以实现,这需要通过单细胞RNA测序(scRNA-seq)对肿瘤微环境中的免疫细胞群体进行表征。在此,我们使用scRNA-seq分析确定了叶绿素e6(Ce6)介导的PDT对肿瘤浸润T细胞的影响。我们使用了人源化程序性死亡1/程序性死亡配体1(PD-1/PD-L1)MC38细胞同种异体移植小鼠模型,考虑到其作为免疫原性癌症模型的潜力,并与PD-1/PD-L1免疫检查点阻断相结合。PDT治疗显著降低了含有hPD-1/PD-L1 MC38肿瘤的小鼠的肿瘤生长。scRNA-seq分析显示,PDT组中CD8活化T细胞和CD8细胞毒性T细胞水平升高,但耗竭性CD8 T细胞水平降低。PDT治疗还增强了CD8 T细胞向肿瘤的浸润,并增加了关键效应分子(包括颗粒酶B和穿孔素1)的产生。这些发现为CRC患者的免疫治疗调节提供了见解,并突出了PDT在克服免疫逃逸和增强抗肿瘤免疫力方面的潜力。

https://cdn.ncbi.nlm.nih.gov/pmc/blobs/533c/10531263/3139157c6943/ijms-24-13913-g001.jpg

文献AI研究员

20分钟写一篇综述,助力文献阅读效率提升50倍。

立即体验

用中文搜PubMed

大模型驱动的PubMed中文搜索引擎

马上搜索

文档翻译

学术文献翻译模型,支持多种主流文档格式。

立即体验