Suppr超能文献

长链非编码 RNA ZBED5-AS1 通过 ZNF146/ATR/Chk1 轴促进肺腺癌的肿瘤进展和转移。

Long Noncoding RNA ZBED5-AS1 Facilitates Tumor Progression and Metastasis in Lung Adenocarcinoma via ZNF146/ATR/Chk1 Axis.

机构信息

Department of Laboratory Medicine, The First Affiliated Hospital of Wenzhou Medical University, Wenzhou 325015, China.

Key Laboratory of Clinical Laboratory Diagnosis and Translational Research of Zhejiang Province, Wenzhou 325015, China.

出版信息

Int J Mol Sci. 2023 Sep 10;24(18):13925. doi: 10.3390/ijms241813925.

Abstract

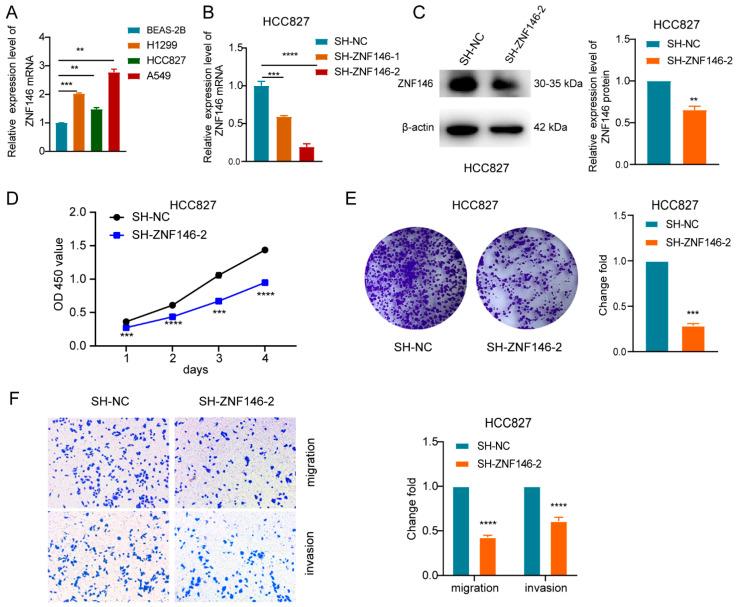
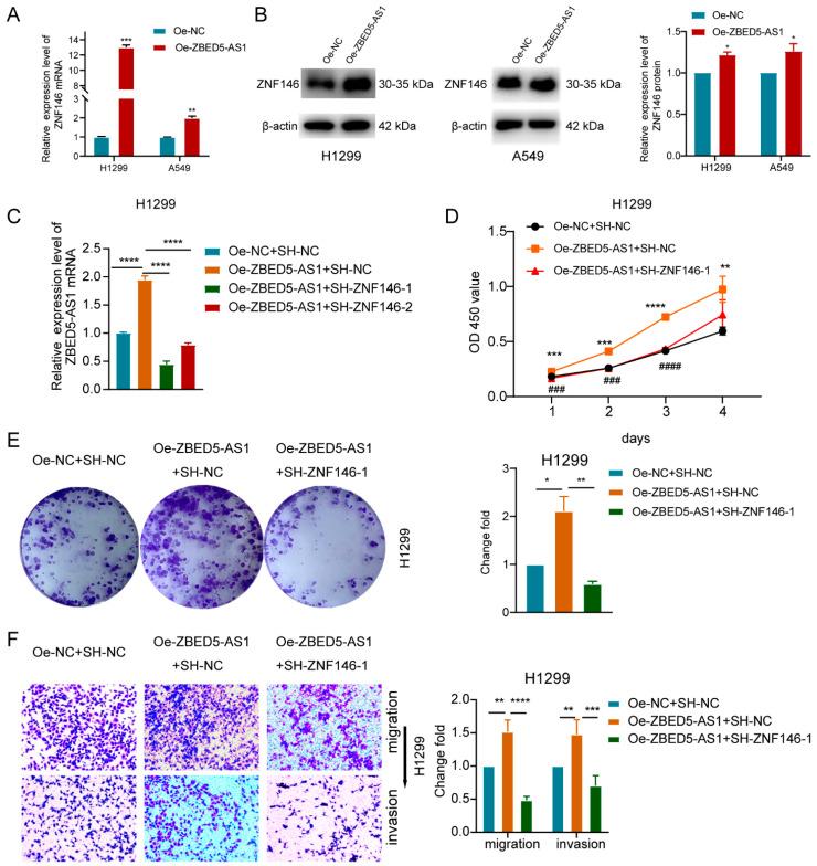
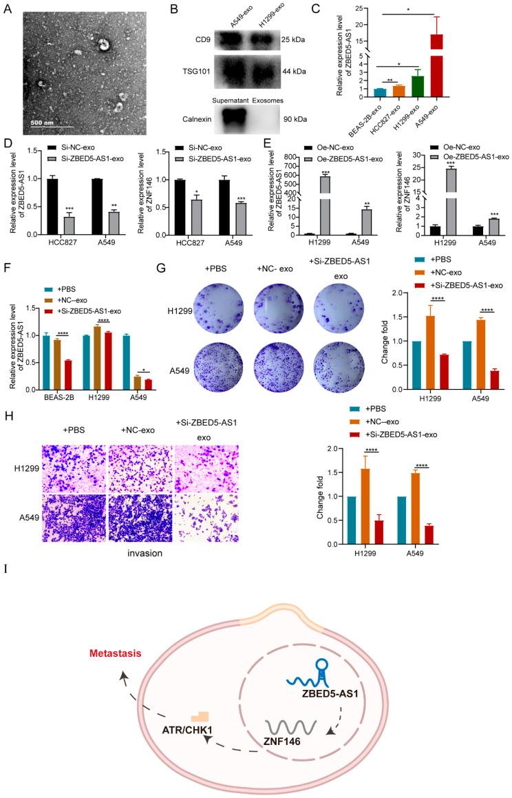
Long noncoding RNAs (lncRNAs) have been implicated in tumorigenesis, including lung adenocarcinoma (LUAD). However, the functional and regulatory mechanisms of lncRNAs in LUAD remain poorly understood. In this study, we investigated the role of lncRNA ZBED5-AS1 in LUAD. We found that ZBED5-AS1 was upregulated in LUAD specimens and overexpressed in LUAD cell lines. ZBED5-AS1 promoted LUAD cell proliferation, migration, and invasion in vitro and promoted LUAD cell growth in vivo. ZBED5-AS1 promoted ZNF146 expression, activating the ATR/Chk1 pathway and leading to LUAD progression. We observed that exosomes from LUAD cells have a higher expression of ZBED5-AS1 compared with exosomes from the normal cell line BEAS-2B. Coculture experiments with exosomes showed that ZBED5-AS1 expression was downregulated after coculture with Si-ZBED5-AS1 exosomes, and coculture with exosomes with low ZBED5-AS1 expression inhibited proliferation and invasion of LUAD cells. Our results indicate that ZBED5-AS1 functions as an oncogenic factor in LUAD cells by targeting the ZNF146/ATR/Chk1 axis.

摘要

长链非编码 RNA(lncRNA)与肿瘤发生有关,包括肺腺癌(LUAD)。然而,lncRNA 在 LUAD 中的功能和调控机制仍知之甚少。在这项研究中,我们研究了 lncRNA ZBED5-AS1 在 LUAD 中的作用。我们发现 ZBED5-AS1 在 LUAD 标本中上调,在 LUAD 细胞系中过表达。ZBED5-AS1 在体外促进 LUAD 细胞增殖、迁移和侵袭,并促进 LUAD 细胞体内生长。ZBED5-AS1 促进 ZNF146 的表达,激活 ATR/Chk1 通路,导致 LUAD 进展。我们观察到 LUAD 细胞来源的外体中 ZBED5-AS1 的表达高于正常细胞系 BEAS-2B 来源的外体。外体共培养实验表明,与 Si-ZBED5-AS1 外体共培养后,ZBED5-AS1 表达下调,与低 ZBED5-AS1 表达的外体共培养可抑制 LUAD 细胞的增殖和侵袭。我们的结果表明,ZBED5-AS1 通过靶向 ZNF146/ATR/Chk1 轴在 LUAD 细胞中发挥致癌因子的作用。

https://cdn.ncbi.nlm.nih.gov/pmc/blobs/778a/10530271/b3260a349d2e/ijms-24-13925-g001.jpg

文献AI研究员

20分钟写一篇综述,助力文献阅读效率提升50倍。

立即体验

用中文搜PubMed

大模型驱动的PubMed中文搜索引擎

马上搜索

文档翻译

学术文献翻译模型,支持多种主流文档格式。

立即体验