Suppr超能文献

靶向 MCL-1 会触发独立于凋亡诱导的 DNA 损伤和抗增殖反应。

Targeting MCL-1 triggers DNA damage and an anti-proliferative response independent from apoptosis induction.

机构信息

Department of Pediatric Oncology and Linde Program in Cancer Chemical Biology, Dana-Farber Cancer Institute, Boston, MA 02215, USA.

Department of Cell Biology, Harvard Medical School, Boston, MA 02115, USA.

出版信息

Cell Rep. 2023 Oct 31;42(10):113176. doi: 10.1016/j.celrep.2023.113176. Epub 2023 Sep 27.

Abstract

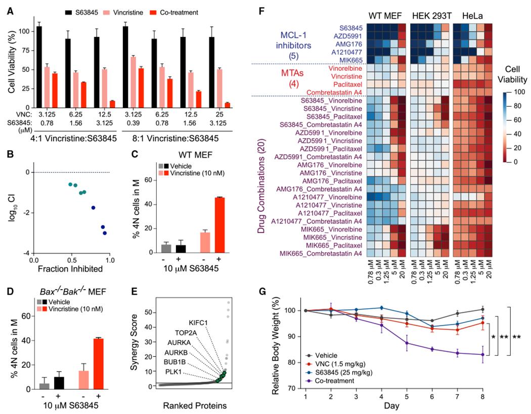
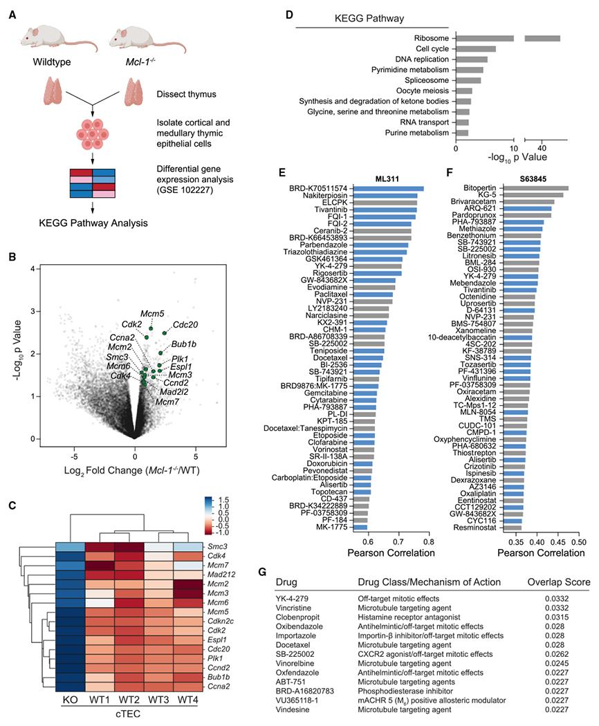
MCL-1 is a high-priority target due to its dominant role in the pathogenesis and chemoresistance of cancer, yet clinical trials of MCL-1 inhibitors are revealing toxic side effects. MCL-1 biology is complex, extending beyond apoptotic regulation and confounded by its multiple isoforms, its domains of unresolved structure and function, and challenges in distinguishing noncanonical activities from the apoptotic response. We find that, in the presence or absence of an intact mitochondrial apoptotic pathway, genetic deletion or pharmacologic targeting of MCL-1 induces DNA damage and retards cell proliferation. Indeed, the cancer cell susceptibility profile of MCL-1 inhibitors better matches that of anti-proliferative than pro-apoptotic drugs, expanding their potential therapeutic applications, including synergistic combinations, but heightening therapeutic window concerns. Proteomic profiling provides a resource for mechanistic dissection and reveals the minichromosome maintenance DNA helicase as an interacting nuclear protein complex that links MCL-1 to the regulation of DNA integrity and cell-cycle progression.

摘要

MCL-1 是一个高度优先的靶点,因为它在癌症的发病机制和化疗耐药性中起主导作用,但 MCL-1 抑制剂的临床试验揭示了其毒性副作用。MCL-1 的生物学特性很复杂,超出了凋亡调控的范围,并且受到其多个同工型、其结构和功能尚未解决的结构域以及区分非规范活性与凋亡反应的挑战的影响。我们发现,无论线粒体凋亡途径是否完整,MCL-1 的遗传缺失或药物靶向都会诱导 DNA 损伤并减缓细胞增殖。事实上,MCL-1 抑制剂的癌细胞易感性谱更符合抗增殖药物而不是促凋亡药物,扩大了它们的潜在治疗应用,包括协同组合,但增加了治疗窗口的担忧。蛋白质组学分析为机制剖析提供了资源,并揭示了微小染色体维持 DNA 解旋酶作为一种相互作用的核蛋白复合物,将 MCL-1 与 DNA 完整性和细胞周期进程的调节联系起来。

https://cdn.ncbi.nlm.nih.gov/pmc/blobs/15d2/10787359/d6b218a64400/nihms-1954684-f0001.jpg

文献AI研究员

20分钟写一篇综述,助力文献阅读效率提升50倍。

立即体验

用中文搜PubMed

大模型驱动的PubMed中文搜索引擎

马上搜索

文档翻译

学术文献翻译模型,支持多种主流文档格式。

立即体验