Suppr超能文献

I 类组蛋白去乙酰化酶抑制可降低 MYC 扩增型髓母细胞瘤细胞的 DNA 损伤修复能力。

Class I HDAC inhibition reduces DNA damage repair capacity of MYC-amplified medulloblastoma cells.

机构信息

Hopp Children's Cancer Center (KiTZ), Im Neuenheimer Feld 430, 69120, Heidelberg, Germany.

National Center for Tumor Diseases (NCT), NCT Heidelberg, a partnership between DKFZ and Heidelberg University Hospital, Im Neuenheimer Feld 460, 69120, Heidelberg, Germany.

出版信息

J Neurooncol. 2023 Sep;164(3):617-632. doi: 10.1007/s11060-023-04445-w. Epub 2023 Oct 3.

Abstract

PURPOSE

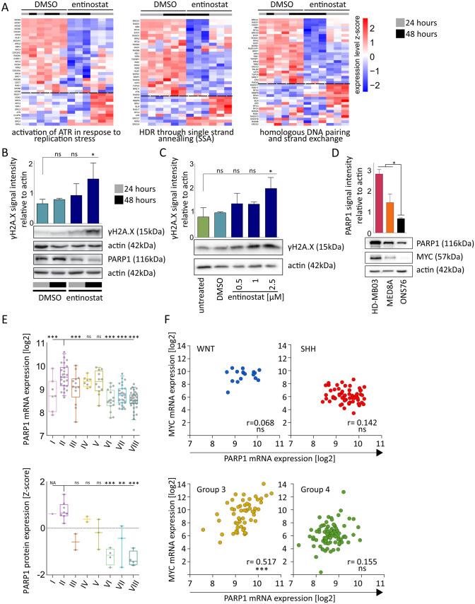
MYC-driven Group 3 medulloblastoma (MB) (subtype II) is a highly aggressive childhood brain tumor. Sensitivity of MYC-driven MB to class I histone deacetylase inhibitors (HDACi) has been previously demonstrated in vitro and in vivo. In this study we characterize the transcriptional effects of class I HDACi in MYC-driven MB and explore beneficial drug combinations.

METHODS

MYC-amplified Group 3 MB cells (HD-MB03) were treated with class I HDACi entinostat. Changes in the gene expression profile were quantified on a microarray. Bioinformatic assessment led to the identification of pathways affected by entinostat treatment. Five drugs interfering with these pathways (olaparib, idasanutlin, ribociclib, selinexor, vinblastine) were tested for synergy with entinostat in WST-8 metabolic activity assays in a 5 × 5 combination matrix design. Synergy was validated in cell count and flow cytometry experiments. The effect of entinostat and olaparib on DNA damage was evaluated by γH2A.X quantification in immunoblotting, fluorescence microscopy and flow cytometry.

RESULTS

Entinostat treatment changed the expression of genes involved in 22 pathways, including downregulation of DNA damage response. The PARP1 inhibitors olaparib and pamiparib showed synergy with entinostat selectively in MYC-amplified MB cells, leading to increased cell death, decreased viability and increased formation of double strand breaks, as well as increased sensitivity to additional induction of DNA damage by doxorubicin. Non-MYC-amplified MB cells and normal human fibroblasts were not susceptible to this triple treatment.

CONCLUSION

Our study identifies the combination of entinostat with olaparib as a new potential therapeutic approach for MYC-driven Group 3 MB.

摘要

目的

MYC 驱动的 3 组髓母细胞瘤(MB)(亚型 II)是一种高度侵袭性的儿童脑肿瘤。体外和体内研究均证实 MYC 驱动的 MB 对 I 类组蛋白去乙酰化酶抑制剂(HDACi)敏感。本研究我们对 I 类 HDACi 在 MYC 驱动的 MB 中的转录效应进行了特征描述,并探索了有益的药物组合。

方法

MYC 扩增的 3 组 MB 细胞(HD-MB03)用 I 类 HDACi 恩替诺特治疗。用微阵列定量检测基因表达谱的变化。生物信息学评估导致鉴定出受恩替诺特治疗影响的途径。用 WST-8 代谢活性测定法在 5×5 组合矩阵设计中,对五种干扰这些途径的药物(奥拉帕利、伊达司他林、瑞博西利、塞来昔布、长春碱)与恩替诺特的协同作用进行了测试。在细胞计数和流式细胞术实验中验证协同作用。通过免疫印迹、荧光显微镜和流式细胞术评估恩替诺特和奥拉帕利对 DNA 损伤的影响,用 γH2A.X 进行定量。

结果

恩替诺特处理改变了参与 22 条途径的基因表达,包括下调 DNA 损伤反应。PARP1 抑制剂奥拉帕利和帕米帕利选择性地与恩替诺特在 MYC 扩增的 MB 细胞中表现出协同作用,导致细胞死亡增加、活力降低、双链断裂形成增加,以及对阿霉素额外诱导的 DNA 损伤的敏感性增加。非 MYC 扩增的 MB 细胞和正常人类成纤维细胞对此三重治疗不敏感。

结论

我们的研究确定了恩替诺特与奥拉帕利联合应用作为一种新的潜在治疗方法,用于治疗 MYC 驱动的 3 组 MB。

https://cdn.ncbi.nlm.nih.gov/pmc/blobs/4627/10589189/ecb520facf02/11060_2023_4445_Fig1_HTML.jpg

文献AI研究员

20分钟写一篇综述,助力文献阅读效率提升50倍。

立即体验

用中文搜PubMed

大模型驱动的PubMed中文搜索引擎

马上搜索

文档翻译

学术文献翻译模型,支持多种主流文档格式。

立即体验