Suppr超能文献

靶向 MYC 扩增组 3 型髓母细胞瘤中的 I 类组蛋白去乙酰化酶 2。

Targeting class I histone deacetylase 2 in MYC amplified group 3 medulloblastoma.

出版信息

Acta Neuropathol Commun. 2015 Apr 3;3:22. doi: 10.1186/s40478-015-0201-7.

Abstract

INTRODUCTION

Medulloblastoma (MB) is the most frequent malignant brain tumor in children. Four subgroups with distinct genetic, epigenetic and clinical characteristics have been identified. Survival remains particularly poor in patients with Group 3 tumors harbouring a MYC amplification. We herein explore the molecular mechanisms and translational implications of class I histone deacetylase (HDAC) inhibition in MYC driven MBs.

MATERIAL AND METHODS

Expression of HDACs in primary MB subgroups was compared to normal brain tissue. A panel of MB cell lines, including Group 3 MYC amplified cell lines, were used as model systems. Cells were treated with HDAC inhibitors (HDACi) selectively targeting class I or IIa HDACs. Depletion of HDAC2 was performed. Intracellular HDAC activity, cellular viability, metabolic activity, caspase activity, cell cycle progression, RNA and protein expression were analyzed.

RESULTS

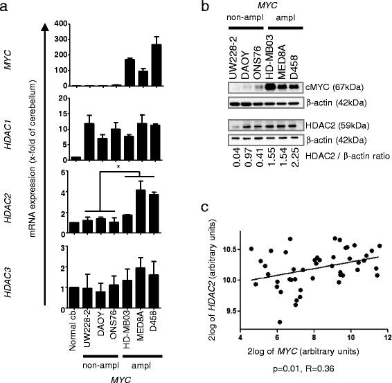
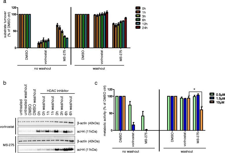
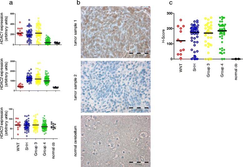
HDAC2 was found to be overexpressed in MB subgroups with poor prognosis (SHH, Group 3 and Group 4) compared to normal brain and the WNT subgroup. Inhibition of the enzymatic activity of the class I HDACs reduced metabolic activity, cell number, and viability in contrast to inhibition of class IIa HDACs. Increased sensitivity to HDACi was specifically observed in MYC amplified cells. Depletion of HDAC2 increased H4 acetylation and induced cell death. Simulation of clinical pharmacokinetics showed time-dependent on target activity that correlated with binding kinetics of HDACi compounds.

CONCLUSIONS

We conclude that HDAC2 is a valid drug target in patients with MYC amplified MB. HDACi should cover HDAC2 in their inhibitory profile and timing and dosing regimen in clinical trials should take binding kinetics of compounds into consideration.

摘要

简介

髓母细胞瘤(MB)是儿童最常见的恶性脑肿瘤。已经确定了具有不同遗传、表观遗传和临床特征的四个亚组。在携带 MYC 扩增的 Group 3 肿瘤患者中,生存仍然特别差。我们在此探讨了 Class I 组蛋白去乙酰化酶(HDAC)抑制在 MYC 驱动的 MB 中的分子机制和转化意义。

材料和方法

比较了原发性 MB 亚组中 HDAC 的表达与正常脑组织。使用了一系列 MB 细胞系,包括 Group 3 MYC 扩增细胞系,作为模型系统。用选择性靶向 Class I 或 IIa HDACs 的 HDAC 抑制剂(HDACi)处理细胞。进行了 HDAC2 的耗竭。分析了细胞内 HDAC 活性、细胞活力、代谢活性、半胱天冬酶活性、细胞周期进程、RNA 和蛋白质表达。

结果

与正常脑组织和 WNT 亚组相比,预后不良的 MB 亚组(SHH、Group 3 和 Group 4)中发现 HDAC2 过表达。与抑制 Class IIa HDACs 相比,抑制 Class I HDAC 的酶活性降低了代谢活性、细胞数量和活力。在 MYC 扩增细胞中观察到对 HDACi 的敏感性增加。HDAC2 的耗竭增加了 H4 乙酰化并诱导细胞死亡。临床药代动力学模拟显示,与 HDACi 化合物的结合动力学相关的时间依赖性靶标活性。

结论

我们得出结论,HDAC2 是 MYC 扩增 MB 患者的有效药物靶点。HDACi 应该在其抑制谱中涵盖 HDAC2,临床试验中的时间和剂量方案应考虑化合物的结合动力学。

https://cdn.ncbi.nlm.nih.gov/pmc/blobs/4388/4382927/3ae57b44dd20/40478_2015_201_Fig1_HTML.jpg

文献AI研究员

20分钟写一篇综述,助力文献阅读效率提升50倍。

立即体验

用中文搜PubMed

大模型驱动的PubMed中文搜索引擎

马上搜索

文档翻译

学术文献翻译模型,支持多种主流文档格式。

立即体验