Suppr超能文献

联合药物筛选鉴定了 BCL-XL 和 I 类组蛋白去乙酰化酶抑制剂在 MYC 扩增型髓母细胞瘤细胞中的协同药物相互作用。

Combination drug screen identifies synergistic drug interaction of BCL-XL and class I histone deacetylase inhibitors in MYC-amplified medulloblastoma cells.

机构信息

Hopp Children's Cancer Center Heidelberg (KiTZ), Im Neuenheimer Feld 430, 69120, Heidelberg, Germany.

National Center for Tumor Diseases (NCT), NCT Heidelberg, a partnership between DKFZ and Heidelberg University Hospital, Im Neuenheimer Feld 460, 69120, Heidelberg, Germany.

出版信息

J Neurooncol. 2024 Jan;166(1):99-112. doi: 10.1007/s11060-023-04526-w. Epub 2024 Jan 7.

Abstract

PURPOSE

Patients with MYC-amplified Group 3 medulloblastoma (MB) (subtype II) show poor progression-free survival rates. Class I histone deacetylase inhibitors (HDACi) are highly effective for the treatment of MYC-amplified MB in vitro and in vivo. Drug combination regimens including class I HDACi may represent an urgently needed novel treatment approach for this high risk disease.

METHODS

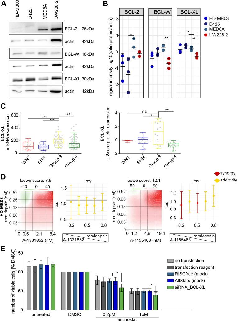
A medium-throughput in vitro combination drug screen was performed in three MYC-amplified and one non-MYC-amplified MB cell line testing 75 clinically relevant drugs alone and in combination with entinostat. The drug sensitivity score (DSS) was calculated based on metabolic inhibition quantified by CellTiter-Glo. The six top synergistic combination hits were evaluated in a 5 × 5 combination matrix and a seven-ray design. Synergy was validated and characterized by cell counts, caspase-3-like-activity and poly-(ADP-ribose)-polymerase-(PARP)-cleavage. On-target activity of drugs was validated by immunoprecipitation and western blot. BCL-XL dependency of the observed effect was explored with siRNA mediated knockdown of BCL2L1, and selective inhibition with targeted compounds (A-1331852, A-1155463).

RESULTS

20/75 drugs effectively reduced metabolic activity in combination with entinostat in all three MYC-amplified cell lines (DSS ≥ 10). The combination entinostat and navitoclax showed the strongest synergistic interaction across all MYC-amplified cell lines. siRNA mediated knockdown of BCL2L1, as well as targeted inhibition with selective inhibitors showed BCL-XL dependency of the observed effect. Increased cell death was associated with increased caspase-3-like-activity.

CONCLUSION

Our study identifies the combination of class I HDACi and BCL-XL inhibitors as a potential new approach for the treatment of MYC-amplified MB cells.

摘要

目的

具有 MYC 扩增的 Group 3 髓母细胞瘤(MB)(亚型 II)患者的无进展生存率较差。I 类组蛋白去乙酰化酶抑制剂(HDACi)在体外和体内对 MYC 扩增的 MB 非常有效。包括 I 类 HDACi 的药物联合方案可能代表了治疗这种高危疾病急需的新治疗方法。

方法

在三个 MYC 扩增和一个非 MYC 扩增的 MB 细胞系中进行了高通量体外组合药物筛选,单独测试了 75 种临床相关药物,并与恩替诺司他联合测试。根据 CellTiter-Glo 定量的代谢抑制计算药物敏感性评分(DSS)。在 5×5 组合矩阵和七射线设计中评估了六个最佳协同组合命中。通过细胞计数、半胱天冬酶-3 样活性和多聚(ADP-核糖)-聚合酶(PARP)-切割验证和表征协同作用。通过免疫沉淀和蛋白质印迹验证药物的靶标活性。通过 siRNA 介导的 BCL2L1 敲低和靶向化合物(A-1331852、A-1155463)的选择性抑制探索观察到的效应的 BCL-XL 依赖性。

结果

在所有三个 MYC 扩增的细胞系中,20/75 种药物与恩替诺司他联合有效地降低了代谢活性(DSS≥10)。恩替诺司他和 navitoclax 的联合在所有 MYC 扩增的细胞系中表现出最强的协同相互作用。siRNA 介导的 BCL2L1 敲低以及选择性抑制剂的靶向抑制显示出观察到的效应的 BCL-XL 依赖性。增加的细胞死亡与增加的半胱天冬酶-3 样活性相关。

结论

我们的研究确定了 I 类 HDACi 和 BCL-XL 抑制剂的联合治疗作为治疗 MYC 扩增 MB 细胞的一种新方法。

https://cdn.ncbi.nlm.nih.gov/pmc/blobs/fa21/10824805/753b72f3cc03/11060_2023_4526_Figa_HTML.jpg

文献AI研究员

20分钟写一篇综述,助力文献阅读效率提升50倍。

立即体验

用中文搜PubMed

大模型驱动的PubMed中文搜索引擎

马上搜索

文档翻译

学术文献翻译模型,支持多种主流文档格式。

立即体验