Suppr超能文献

靶向第 3 组髓母细胞瘤的 PRUNE-1 和 LSD1/KDM1A 表观遗传分子。

Targeting Group 3 Medulloblastoma by the Anti-PRUNE-1 and Anti-LSD1/KDM1A Epigenetic Molecules.

机构信息

Department of Molecular Medicine and Medical Biotechnological DMMBM, University Federico II of Naples, 80131 Naples, Italy.

CEINGE Biotecnologie Avanzate "Franco Salvatore", 80131 Naples, Italy.

出版信息

Int J Mol Sci. 2024 Mar 31;25(7):3917. doi: 10.3390/ijms25073917.

Abstract

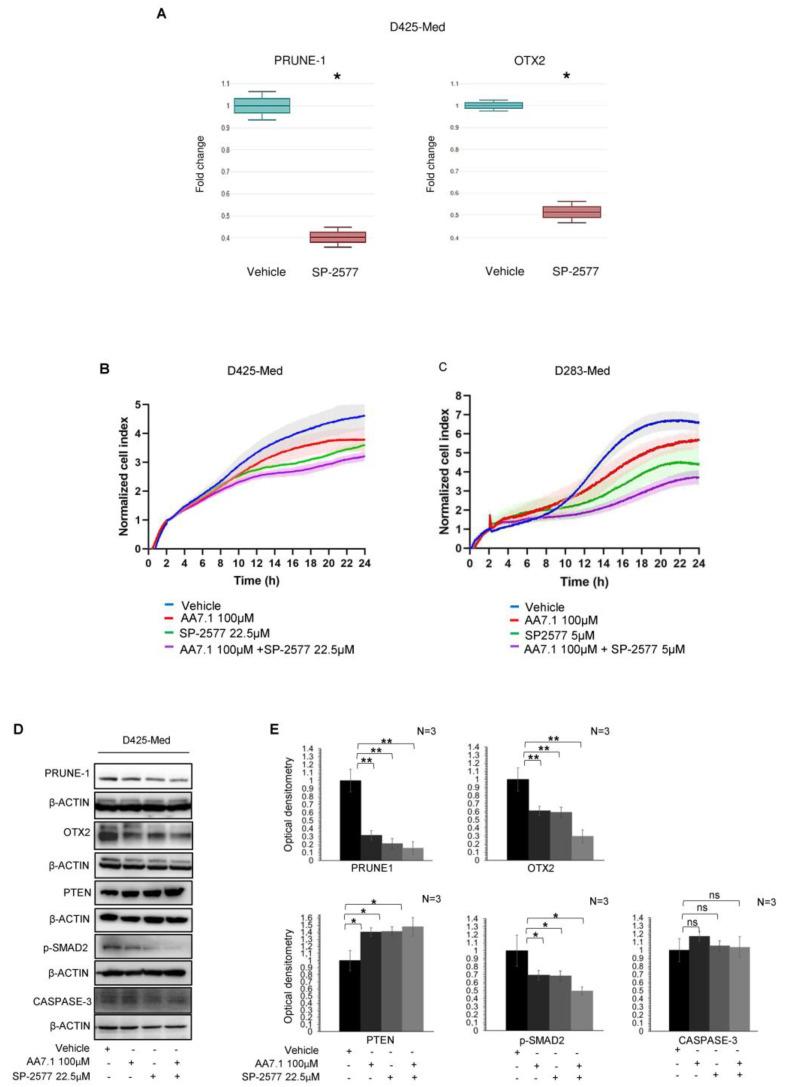
Medulloblastoma (MB) is a highly malignant childhood brain tumor. Group 3 MB (Gr3 MB) is considered to have the most metastatic potential, and tailored therapies for Gr3 MB are currently lacking. Gr3 MB is driven by PRUNE-1 amplification or overexpression. In this paper, we found that PRUNE-1 was transcriptionally regulated by lysine demethylase LSD1/KDM1A. This study aimed to investigate the therapeutic potential of inhibiting both PRUNE-1 and LSD1/KDM1A with the selective inhibitors AA7.1 and SP-2577, respectively. We found that the pharmacological inhibition had a substantial efficacy on targeting the metastatic axis driven by PRUNE-1 (PRUNE-1-OTX2-TGFβ-PTEN) in Gr3 MB. Using RNA seq transcriptomic feature data in Gr3 MB primary cells, we provide evidence that the combination of AA7.1 and SP-2577 positively affects neuronal commitment, confirmed by glial fibrillary acidic protein (GFAP)-positive differentiation and the inhibition of the cytotoxic components of the tumor microenvironment and the epithelial-mesenchymal transition (EMT) by the down-regulation of N-Cadherin protein expression. We also identified an impairing action on the mitochondrial metabolism and, consequently, oxidative phosphorylation, thus depriving tumors cells of an important source of energy. Furthermore, by overlapping the genomic mutational signatures through WES sequence analyses with RNA seq transcriptomic feature data, we propose in this paper that the combination of these two small molecules can be used in a second-line treatment in advanced therapeutics against Gr3 MB. Our study demonstrates that the usage of PRUNE-1 and LSD1/KDM1A inhibitors in combination represents a novel therapeutic approach for these highly aggressive metastatic MB tumors.

摘要

髓母细胞瘤(MB)是一种高度恶性的儿童脑肿瘤。第 3 组 MB(Gr3 MB)被认为具有最大的转移潜力,目前缺乏针对 Gr3 MB 的靶向治疗方法。Gr3 MB 由 PRUNE-1 扩增或过表达驱动。在本文中,我们发现 PRUNE-1 受赖氨酸去甲基酶 LSD1/KDM1A 的转录调控。本研究旨在分别用选择性抑制剂 AA7.1 和 SP-2577 抑制 PRUNE-1 和 LSD1/KDM1A,探讨其治疗潜力。我们发现,药理学抑制对靶向由 PRUNE-1(PRUNE-1-OTX2-TGFβ-PTEN)驱动的 Gr3 MB 转移轴具有显著疗效。利用 Gr3 MB 原代细胞的 RNA seq 转录组特征数据,我们提供了证据表明,AA7.1 和 SP-2577 的联合使用对神经元分化有积极影响,这通过胶质纤维酸性蛋白(GFAP)阳性分化和抑制肿瘤微环境的细胞毒性成分以及下调 N-钙黏蛋白蛋白表达来证实上皮-间充质转化(EMT)。我们还发现这种联合用药对线粒体代谢有损害作用,进而抑制氧化磷酸化,从而剥夺肿瘤细胞重要的能量来源。此外,通过 WES 序列分析与 RNA seq 转录组特征数据的基因组突变特征重叠,我们在本文中提出,这两种小分子的联合使用可以作为 Gr3 MB 晚期治疗的二线治疗方法。我们的研究表明,PRUNE-1 和 LSD1/KDM1A 抑制剂的联合使用代表了针对这些高度侵袭性转移性 MB 肿瘤的一种新的治疗方法。

https://cdn.ncbi.nlm.nih.gov/pmc/blobs/58e7/11011515/896b630cc545/ijms-25-03917-g001.jpg

文献AI研究员

20分钟写一篇综述,助力文献阅读效率提升50倍。

立即体验

用中文搜PubMed

大模型驱动的PubMed中文搜索引擎

马上搜索

文档翻译

学术文献翻译模型,支持多种主流文档格式。

立即体验