Suppr超能文献

维甲酸与 BH3 模拟物在 MYC(N)驱动的胚胎神经系统肿瘤中的协同作用。

Synergy of retinoic acid and BH3 mimetics in MYC(N)-driven embryonal nervous system tumours.

机构信息

Hopp Children's Cancer Center Heidelberg (KiTZ), Heidelberg, Germany.

Clinical Cooperation Unit Pediatric Oncology (B310), German Cancer Research Center (DKFZ) and German Cancer Consortium (DKTK), Heidelberg, Germany.

出版信息

Br J Cancer. 2024 Sep;131(4):763-777. doi: 10.1038/s41416-024-02740-5. Epub 2024 Jun 28.

Abstract

BACKGROUND

Certain paediatric nervous system malignancies have dismal prognoses. Retinoic acid (RA) is used in neuroblastoma treatment, and preclinical data indicate potential benefit in selected paediatric brain tumour entities. However, limited single-agent efficacy necessitates combination treatment approaches.

METHODS

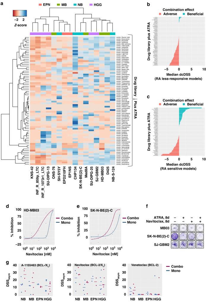
We performed drug sensitivity profiling of 76 clinically relevant drugs in combination with RA in 16 models (including patient-derived tumouroids) of the most common paediatric nervous system tumours. Drug responses were assessed by viability assays, high-content imaging, and apoptosis assays and RA relevant pathways by RNAseq from treated models and patient samples obtained through the precision oncology programme INFORM (n = 2288). Immunoprecipitation detected BCL-2 family interactions, and zebrafish embryo xenografts were used for in vivo efficacy testing.

RESULTS

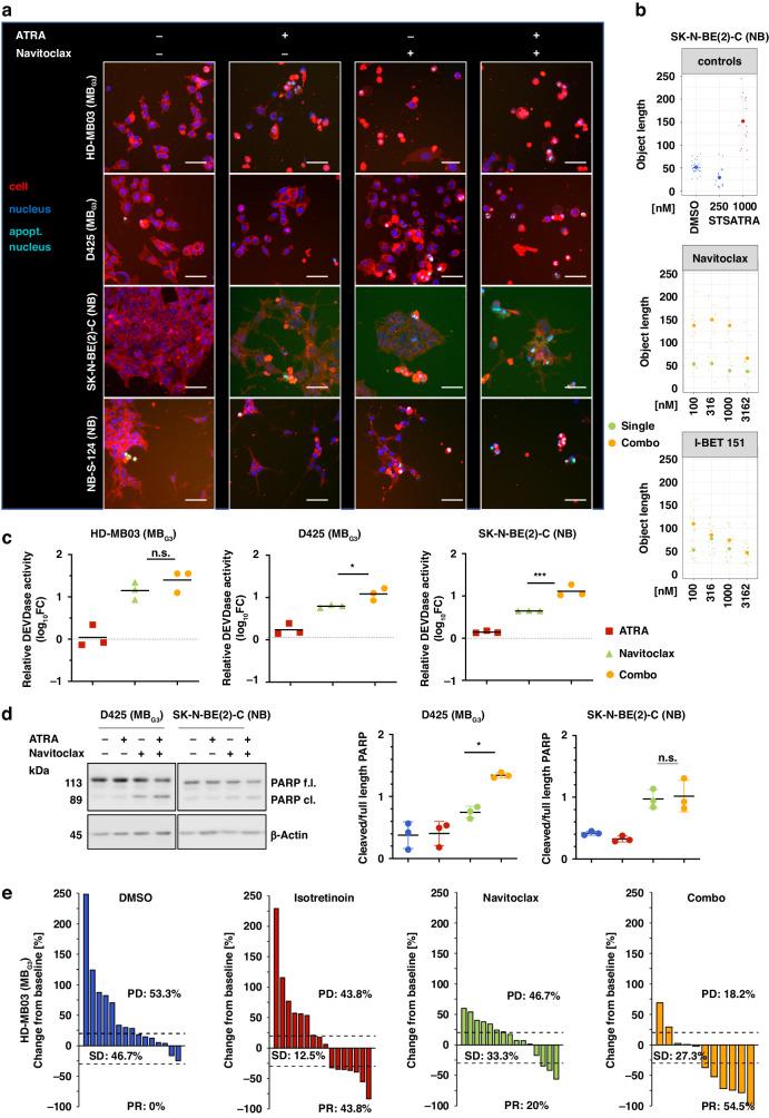
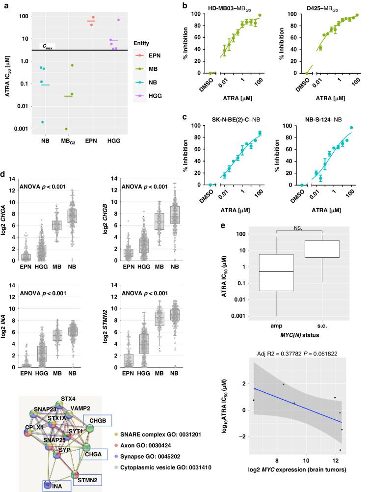
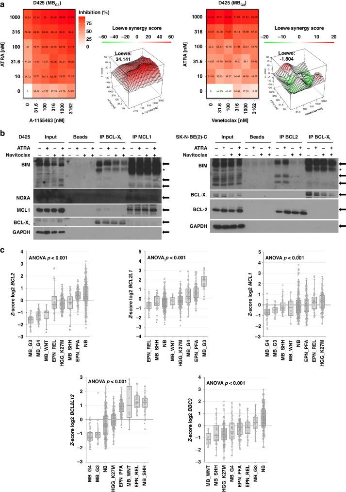
Group 3 medulloblastoma (MB) and neuroblastoma models were highly sensitive to RA treatment. RA induced differentiation and regulated apoptotic genes. RNAseq analysis revealed high expression of BCL2L1 in MB and BCL2 in neuroblastomas. Co-treatments with RA and BCL-2/X inhibitor navitoclax synergistically decreased viability at clinically achievable concentrations. The combination of RA with navitoclax disrupted the binding of BIM to BCL-X in MB and to BCL-2 in neuroblastoma, inducing apoptosis in vitro and in vivo.

CONCLUSIONS

RA treatment primes MB and NB cells for apoptosis, triggered by navitoclax cotreatment.

摘要

背景

某些儿科神经系统恶性肿瘤预后不良。视黄酸(RA)用于神经母细胞瘤的治疗,临床前数据表明在某些儿科脑肿瘤实体中具有潜在益处。然而,单一药物的疗效有限,需要联合治疗方法。

方法

我们对 76 种临床相关药物与 RA 联合应用于 16 种最常见儿科神经系统肿瘤模型(包括患者来源的肿瘤类器官)进行了药物敏感性分析。通过活力测定、高内涵成像和细胞凋亡测定以及通过 INFORM(n=2288)精准肿瘤学计划中获得的治疗模型和患者样本的 RNA 测序评估药物反应,检测 RA 相关通路。免疫沉淀检测 BCL-2 家族相互作用,斑马鱼胚胎异种移植用于体内疗效测试。

结果

第 3 组髓母细胞瘤(MB)和神经母细胞瘤模型对 RA 治疗高度敏感。RA 诱导分化并调节凋亡基因。RNA 测序分析显示 MB 中 BCL2L1 和神经母细胞瘤中 BCL2 的高表达。RA 与 BCL-2/XL 抑制剂 navitoclax 的联合治疗以临床可达到的浓度协同降低细胞活力。RA 与 navitoclax 的联合作用破坏了 BIM 与 MB 中 BCL-X 和神经母细胞瘤中 BCL-2 的结合,诱导体外和体内细胞凋亡。

结论

RA 治疗使 MB 和 NB 细胞对 navitoclax 联合治疗的细胞凋亡敏感。

https://cdn.ncbi.nlm.nih.gov/pmc/blobs/08d2/11333474/f7fe4c17eaf9/41416_2024_2740_Fig1_HTML.jpg

文献AI研究员

20分钟写一篇综述,助力文献阅读效率提升50倍。

立即体验

用中文搜PubMed

大模型驱动的PubMed中文搜索引擎

马上搜索

文档翻译

学术文献翻译模型,支持多种主流文档格式。

立即体验