Suppr超能文献

一种人源化的化学遗传学系统可抑制小鼠的痛觉相关行为,并抑制人感觉神经元的过度活跃。

A humanized chemogenetic system inhibits murine pain-related behavior and hyperactivity in human sensory neurons.

机构信息

Nuffield Department of Clinical Neurosciences, University of Oxford, Oxford OX3 9DU, UK.

Department of Pharmacology, University of Cambridge, Cambridge CB2 1PD, UK.

出版信息

Sci Transl Med. 2023 Oct 4;15(716):eadh3839. doi: 10.1126/scitranslmed.adh3839.

Abstract

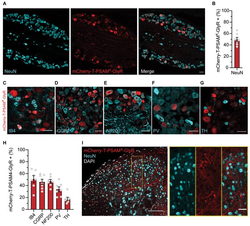
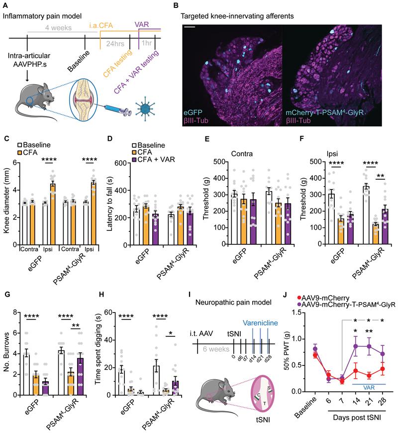
Hyperexcitability in sensory neurons is known to underlie many of the maladaptive changes associated with persistent pain. Chemogenetics has shown promise as a means to suppress such excitability, yet chemogenetic approaches suitable for human applications are needed. PSAM-GlyR is a modular system based on the human α7 nicotinic acetylcholine and glycine receptors, which responds to inert chemical ligands and the clinically approved drug varenicline. Here, we demonstrated the efficacy of this channel in silencing both mouse and human sensory neurons by the activation of large shunting conductances after agonist administration. Virally mediated expression of PSAM-GlyR in mouse sensory neurons produced behavioral hyposensitivity upon agonist administration, which was recovered upon agonist washout. Stable expression of the channel led to similar reversible suppression of pain-related behavior even after 10 months of viral delivery. Mechanical and spontaneous pain readouts were also ameliorated by PSAM-GlyR activation in acute and joint pain inflammation mouse models. Furthermore, suppression of mechanical hypersensitivity generated by a spared nerve injury model of neuropathic pain was also observed upon activation of the channel. Effective silencing of behavioral hypersensitivity was reproduced in a human model of hyperexcitability and clinical pain: PSAM-GlyR activation decreased the excitability of human-induced pluripotent stem cell-derived sensory neurons and spontaneous activity due to a gain-of-function Na1.7 mutation causing inherited erythromelalgia. Our results demonstrate the contribution of sensory neuron hyperexcitability to neuropathic pain and the translational potential of an effective, stable, and reversible humanized chemogenetic system for the treatment of pain.

摘要

已知感觉神经元的过度兴奋是许多持续性疼痛相关适应性变化的基础。化学遗传学已显示出作为抑制这种兴奋的一种手段的潜力,但需要适合人类应用的化学遗传学方法。PSAM-GlyR 是一种基于人类 α7 烟碱型乙酰胆碱和甘氨酸受体的模块化系统,它对惰性化学配体和临床批准的药物伐伦克林有反应。在这里,我们通过激动剂给药后大分流电导的激活,证明了该通道在沉默小鼠和人类感觉神经元中的功效。在小鼠感觉神经元中通过病毒介导表达 PSAM-GlyR 后,在激动剂给药时产生行为低敏性,在激动剂冲洗后恢复。即使在病毒递送 10 个月后,通道的稳定表达也导致了类似的可逆性抑制与疼痛相关的行为。PSAM-GlyR 的激活还改善了急性和关节疼痛炎症小鼠模型中的机械和自发性疼痛读数。此外,在神经病理性疼痛的 spared 神经损伤模型中,该通道的激活也观察到机械性高敏性的抑制。在易感性和临床疼痛的人类模型中,行为性高敏性的有效沉默得到了重现:PSAM-GlyR 的激活降低了由导致遗传性红斑性肢痛症的功能获得性 Na1.7 突变引起的人诱导多能干细胞衍生感觉神经元的兴奋性和自发性活动。我们的结果表明感觉神经元过度兴奋对神经病理性疼痛的贡献,以及有效、稳定和可逆的人类化学遗传学系统治疗疼痛的转化潜力。

https://cdn.ncbi.nlm.nih.gov/pmc/blobs/b06f/7615191/536f9aa7be07/EMS189055-f001.jpg

文献AI研究员

20分钟写一篇综述,助力文献阅读效率提升50倍。

立即体验

用中文搜PubMed

大模型驱动的PubMed中文搜索引擎

马上搜索

文档翻译

学术文献翻译模型,支持多种主流文档格式。

立即体验