Suppr超能文献

揭示乙型肝炎相关肝硬化的免疫微环境和分子亚型,并通过机器学习和人工神经网络建立稳定的诊断鉴别模型。

Uncovering the immune microenvironment and molecular subtypes of hepatitis B-related liver cirrhosis and developing stable a diagnostic differential model by machine learning and artificial neural networks.

作者信息

Zhang Shengke, Jiang Chenglu, Jiang Lai, Chen Haiqing, Huang Jinbang, Zhang Jieying, Wang Rui, Chi Hao, Yang Guanhu, Tian Gang

机构信息

Department of Clinical Medicine, School of Clinical Medicine, Affiliated Hospital of Southwest Medical University, Luzhou, China.

First Teaching Hospital of Tianjin University of Traditional Chinese Medicine, Tianjin, China.

出版信息

Front Mol Biosci. 2023 Sep 22;10:1275897. doi: 10.3389/fmolb.2023.1275897. eCollection 2023.

Abstract

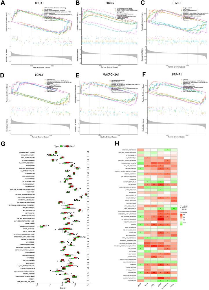
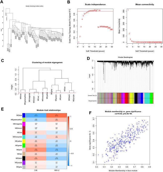
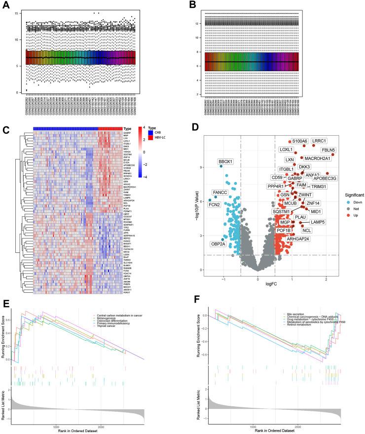
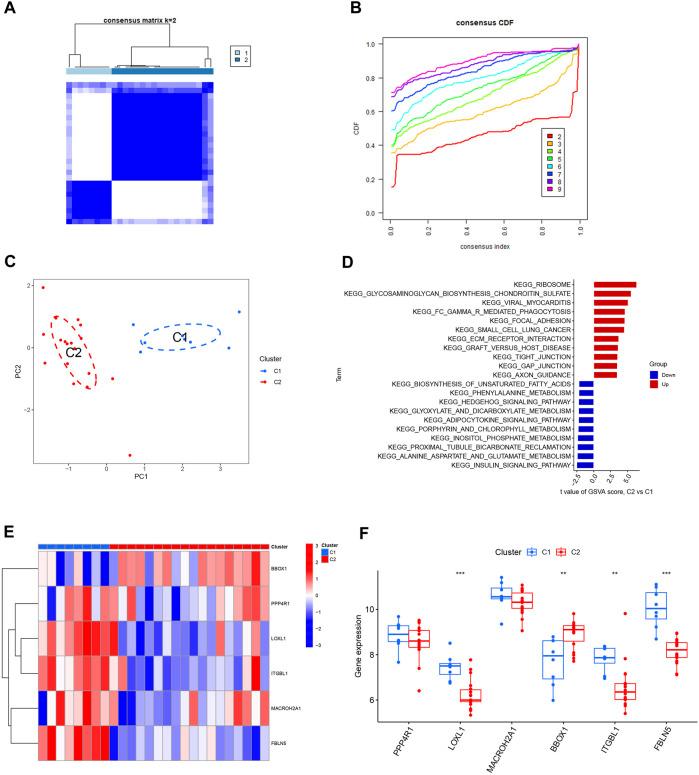
Hepatitis B-related liver cirrhosis (HBV-LC) is a common clinical disease that evolves from chronic hepatitis B (CHB). The development of cirrhosis can be suppressed by pharmacological treatment. When CHB progresses to HBV-LC, the patient's quality of life decreases dramatically and drug therapy is ineffective. Liver transplantation is the most effective treatment, but the lack of donor required for transplantation, the high cost of the procedure and post-transplant rejection make this method unsuitable for most patients. The aim of this study was to find potential diagnostic biomarkers associated with HBV-LC by bioinformatics analysis and to classify HBV-LC into specific subtypes by consensus clustering. This will provide a new perspective for early diagnosis, clinical treatment and prevention of HCC in HBV-LC patients. Two study-relevant datasets, GSE114783 and GSE84044, were retrieved from the GEO database. We screened HBV-LC for feature genes using differential analysis, weighted gene co-expression network analysis (WGCNA), and three machine learning algorithms including least absolute shrinkage and selection operator (LASSO), support vector machine recursive feature elimination (SVM-RFE), and random forest (RF) for a total of five methods. After that, we constructed an artificial neural network (ANN) model. A cohort consisting of GSE123932, GSE121248 and GSE119322 was used for external validation. To better predict the risk of HBV-LC development, we also built a nomogram model. And multiple enrichment analyses of genes and samples were performed to understand the biological processes in which they were significantly enriched. And the different subtypes of HBV-LC were analyzed using the Immune infiltration approach. Using the data downloaded from GEO, we developed an ANN model and nomogram based on six feature genes. And consensus clustering of HBV-LC classified them into two subtypes, C1 and C2, and it was hypothesized that patients with subtype C2 might have milder clinical symptoms by immune infiltration analysis. The ANN model and column line graphs constructed with six feature genes showed excellent predictive power, providing a new perspective for early diagnosis and possible treatment of HBV-LC. The delineation of HBV-LC subtypes will facilitate the development of future clinical treatment of HBV-LC.

摘要

乙型肝炎相关肝硬化(HBV-LC)是一种由慢性乙型肝炎(CHB)演变而来的常见临床疾病。肝硬化的发展可以通过药物治疗得到抑制。当CHB进展为HBV-LC时,患者的生活质量会急剧下降,药物治疗也无效。肝移植是最有效的治疗方法,但移植所需供体的缺乏、手术的高成本以及移植后排斥反应使得这种方法不适用于大多数患者。本研究的目的是通过生物信息学分析找到与HBV-LC相关的潜在诊断生物标志物,并通过共识聚类将HBV-LC分为特定亚型。这将为HBV-LC患者的肝癌早期诊断、临床治疗和预防提供新的视角。从GEO数据库中检索了两个与研究相关的数据集,GSE114783和GSE84044。我们使用差异分析、加权基因共表达网络分析(WGCNA)以及包括最小绝对收缩和选择算子(LASSO)、支持向量机递归特征消除(SVM-RFE)和随机森林(RF)在内的三种机器学习算法对HBV-LC进行特征基因筛选,总共使用了五种方法。之后,我们构建了一个人工神经网络(ANN)模型。由GSE123932、GSE121248和GSE119322组成的队列用于外部验证。为了更好地预测HBV-LC发展的风险,我们还构建了一个列线图模型。并对基因和样本进行了多项富集分析,以了解它们显著富集的生物学过程。并使用免疫浸润方法分析了HBV-LC的不同亚型。利用从GEO下载的数据,我们基于六个特征基因开发了一个ANN模型和列线图。HBV-LC的共识聚类将它们分为两个亚型,C1和C2,并且通过免疫浸润分析推测C2亚型患者可能具有较轻的临床症状。用六个特征基因构建的ANN模型和柱状线图显示出优异的预测能力,为HBV-LC的早期诊断和可能的治疗提供了新的视角。HBV-LC亚型的划分将有助于未来HBV-LC临床治疗的发展。

https://cdn.ncbi.nlm.nih.gov/pmc/blobs/bff0/10556489/bb96a89ed1f7/fmolb-10-1275897-g001.jpg

文献AI研究员

20分钟写一篇综述,助力文献阅读效率提升50倍。

立即体验

用中文搜PubMed

大模型驱动的PubMed中文搜索引擎

马上搜索

文档翻译

学术文献翻译模型,支持多种主流文档格式。

立即体验