Suppr超能文献

胃癌中癌症相关成纤维细胞特征的综合分析

Integrative analysis of cancer-associated fibroblast signature in gastric cancer.

作者信息

Zhao Zidan, Mak Tsz Kin, Shi Yuntao, Li Kuan, Huo Mingyu, Zhang Changhua

机构信息

Digestive Diseases Center, The Seventh Affiliated Hospital of Sun Yat-sen University, Shenzhen, China.

Guangdong Provincial Key Laboratory of Digestive Cancer Research, The Seventh Affiliated Hospital of Sun Yat-sen University, Shenzhen, Guangdong, China.

出版信息

Heliyon. 2023 Aug 27;9(9):e19217. doi: 10.1016/j.heliyon.2023.e19217. eCollection 2023 Sep.

Abstract

BACKGROUND

CAFs regulate the signaling of GC cells by promoting their migration, invasion, and proliferation and the function of immune cells as well as their location and migration in the TME by remodeling the extracellular matrix (ECM). This study explored the understanding of the heterogeneity of CAFs in TME and laid the groundwork for GC biomarker and precision treatment development.

METHODS

The scRNA-seq and bulk RNA-seq datasets were obtained from GEO and TCGA. The prognostic significance of various CAFs subtypes was investigated using ssGSEA combined with Kaplan-Meier analysis. POSTN expression in GC tissues and CAFs was detected using immunohistochemistry, immunofluorescence, and Western blotting. Differential expression analysis identified the differentially expressed genes (DEGs) between normal and tumor samples in TCGA-STAD. Pearson correlation analysis identified DEGs associated with adverse prognosis CAF subtype, and univariate Cox regression analysis determined prognostic genes associated with CAFs. LASSO regression analysis and Multivariate Cox regression were used to build a prognosis model for CAFs.

RESULTS

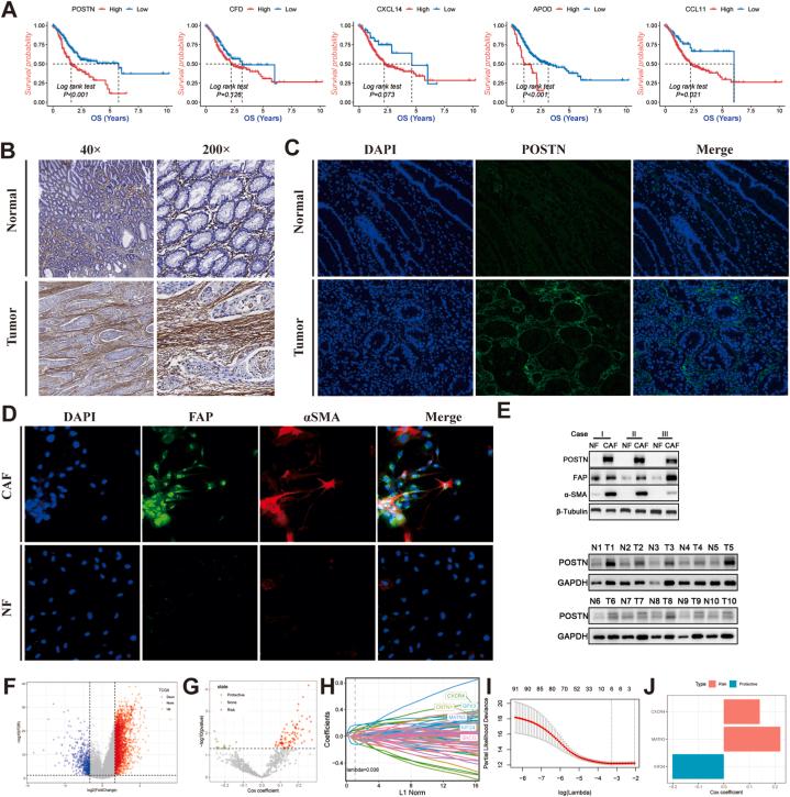
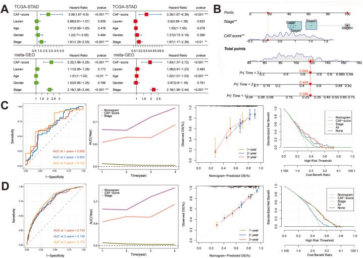
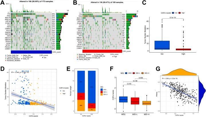
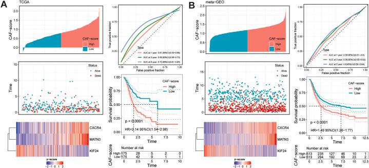
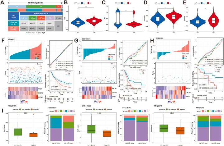
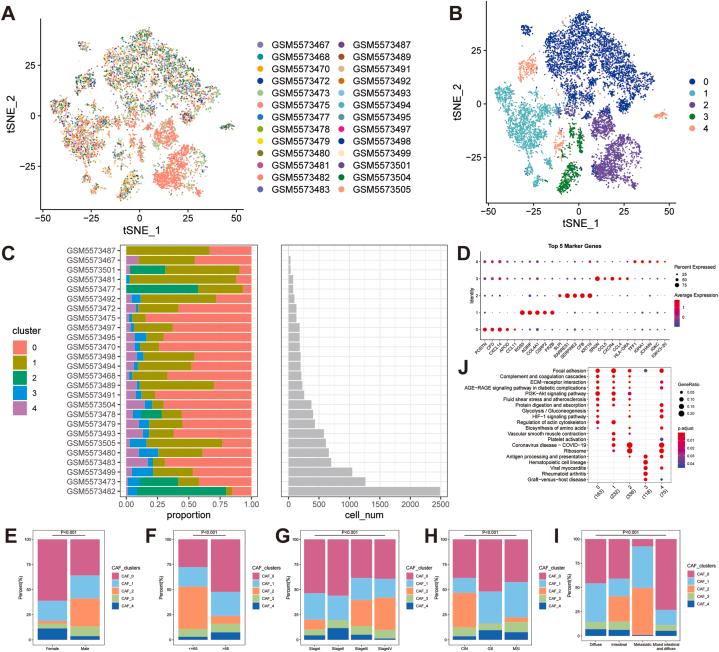
We identified five CAFs subtypes in GC, with the CAF_0 subtype associated with poor prognosis. The abundance of CAF_0 correlated with T stage, clinical stage, histological type, and immune cell infiltration levels. Periostin (POSTN) exhibited increased expression in both GC tissues and CAFs and was linked to poor prognosis in GC patients. Through LASSO and multivariate Cox regression analysis, three genes (CXCR4, MATN3, and KIF24) were selected to create the CAFs-score. We developed a nomogram to facilitate the clinical application of the CAFs-score. Notably, the CAFs signature showed significant correlations with immune cells, stromal components, and immunological scores, suggesting its pivotal role in the tumor microenvironment (TME). Furthermore, CAFs-score demonstrated prognostic value in assessing immunotherapy outcomes, highlighting its potential as a valuable biomarker to guide therapeutic decisions.

CONCLUSION

CAF_0 subtype in TME is the cause of poor prognosis in GC patients. Furthermore, CAFs-score constructed from the CAF_0 subtype can be used to determine the clinical prognosis, immune infiltration, clinicopathological characteristics, and assessment of personalized treatment of GC patients.

摘要

背景

癌症相关成纤维细胞(CAFs)通过促进胃癌(GC)细胞的迁移、侵袭和增殖,以及重塑细胞外基质(ECM)来调节免疫细胞在肿瘤微环境(TME)中的功能、定位和迁移,从而调控GC细胞的信号传导。本研究探索了对TME中CAFs异质性的理解,为GC生物标志物和精准治疗的发展奠定了基础。

方法

从基因表达综合数据库(GEO)和癌症基因组图谱(TCGA)获取单细胞RNA测序(scRNA-seq)和批量RNA测序(bulk RNA-seq)数据集。使用单样本基因集富集分析(ssGSEA)联合Kaplan-Meier分析研究各种CAFs亚型的预后意义。采用免疫组织化学、免疫荧光和蛋白质免疫印迹法检测GC组织和CAFs中骨膜蛋白(POSTN)的表达。差异表达分析确定了TCGA-STAD中正常样本和肿瘤样本之间的差异表达基因(DEGs)。Pearson相关分析确定与不良预后CAF亚型相关的DEGs,单变量Cox回归分析确定与CAFs相关的预后基因。采用LASSO回归分析和多变量Cox回归构建CAFs预后模型。

结果

我们在GC中鉴定出五种CAFs亚型,其中CAF_0亚型与预后不良相关。CAF_0的丰度与T分期、临床分期、组织学类型和免疫细胞浸润水平相关。POSTN在GC组织和CAFs中均表现出表达增加,且与GC患者的不良预后相关。通过LASSO和多变量Cox回归分析,选择了三个基因(CXCR4、MATN3和KIF24)来创建CAFs评分。我们开发了一个列线图以促进CAFs评分的临床应用。值得注意的是,CAFs特征与免疫细胞、基质成分和免疫评分显著相关,表明其在肿瘤微环境(TME)中的关键作用。此外,CAFs评分在评估免疫治疗结果方面具有预后价值,突出了其作为指导治疗决策的有价值生物标志物的潜力。

结论

TME中的CAF_0亚型是GC患者预后不良的原因。此外,由CAF_0亚型构建的CAFs评分可用于确定GC患者的临床预后、免疫浸润、临床病理特征以及个性化治疗评估。

https://cdn.ncbi.nlm.nih.gov/pmc/blobs/7b09/10558323/ef47c621d796/gr1.jpg

文献AI研究员

20分钟写一篇综述,助力文献阅读效率提升50倍。

立即体验

用中文搜PubMed

大模型驱动的PubMed中文搜索引擎

马上搜索

文档翻译

学术文献翻译模型,支持多种主流文档格式。

立即体验