Suppr超能文献

肺癌中通过遗传/非遗传机制获得对 KRAS G12C 小分子抑制剂的耐药性。

Acquired resistance to KRAS G12C small-molecule inhibitors via genetic/nongenetic mechanisms in lung cancer.

机构信息

Department of Medical Oncology and Experimental Therapeutics, City of Hope National Medical Center, Duarte, CA 91010, USA.

Proteome Exploration Laboratory, California Institute of Technology, Pasadena, CA 91125, USA.

出版信息

Sci Adv. 2023 Oct 13;9(41):eade3816. doi: 10.1126/sciadv.ade3816.

Abstract

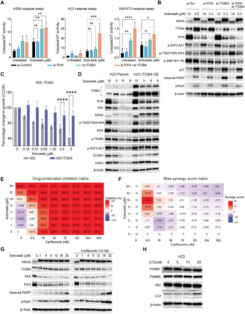
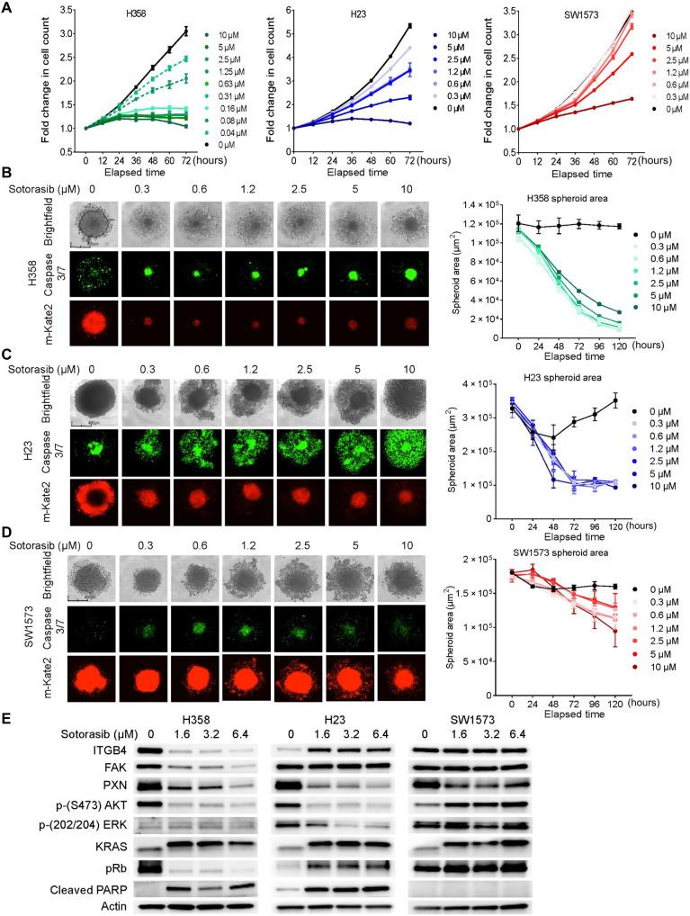
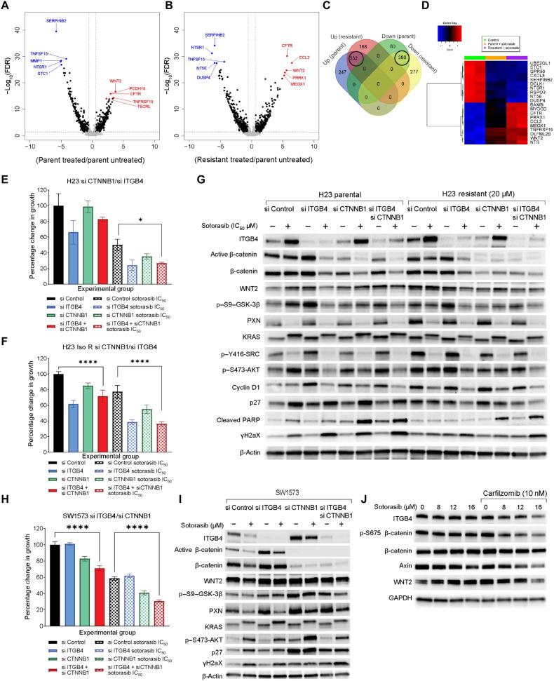
Inherent or acquired resistance to sotorasib poses a substantialt challenge for NSCLC treatment. Here, we demonstrate that acquired resistance to sotorasib in isogenic cells correlated with increased expression of integrin β4 (ITGB4), a component of the focal adhesion complex. Silencing ITGB4 in tolerant cells improved sotorasib sensitivity, while overexpressing ITGB4 enhanced tolerance to sotorasib by supporting AKT-mTOR bypass signaling. Chronic treatment with sotorasib induced WNT expression and activated the WNT/β-catenin signaling pathway. Thus, silencing both ITGB4 and β-catenin significantly improved sotorasib sensitivity in tolerant, acquired, and inherently resistant cells. In addition, the proteasome inhibitor carfilzomib (CFZ) exhibited synergism with sotorasib by down-regulating ITGB4 and β-catenin expression. Furthermore, adagrasib phenocopies the combination effect of sotorasib and CFZ by suppressing KRAS activity and inhibiting cell cycle progression in inherently resistant cells. Overall, our findings unveil previously unrecognized nongenetic mechanisms underlying resistance to sotorasib and propose a promising treatment strategy to overcome resistance.

摘要

索托拉西布获得性耐药对 NSCLC 治疗构成了重大挑战。在这里,我们证明了同源细胞中对索托拉西布获得性耐药与整合素β4(ITGB4)表达增加相关,ITGB4 是黏着斑复合物的一个组成部分。在耐受细胞中沉默 ITGB4 可提高索托拉西布的敏感性,而过表达 ITGB4 则通过支持 AKT-mTOR 旁路信号转导增强对索托拉西布的耐受。索托拉西布的慢性治疗诱导了 WNT 的表达并激活了 WNT/β-catenin 信号通路。因此,沉默 ITGB4 和 β-catenin 均可显著提高耐受、获得性和固有耐药细胞中索托拉西布的敏感性。此外,蛋白酶体抑制剂卡非佐米(CFZ)通过下调 ITGB4 和 β-catenin 的表达与索托拉西布表现出协同作用。此外,阿达格拉西布通过抑制 KRAS 活性和抑制固有耐药细胞的细胞周期进程,模拟了索托拉西布和 CFZ 的联合作用效果。总的来说,我们的研究结果揭示了索托拉西布耐药的先前未被认识的非遗传机制,并提出了一种有前途的治疗策略来克服耐药性。

https://cdn.ncbi.nlm.nih.gov/pmc/blobs/dd41/10575592/aaaca2d0834e/sciadv.ade3816-f1.jpg

文献AI研究员

20分钟写一篇综述,助力文献阅读效率提升50倍。

立即体验

用中文搜PubMed

大模型驱动的PubMed中文搜索引擎

马上搜索

文档翻译

学术文献翻译模型,支持多种主流文档格式。

立即体验