Suppr超能文献

治疗受损子宫内膜的新策略:从不孕患者的月经血中移植宫内衍生细胞。

Novel therapeutic strategies for injured endometrium: intrauterine transplantation of menstrual blood‑derived cells from infertile patients.

机构信息

Center for Regenerative Medicine, National Center for Child Health and Development Research Institute, 2-10-1 Okura, Setagaya, Tokyo, 157-8535, Japan.

Department of Obstetrics and Gynecology, The Jikei University School of Medicine, 3-25-8 Nishi-Shinbashi, Minato, Tokyo, 105-8461, Japan.

出版信息

Stem Cell Res Ther. 2023 Oct 15;14(1):297. doi: 10.1186/s13287-023-03524-z.

Abstract

BACKGROUND

Menstrual blood-derived cells show regenerative potential as a mesenchymal stem cell and may therefore be a novel stem cell source of treatment for refractory infertility with injured endometrium. However, there have been few pre-clinical studies using cells from infertile patients, which need to be addressed before establishing an autologous transplantation. Herein, we aimed to investigate the therapeutic capacity of menstrual blood-derived cells from infertile patients on endometrial infertility.

METHODS

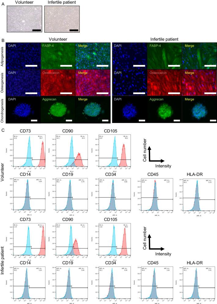
We collected menstrual blood-derived cells from volunteers and infertile patients and confirmed their mesenchymal stem cell phenotype by flow cytometry and induction of tri-lineage differentiation. We compared the proliferative and paracrine capacities of these cells. Furthermore, we also investigated the regenerative potential and safety concerns of the intrauterine transplantation of infertile patient-derived cells using a mouse model with mechanically injured endometrium.

RESULTS

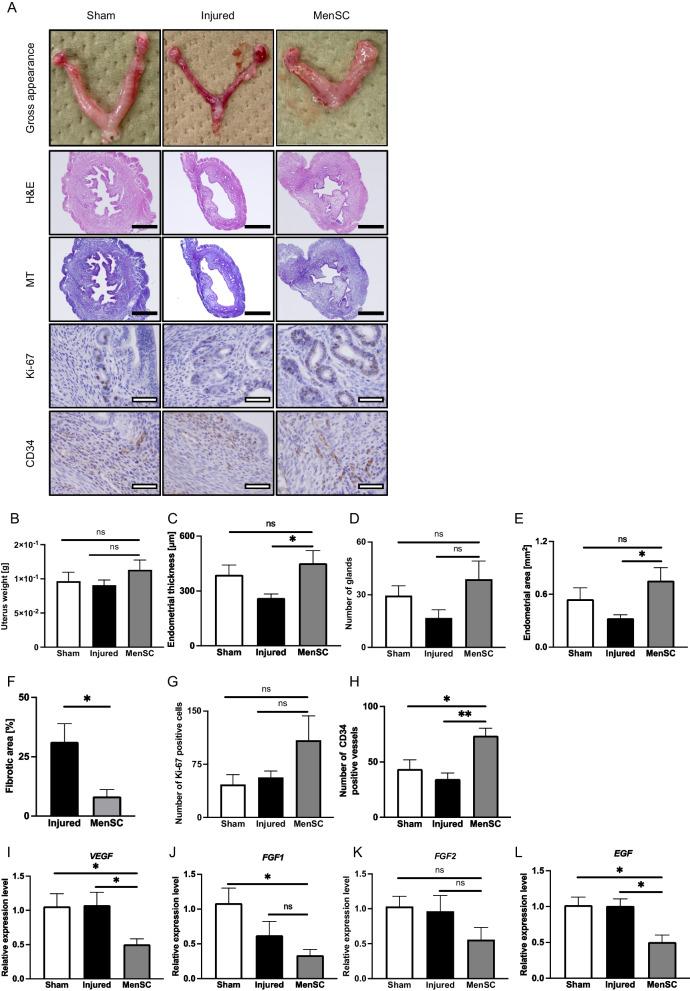
Menstrual blood-derived cells from both infertile patients and volunteers showed phenotypic characteristics of mesenchymal stem cells. In vitro proliferative and paracrine capacities for wound healing and angiogenesis were equal for both samples. Furthermore, the transplantation of infertile patient-derived cells into uterine horns of the mouse model ameliorated endometrial thickness, prevented fibrosis, and improved fertility outcomes without any apparent complications.

CONCLUSIONS

In our pre-clinical study, intrauterine transplantation of menstrual blood-derived cells may be a novel and attractive stem cell source for the curative and prophylactic therapy for injured endometrium. Further studies will be warranted for future clinical application.

摘要

背景

经血来源的细胞具有再生潜能,可作为间充质干细胞,因此可能成为治疗受损子宫内膜性不孕的新型干细胞来源。然而,目前使用不孕患者细胞的临床前研究较少,在建立自体移植之前需要解决这些问题。在此,我们旨在研究不孕患者经血来源的细胞对子宫内膜性不孕的治疗能力。

方法

我们从志愿者和不孕患者中收集了经血来源的细胞,并通过流式细胞术和三系分化诱导来确认其间充质干细胞表型。我们比较了这些细胞的增殖和旁分泌能力。此外,我们还使用机械损伤子宫内膜的小鼠模型,研究了将不孕患者来源的细胞宫内移植的再生潜力和安全性问题。

结果

来自不孕患者和志愿者的经血来源的细胞均表现出间充质干细胞的表型特征。两种样本在体外的增殖和促进伤口愈合及血管生成的旁分泌能力相等。此外,将不孕患者来源的细胞移植到小鼠模型的子宫角可以改善子宫内膜厚度,预防纤维化,并改善生育结局,没有任何明显的并发症。

结论

在我们的临床前研究中,宫内移植经血来源的细胞可能是治疗受损子宫内膜的一种新型有吸引力的干细胞来源。进一步的研究将为未来的临床应用提供依据。

https://cdn.ncbi.nlm.nih.gov/pmc/blobs/3639/10577920/ed9aaa8dc907/13287_2023_3524_Fig1_HTML.jpg

文献AI研究员

20分钟写一篇综述,助力文献阅读效率提升50倍。

立即体验

用中文搜PubMed

大模型驱动的PubMed中文搜索引擎

马上搜索

文档翻译

学术文献翻译模型,支持多种主流文档格式。

立即体验