Suppr超能文献

热应激对黑腹果蝇转座元件表达和衍生小 RNA 的影响。

Impact of Heat Stress on Transposable Element Expression and Derived Small RNAs in Drosophila subobscura.

机构信息

Grup de Genòmica, Bioinformática i Biologia Evolutiva, Departament de Genètica i Microbiologia (Edifici C), Universitat Autònoma de Barcelona, Barcelona, Spain.

Laboratoire de Biométrie et Biologie Evolutive, Université de Lyon; Université Lyon 1; CNRS; UMR 5558, Villeurbanne, France.

出版信息

Genome Biol Evol. 2023 Nov 1;15(11). doi: 10.1093/gbe/evad189.

Abstract

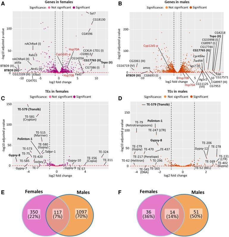
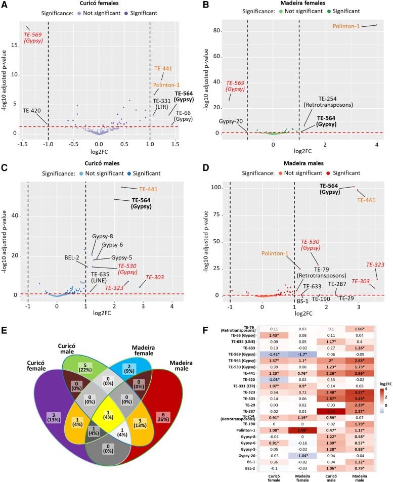
Global warming is forcing insect populations to move and adapt, triggering adaptive genetic responses. Thermal stress is known to alter gene expression, repressing the transcription of active genes, and inducing others, such as those encoding heat shock proteins. It has also been related to the activation of some specific transposable element (TE) families. However, the actual magnitude of this stress on the whole genome and the factors involved in these genomic changes are still unclear. We studied mRNAs and small RNAs in gonads of two Drosophila subobscura populations, considered a good model to study adaptation to temperature changes. In control conditions, we found that a few genes and TE families were differentially expressed between populations, pointing out their putative involvement in the adaptation of populations to their different environments. Under heat stress, sex-specific changes in gene expression together with a trend toward overexpression, mainly of heat shock response-related genes, were observed. We did not observe large changes of TE expression nor small RNA production due to stress. Only population and sex-specific expression changes of some TE families (mainly retrotransposons), or the amounts of siRNAs and piRNAs, derived from specific TE families were observed, as well as the piRNA production from some piRNA clusters. Changes in small RNA amounts and TE expression could not be clearly correlated, indicating that other factors as chromatin modulation could also be involved. This work provides the first whole transcriptomic study including genes, TEs, and small RNAs after a heat stress in D. subobscura.

摘要

全球变暖迫使昆虫种群迁移和适应,引发适应性遗传反应。热应激已知会改变基因表达,抑制活性基因的转录,并诱导其他基因的转录,如热休克蛋白编码基因。它也与一些特定转座元件 (TE) 家族的激活有关。然而,这种对整个基因组的实际压力以及涉及这些基因组变化的因素仍不清楚。我们研究了两个 Drosophila subobscura 种群生殖腺中的 mRNA 和小 RNA,这些种群被认为是研究适应温度变化的良好模型。在对照条件下,我们发现一些基因和 TE 家族在种群之间存在差异表达,表明它们可能参与了种群对不同环境的适应。在热应激下,观察到了性别的基因表达变化以及过度表达的趋势,主要是与热休克反应相关的基因。我们没有观察到由于应激导致的 TE 表达或小 RNA 产生的大量变化。仅观察到一些 TE 家族(主要是逆转录转座子)的特异性表达变化或小 RNA 和 piRNA 的产生,以及一些 piRNA 簇的 piRNA 产生。小 RNA 数量和 TE 表达的变化不能明确相关,表明其他因素如染色质调节也可能参与其中。这项工作提供了首次在 D. subobscura 中进行的包括基因、TE 和小 RNA 的全转录组研究,这些基因、TE 和小 RNA 在热应激后发生了变化。

https://cdn.ncbi.nlm.nih.gov/pmc/blobs/ef55/10627563/c594c663ca5a/evad189f1.jpg

文献AI研究员

20分钟写一篇综述,助力文献阅读效率提升50倍。

立即体验

用中文搜PubMed

大模型驱动的PubMed中文搜索引擎

马上搜索

文档翻译

学术文献翻译模型,支持多种主流文档格式。

立即体验