Suppr超能文献

piRNA 介导的基因调控与雄性生殖细胞中转座子表达的性别特异性适应

piRNA-mediated gene regulation and adaptation to sex-specific transposon expression in male germline.

机构信息

California Institute of Technology, Division of Biology and Biological Engineering, Pasadena, California 91125, USA.

Institute of Molecular Genetics of National Research Center "Kurchatov Institute," Moscow 123182, Russia.

出版信息

Genes Dev. 2021 Jun;35(11-12):914-935. doi: 10.1101/gad.345041.120. Epub 2021 May 13.

Abstract

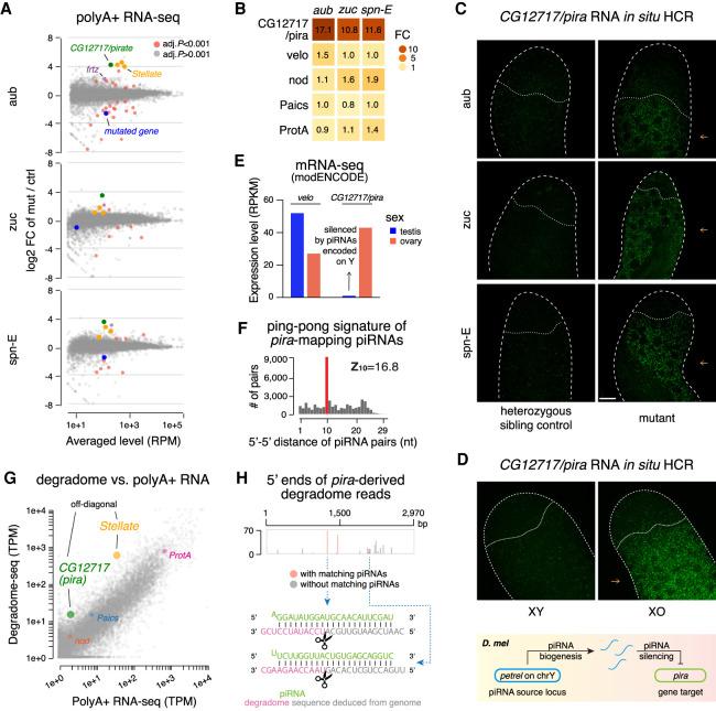
Small noncoding piRNAs act as sequence-specific guides to repress complementary targets in Metazoa. Prior studies in ovaries have demonstrated the function of the piRNA pathway in transposon silencing and therefore genome defense. However, the ability of the piRNA program to respond to different transposon landscapes and the role of piRNAs in regulating host gene expression remain poorly understood. Here, we comprehensively analyzed piRNA expression and defined the repertoire of their targets in testes. Comparison of piRNA programs between sexes revealed sexual dimorphism in piRNA programs that parallel sex-specific transposon expression. Using a novel bioinformatic pipeline, we identified new piRNA clusters and established complex satellites as dual-strand piRNA clusters. While sharing most piRNA clusters, the two sexes employ them differentially to combat the sex-specific transposon landscape. We found two piRNA clusters that produce piRNAs antisense to four host genes in testis, including , a SUMO protease gene. piRNAs encoded on the Y chromosome silence , but not its paralog, to exert sex- and paralog-specific gene regulation. Interestingly, is targeted by endogenous siRNAs in a sibling species, , suggesting distinct but related silencing strategies invented in recent evolution to regulate a conserved protein-coding gene.

摘要

小型非编码 piRNA 作为序列特异性向导,在后生动物中抑制互补靶标。先前在卵巢中的研究表明,piRNA 途径在转座子沉默和因此的基因组防御中发挥作用。然而,piRNA 程序响应不同转座子景观的能力以及 piRNAs 在调节宿主基因表达中的作用仍知之甚少。在这里,我们全面分析了 piRNA 的表达,并确定了其在睾丸中的靶标。对性别间 piRNA 程序的比较揭示了与性别特异性转座子表达平行的 piRNA 程序的性别二态性。使用新的生物信息学管道,我们鉴定了新的 piRNA 簇,并将复杂卫星确定为双链 piRNA 簇。尽管共享大多数 piRNA 簇,但两性以不同的方式利用它们来对抗性别特异性转座子景观。我们发现两个 piRNA 簇,它们在睾丸中产生与四个宿主基因反义的 piRNAs,包括 SUMO 蛋白酶基因。Y 染色体上编码的 piRNAs 沉默,但不是其同源基因,以发挥性别和同源基因特异性基因调控。有趣的是,在一个姐妹种中, 被内源性 siRNAs 靶向,表明在最近的进化中发明了不同但相关的沉默策略来调节一个保守的蛋白质编码基因。

https://cdn.ncbi.nlm.nih.gov/pmc/blobs/fd0a/8168559/2287649fdf29/914f01.jpg

文献AI研究员

20分钟写一篇综述,助力文献阅读效率提升50倍。

立即体验

用中文搜PubMed

大模型驱动的PubMed中文搜索引擎

马上搜索

文档翻译

学术文献翻译模型,支持多种主流文档格式。

立即体验