Suppr超能文献

鉴定肢端黑色素瘤中免疫排斥的肿瘤内在驱动因素。

Identification of tumor-intrinsic drivers of immune exclusion in acral melanoma.

机构信息

UPMC Hillman Cancer Center, Pittsburgh, Pennsylvania, USA.

Department of Medicine, University of Pittsburgh, Pittsburgh, Pennsylvania, USA.

出版信息

J Immunother Cancer. 2023 Oct;11(10). doi: 10.1136/jitc-2023-007567.

Abstract

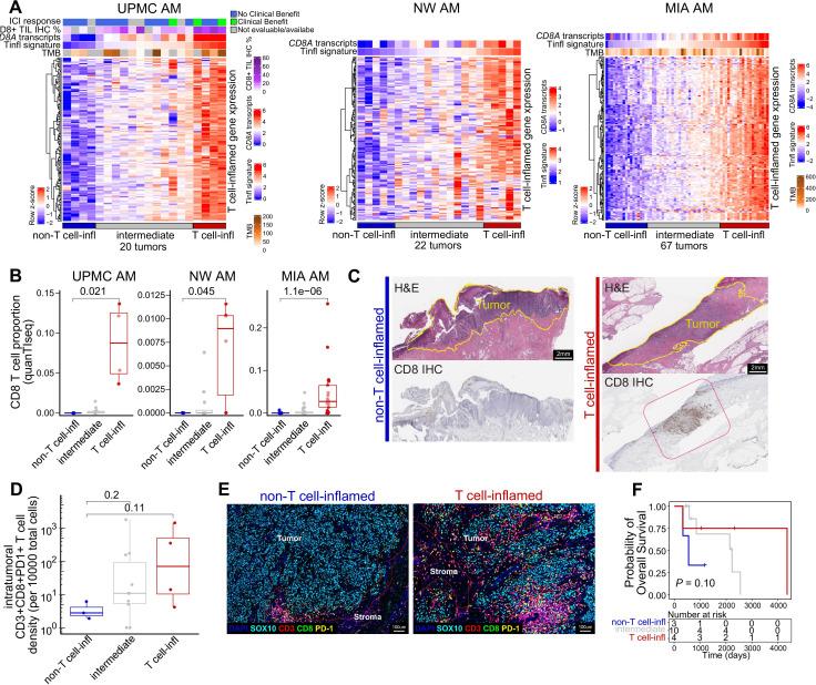
Acral melanoma (AM) has distinct characteristics as compared with cutaneous melanoma and exhibits poor response to immune checkpoint inhibitors (ICIs). Tumor-intrinsic mechanisms of immune exclusion have been identified in many cancers but less studied in AM. We characterized clinically annotated tumors from patients diagnosed with AM at our institution in correlation with ICI response using whole transcriptome RNAseq, whole exome sequencing, CD8 immunohistochemistry, and multispectral immunofluorescence imaging. A defined interferon-γ-associated T cell-inflamed gene signature was used to categorize tumors into non-T cell-inflamed and T cell-inflamed phenotypes. In combination with AM tumors from two published studies, we systematically assessed the immune landscape of AM and detected differential gene expression and pathway activation in a non-T cell-inflamed tumor microenvironment (TME). Two single-cell(sc) RNAseq AM cohorts and 11 bulk RNAseq cohorts of various tumor types were used for independent validation on pathways associated with lack of ICI response. In total, 892 specimens were included in this study. 72.5% of AM tumors showed low expression of the T cell-inflamed gene signature, with 23.9% of total tumors categorized as the non-T cell-inflamed phenotype. Patients of low CD3CD8PD1 intratumoral T cell density showed poor prognosis. We identified 11 oncogenic pathways significantly upregulated in non-T cell-inflamed relative to T cell-inflamed TME shared across all three acral cohorts (MYC, HGF, MITF, VEGF, EGFR, SP1, ERBB2, TFEB, SREBF1, SOX2, and CCND1). scRNAseq analysis revealed that tumor cell-expressing pathway scores were significantly higher in low versus high T cell-infiltrated AM tumors. We further demonstrated that the 11 pathways were enriched in ICI non-responders compared with responders across cancers, including AM, cutaneous melanoma, triple-negative breast cancer, and non-small cell lung cancer. Pathway activation was associated with low expression of interferon stimulated genes, suggesting suppression of antigen presentation. Across the 11 pathways, fatty acid synthase and CXCL8 were unifying downstream target molecules suggesting potential nodes for therapeutic intervention. A unique set of pathways is associated with immune exclusion and ICI resistance in AM. These data may inform immunotherapy combinations for immediate clinical translation.

摘要

肢端黑色素瘤(AM)与皮肤黑色素瘤具有显著不同的特征,并且对免疫检查点抑制剂(ICI)的反应不佳。许多癌症中已经确定了肿瘤内在的免疫排斥机制,但在 AM 中研究较少。我们使用全转录组 RNAseq、全外显子测序、CD8 免疫组化和多光谱免疫荧光成像,对在我院诊断为 AM 的患者的临床注释肿瘤进行了特征描述,并与 ICI 反应相关联。使用定义的干扰素-γ相关 T 细胞浸润基因特征将肿瘤分为非 T 细胞浸润和 T 细胞浸润表型。结合来自两个已发表研究的 AM 肿瘤,我们系统地评估了 AM 的免疫景观,并在非 T 细胞浸润的肿瘤微环境(TME)中检测到差异基因表达和途径激活。两个单细胞(sc)RNAseq AM 队列和 11 个不同肿瘤类型的批量 RNAseq 队列用于与缺乏 ICI 反应相关的途径的独立验证。总共纳入了 892 个标本。72.5%的 AM 肿瘤显示 T 细胞浸润基因特征表达较低,总肿瘤中有 23.9%被归类为非 T 细胞浸润表型。肿瘤内 CD3CD8PD1 浸润 T 细胞密度低的患者预后不良。我们发现,在三个肢端队列中,11 个致癌途径在非 T 细胞浸润相对于 T 细胞浸润 TME 中显著上调(MYC、HGF、MITF、VEGF、EGFR、SP1、ERBB2、TFEB、SREBF1、SOX2 和 CCND1)。scRNAseq 分析表明,在低与高 T 细胞浸润的 AM 肿瘤中,肿瘤细胞表达的途径评分显著更高。我们进一步证明,在包括 AM、皮肤黑色素瘤、三阴性乳腺癌和非小细胞肺癌在内的各种癌症中,与反应者相比,11 条途径在 ICI 无反应者中富集。途径激活与干扰素刺激基因的低表达相关,表明抗原呈递受到抑制。在 11 条途径中,脂肪酸合酶和 CXCL8 是统一的下游靶分子,表明潜在的治疗干预靶点。一组独特的途径与 AM 中的免疫排斥和 ICI 耐药性相关。这些数据可能为免疫治疗联合治疗提供信息,以立即进行临床转化。

https://cdn.ncbi.nlm.nih.gov/pmc/blobs/c269/10603348/3401efab1073/jitc-2023-007567f01.jpg

文献AI研究员

20分钟写一篇综述,助力文献阅读效率提升50倍。

立即体验

用中文搜PubMed

大模型驱动的PubMed中文搜索引擎

马上搜索

文档翻译

学术文献翻译模型,支持多种主流文档格式。

立即体验