Suppr超能文献

SOX2 促进了 PD-L1 高表达的黑色素瘤对 T 细胞介导的细胞毒性的耐药性,而 SAHA 可以逆转这种耐药性。

SOX2 promotes resistance of melanoma with PD-L1 high expression to T-cell-mediated cytotoxicity that can be reversed by SAHA.

机构信息

State Key Laboratory of Oncology in South China, Collaborative Innovation Center for Cancer Medicine, Guangdong Key Laboratory of Nasopharyngeal Carcinoma Diagnosis and Therapy, Sun Yat-sen University Cancer Center, Guangzhou, China.

Department of Radiation Oncology, Fudan University Shanghai Cancer Center, Shanghai, China.

出版信息

J Immunother Cancer. 2020 Nov;8(2). doi: 10.1136/jitc-2020-001037.

Abstract

BACKGROUND

Immune checkpoint inhibitors (ICIs) induce better tumor regression in melanoma with programmed cell death 1 ligand 1 (PD-L1) high expression, but there has been an upsurge of failed responses. In this study, we aimed to explore the additional mechanisms possibly accounting for ICIs resistance and interventional strategies to overcome the resistance in melanoma with PD-L1 high expression.

METHODS

Melanoma xenografts and cytotoxicity assays were used to investigate function of SOX2 in regulating antitumor immunity. The activity of the janus kinase-signal transducer and activator of transcriptions (JAK-STAT) pathway was investigated by western blots, quantitative PCR and luciferase assay. Epigenetic compounds library screen was employed to identify inhibitors that could decrease SOX2 level. The effect of histone deacetylase inhibitor SAHA in antitumor immunity alone or in combination with immunotherapy was also determined in vitro and in vivo. Prognostic impact of SOX2 was analyzed using transcriptional profiles and clinical data download from the Gene Expression Omnibus and The Cancer Genome Atlas repository.

RESULTS

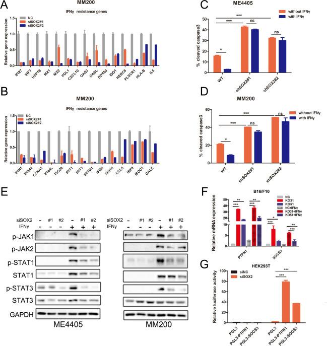
We uncovered a role of SOX2 in attenuating the sensitivity of melanoma cells to CD8+ T-cell killing. Mechanistically, SOX2 inhibited phosphatases suppressor of cytokine signaling 3 (SOCS3) and protein tyrosine phosphatase non-receptor type 1 (PTPN1) transcription, induced duration activation of the JAK-STAT pathway and thereby overexpression of interferon stimulated genes resistance signature (ISG.RS). By targeting the SOX2-JAK-STAT signaling, SAHA promoted the antitumor efficacy of IFNγ or anti-PD-1 in vitro and in vivo. Moreover, SOX2 was an independent prognostic factor for poor survival and resistant to anti-PD-1 therapy in melanoma with PD-L1 high expression.

CONCLUSIONS

Our data unveiled an additional function of SOX2 causing immune evasion of CD8+ T-cell killing through alleviating the JAK-STAT pathway and ISG.RS expression. We also provided a rationale to explore a novel combination of ICIs with SAHA clinically, especially in melanoma with PD-L1 and SOX2 high expression.

摘要

背景

免疫检查点抑制剂(ICIs)在程序性细胞死亡 1 配体 1(PD-L1)高表达的黑色素瘤中诱导更好的肿瘤消退,但反应失败的情况有所增加。在这项研究中,我们旨在探索可能导致 ICI 耐药的其他机制,以及克服 PD-L1 高表达黑色素瘤耐药的干预策略。

方法

使用黑色素瘤异种移植和细胞毒性测定来研究 SOX2 在调节抗肿瘤免疫中的功能。通过 Western blot、定量 PCR 和荧光素酶测定来研究 Janus 激酶-信号转导和转录激活因子(JAK-STAT)通路的活性。采用表观遗传化合物文库筛选来鉴定可降低 SOX2 水平的抑制剂。还在体外和体内确定了组蛋白去乙酰化酶抑制剂 SAHA 单独或与免疫治疗联合在抗肿瘤免疫中的作用。使用从基因表达综合数据库和癌症基因组图谱存储库下载的转录谱和临床数据来分析 SOX2 的预后影响。

结果

我们发现 SOX2 在减弱黑色素瘤细胞对 CD8+T 细胞杀伤的敏感性方面发挥作用。机制上,SOX2 抑制细胞因子信号转导负调节剂 3(SOCS3)和蛋白酪氨酸磷酸酶非受体型 1(PTPN1)转录,诱导 JAK-STAT 通路的持续激活,从而过度表达干扰素刺激基因抵抗特征(ISG.RS)。通过靶向 SOX2-JAK-STAT 信号,SAHA 促进了 IFNγ 或抗 PD-1 在体外和体内的抗肿瘤疗效。此外,SOX2 是 PD-L1 高表达黑色素瘤中不良生存和抗 PD-1 治疗耐药的独立预后因素。

结论

我们的数据揭示了 SOX2 的另一个功能,通过减轻 JAK-STAT 通路和 ISG.RS 表达,导致 CD8+T 细胞杀伤的免疫逃逸。我们还提供了一个理由,即在临床上探索 ICI 与 SAHA 的新组合,特别是在 PD-L1 和 SOX2 高表达的黑色素瘤中。

https://cdn.ncbi.nlm.nih.gov/pmc/blobs/1376/7651737/4616472214a1/jitc-2020-001037f01.jpg

文献AI研究员

20分钟写一篇综述,助力文献阅读效率提升50倍。

立即体验

用中文搜PubMed

大模型驱动的PubMed中文搜索引擎

马上搜索

文档翻译

学术文献翻译模型,支持多种主流文档格式。

立即体验