Suppr超能文献

单细胞 RNA 测序揭示了甲下和足底黑色素瘤之间的肿瘤异质性和免疫微环境。

Single-cell RNA sequencing unveils tumor heterogeneity and immune microenvironment between subungual and plantar melanoma.

机构信息

Fourth Clinical College, Zhejiang Chinese Medical University, Hangzhou, China.

Department of Dermatology, Hangzhou Third People's Hospital, Hangzhou, China.

出版信息

Sci Rep. 2024 Mar 25;14(1):7039. doi: 10.1038/s41598-024-57640-8.

Abstract

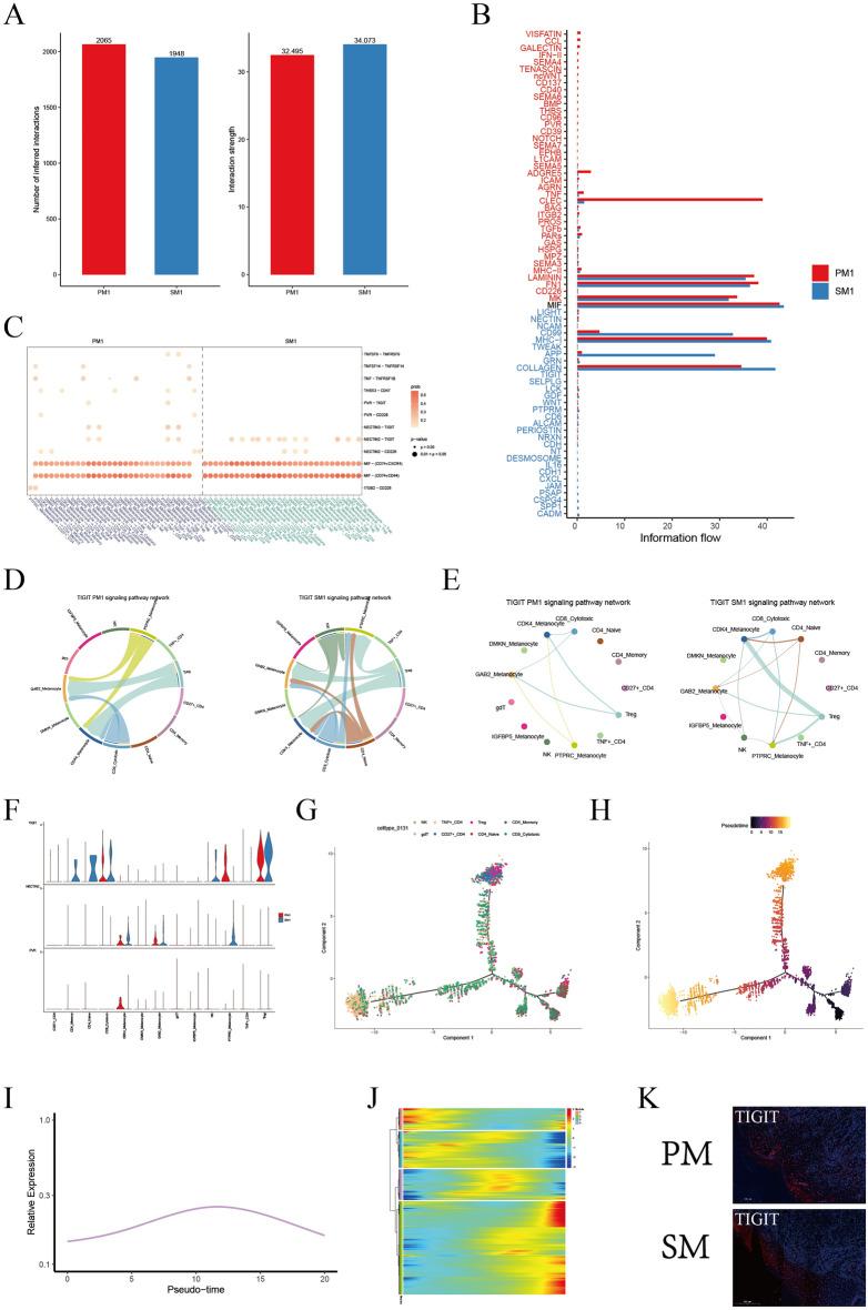
Acral melanoma (AM) is a subtype of melanoma with high prevalence in East Asians. AM is characterized by greater aggressiveness and lower survival rates. However, there are still fewer studies on immune mechanisms of AM especially subungual melanoma (SM) versus non-subungual melanoma (NSM). In order to explore tumor heterogeneity and immune microenvironment in different subtypes of AM, we applied single-cell RNA sequencing to 24,789 single cells isolated from the SM and plantar melanoma (PM) patients. Aspects of tumor heterogeneity, melanocytes from PM and SM had significant differences in gene expression, CNV and pathways in which tumor-associated such as NF-kb and Wnt were involved. Regarding the immune microenvironment, PM contained more fibroblasts and T/NK cells. The EPHA3-EFNA1 axis was expressed only in cancer-associated fibroblast (CAF) and melanocytes of PM, and the TIGIT-NECTIN2 axis was expressed in both AM subtypes of T/NK cells and melanocytes. Altogether, our study helps to elucidate the tumor heterogeneity in AM subpopulations and provides potential therapeutic targets for clinical research.

摘要

肢端黑色素瘤(AM)是一种黑色素瘤亚型,在东亚地区发病率较高。AM 的特点是侵袭性更强,生存率更低。然而,针对 AM 的免疫机制,特别是亚甲黑素瘤(SM)与非亚甲黑素瘤(NSM)的研究仍然较少。为了探索不同 AM 亚型中的肿瘤异质性和免疫微环境,我们对 24789 个来自 SM 和足底黑素瘤(PM)患者的单细胞进行了单细胞 RNA 测序。在肿瘤异质性方面,PM 和 SM 的黑色素细胞在基因表达、CNV 和肿瘤相关途径(如 NF-kb 和 Wnt)方面存在显著差异。在免疫微环境方面,PM 含有更多的成纤维细胞和 T/NK 细胞。EPHA3-EFNA1 轴仅在 PM 的癌相关成纤维细胞(CAF)和黑色素细胞中表达,而 TIGIT-NECTIN2 轴在 AM 的 T/NK 细胞和黑色素细胞亚型中均有表达。总的来说,我们的研究有助于阐明 AM 亚群中的肿瘤异质性,并为临床研究提供潜在的治疗靶点。

https://cdn.ncbi.nlm.nih.gov/pmc/blobs/a18c/10963724/0cd7296d5b16/41598_2024_57640_Fig1_HTML.jpg

文献AI研究员

20分钟写一篇综述,助力文献阅读效率提升50倍。

立即体验

用中文搜PubMed

大模型驱动的PubMed中文搜索引擎

马上搜索

文档翻译

学术文献翻译模型,支持多种主流文档格式。

立即体验