Suppr超能文献

一种连接天冬酰胺耗竭的DNA/RNA异源双链寡核苷酸可抑制FGFR2融合驱动的肝内胆管癌。

A DNA/RNA heteroduplex oligonucleotide coupling asparagine depletion restricts FGFR2 fusion-driven intrahepatic cholangiocarcinoma.

作者信息

Chu Zhenzhen, Zhang Baohuan, Zhou Xuxuan, Yuan Hui, Gao Chongqing, Liu Lihao, Xiao Yang, Zhang Jichun, Hong Jian, Liang Junjie, Chen Dong, Yao Nan

机构信息

Department of Pathophysiology, School of Medicine, Jinan University, Guangzhou, Guangdong 510632, China.

Morphology Experimental Teaching Center, School of Medicine, Jinan University, Guangzhou, Guangdong 510632, China.

出版信息

Mol Ther Nucleic Acids. 2023 Oct 5;34:102047. doi: 10.1016/j.omtn.2023.102047. eCollection 2023 Dec 12.

Abstract

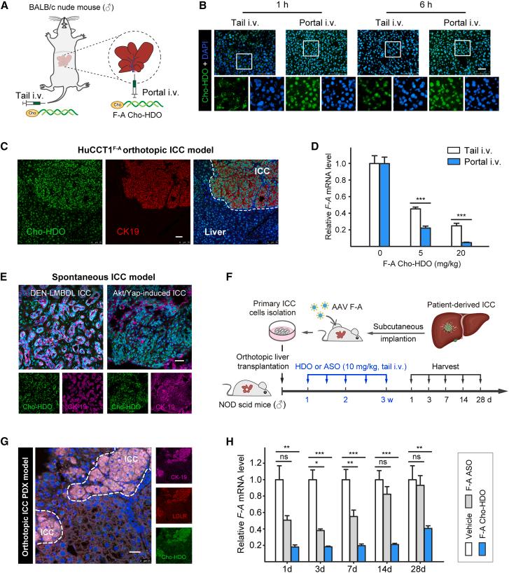
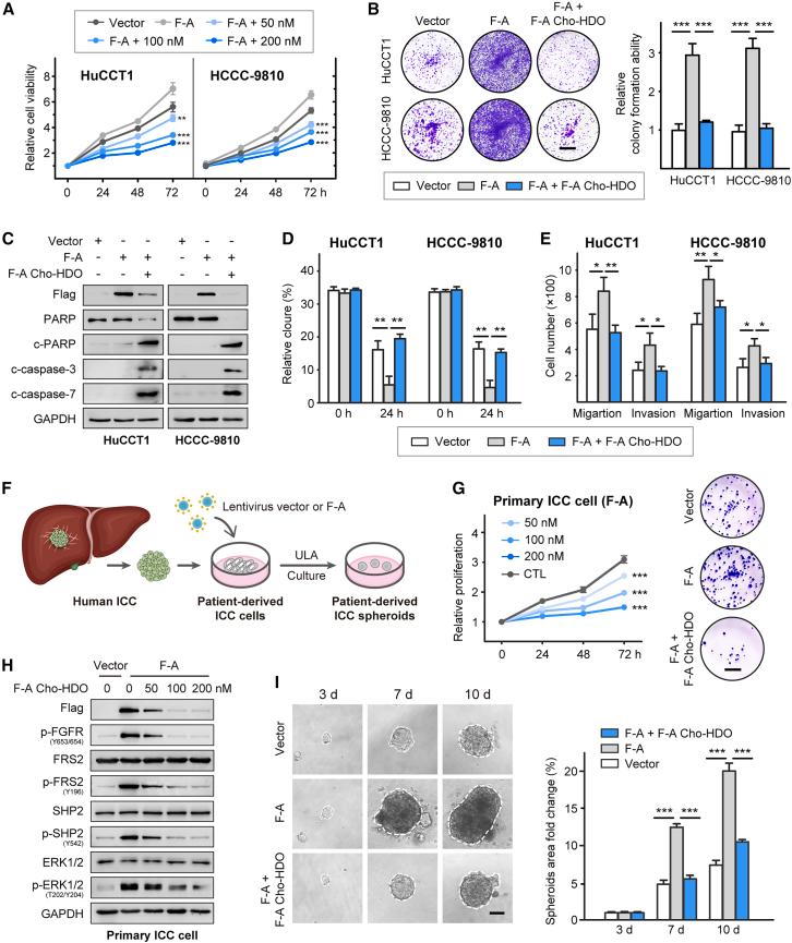
Pemigatinib, a pan-FGFR inhibitor, is approved to treat intrahepatic cholangiocarcinoma (ICC) harboring FGFR2 fusion mutations. Improving its targeting of FGFR2 fusions remains an unmet clinical need due to its pan selectivity and resistance. Here, we report a cholesterol-conjugated DNA/RNA heteroduplex oligonucleotide targeting the chimeric site in (F-A Cho-HDO) that accumulates in ICC through endocytosis of low-density lipoprotein receptor (LDLR), which is highly expressed in both human and murine ICC. F-A Cho-HDO was determined to be a highly specific, sustainable, and well-tolerated agent for inhibiting ICC progression through posttranscriptional suppression of F-A in ICC patient-derived xenograft mouse models. Moreover, we identified an EGFR-orchestrated bypass signaling axis that partially offset the efficacy of F-A Cho-HDO. Mechanistically, EGFR-induced STAT1 upregulation promoted asparagine (Asn) synthesis through direct transcriptional upregulation of asparagine synthetase (ASNS) and dictated cell survival by preventing p53-dependent cell cycle arrest. Asn restriction with ASNase or ASNS inhibitors reduced the intracellular Asn, thereby reactivating p53 and sensitizing ICC to F-A Cho-HDO. Our findings highlight the application of genetic engineering therapies in ICC harboring FGFR2 fusions and reveal an axis of adaptation to FGFR2 inhibition that presents a rationale for the clinical evaluation of a strategy combining FGFR2 inhibitors with Asn depletion.

摘要

培米替尼是一种泛FGFR抑制剂,被批准用于治疗携带FGFR2融合突变的肝内胆管癌(ICC)。由于其泛选择性和耐药性,改善其对FGFR2融合的靶向性仍然是一项未满足的临床需求。在此,我们报告了一种靶向(F-A Cho-HDO)嵌合位点的胆固醇共轭DNA/RNA异源双链寡核苷酸,它通过低密度脂蛋白受体(LDLR)的内吞作用在ICC中积累,LDLR在人和小鼠ICC中均高表达。在ICC患者来源的异种移植小鼠模型中,通过对ICC中F-A的转录后抑制,F-A Cho-HDO被确定为一种高度特异性、可持续且耐受性良好的抑制ICC进展的药物。此外,我们确定了一个EGFR精心策划的旁路信号轴,该轴部分抵消了F-A Cho-HDO的疗效。从机制上讲,EGFR诱导的STAT1上调通过直接转录上调天冬酰胺合成酶(ASNS)促进天冬酰胺(Asn)合成,并通过防止p53依赖的细胞周期停滞来决定细胞存活。用天冬酰胺酶或ASNS抑制剂限制Asn可降低细胞内Asn,从而重新激活p53并使ICC对F-A Cho-HDO敏感。我们的研究结果突出了基因工程疗法在携带FGFR2融合的ICC中的应用,并揭示了一条对FGFR2抑制的适应轴,这为评估FGFR2抑制剂与Asn耗竭联合策略的临床应用提供了理论依据。

https://cdn.ncbi.nlm.nih.gov/pmc/blobs/9870/10589379/394bee945d79/fx1.jpg

文献AI研究员

20分钟写一篇综述,助力文献阅读效率提升50倍。

立即体验

用中文搜PubMed

大模型驱动的PubMed中文搜索引擎

马上搜索

文档翻译

学术文献翻译模型,支持多种主流文档格式。

立即体验