Suppr超能文献

通过多组学分析和机器学习改善胰腺癌的分子亚型及预后

Improving molecular subtypes and prognosis of pancreatic cancer through multi group analysis and machine learning.

作者信息

Zhang Xue-Jian, Lin Fang-Fang, Wen Ya-Qing, Guan Kun-Ping

机构信息

Department of Laboratory, the Second Hospital of Shanxi Medical University, No. 382, Wuyi Road, Taiyuan, 030001, Shanxi, People's Republic of China.

出版信息

Discov Oncol. 2025 Jan 28;16(1):96. doi: 10.1007/s12672-025-01841-8.

Abstract

BACKGROUND

Pancreatic cancer (PAC) has a complex tumor immune microenvironment, and currently, there is a lack of accurate personalized treatment. Establishing a novel consensus machine learning driven signature (CMLS) that offers a unique predictive model and possible treatment targets for this condition was the goal of this study.

METHODS

This study integrated multiple omics data of PAC patients, applied ten clustering techniques and ten machine learning approaches to construct molecular subtypes for PAC, and created a new CMLS.

RESULTS

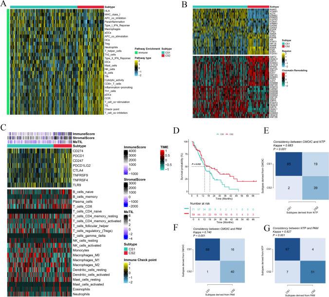
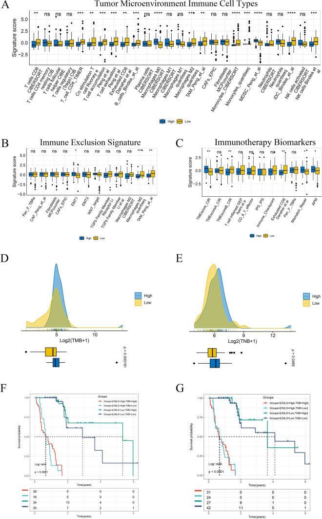
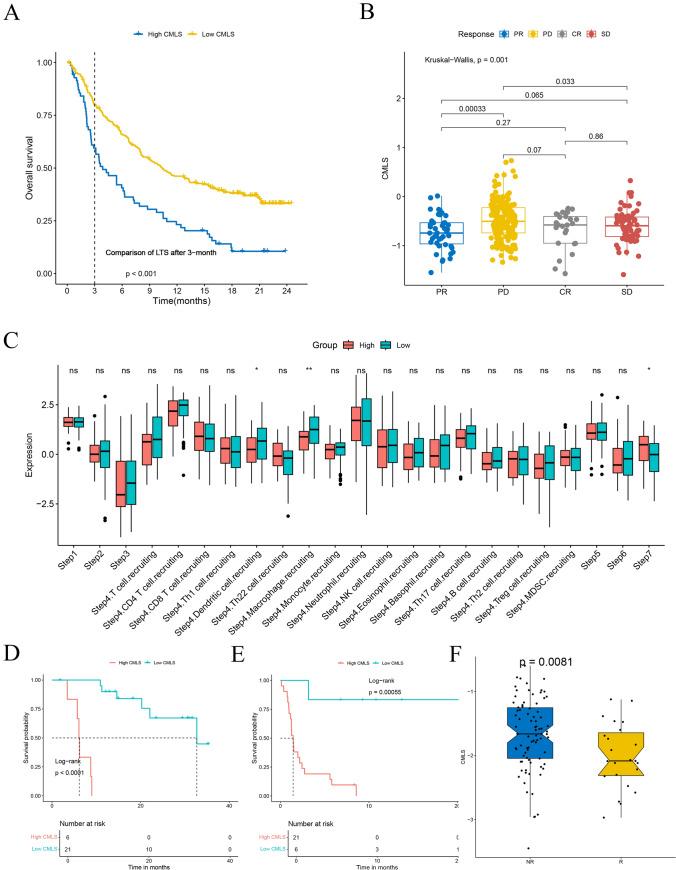
Using multi-omics clustering, we discovered two cancer subtypes (CSs) associated with prognosis, among which CS1 exhibited poor prognostic outcomes. Subsequently, 13 central genes were identified through screening, constituting CMLS with a significant prognostic ability. The low CMLS group had a better prognosis and was more likely to possess a "hot" tumor phenotype. The prognosis for the high CMLS group was dismal. Still, the tumor mutation burden (TMB) and tumor neoantigen burden (TNB) levels in this group of patients were higher than in the low CMLS group, which were more favorable for immune therapy response.

CONCLUSION

This study emphasizes that CMLS provides a beneficial instrument for early prediction of patient prognosis and screening of probable patients appropriate for immunotherapy and has broad implications for clinical practice.

摘要

背景

胰腺癌(PAC)具有复杂的肿瘤免疫微环境,目前缺乏精准的个性化治疗。本研究的目的是建立一种新型的基于共识机器学习的特征(CMLS),为该疾病提供独特的预测模型和可能的治疗靶点。

方法

本研究整合了PAC患者的多组学数据,应用十种聚类技术和十种机器学习方法构建PAC的分子亚型,并创建了一个新的CMLS。

结果

通过多组学聚类,我们发现了两种与预后相关的癌症亚型(CSs),其中CS1的预后较差。随后,通过筛选确定了13个核心基因,构成了具有显著预后能力的CMLS。CMLS低分组预后较好,更可能具有“热”肿瘤表型。CMLS高分组预后不佳。不过,该组患者的肿瘤突变负荷(TMB)和肿瘤新抗原负荷(TNB)水平高于CMLS低分组,这对免疫治疗反应更有利。

结论

本研究强调,CMLS为早期预测患者预后和筛选可能适合免疫治疗的患者提供了有益工具,对临床实践具有广泛意义。

https://cdn.ncbi.nlm.nih.gov/pmc/blobs/2c52/11775367/1f45d7ebcad3/12672_2025_1841_Fig1_HTML.jpg

文献AI研究员

20分钟写一篇综述,助力文献阅读效率提升50倍。

立即体验

用中文搜PubMed

大模型驱动的PubMed中文搜索引擎

马上搜索

文档翻译

学术文献翻译模型,支持多种主流文档格式。

立即体验