Suppr超能文献

CCDC103作为一种与胶质瘤肿瘤进展和免疫浸润相关的预后生物标志物。

CCDC103 as a Prognostic Biomarker Correlated with Tumor Progression and Immune Infiltration in Glioma.

作者信息

Xu Zhixing, Xu Haitao, Chen Xi, Huang Xiaobing, Tian Jintao, Zhao Jinxi, Liu Bohu, Shi Fengcai, Wu Jin, Pu Jun

机构信息

Department of Neurosurgery, The Second Affiliated Hospital of Kunming Medical University, Kunming, 650223, People's Republic of China.

Department of Neurosurgery, The Pu'er People's Hospital, Pu'er, 665000, People's Republic of China.

出版信息

Onco Targets Ther. 2023 Oct 18;16:819-837. doi: 10.2147/OTT.S429958. eCollection 2023.

Abstract

BACKGROUND

The Coiled-coil domain-containing proteins (CCDCs) are expressed in many cancers, but the role of Coiled-coil domain-containing protein 103 (CCDC103) in cancers remains unclear. Further investigations are necessary to ascertain its diagnostic significance and understand its biological function in cancers. This study aims to elucidate the biological functionalities of CCDC103 in glioma and evaluate the correlation between CCDC103 expression with glioma progression.

METHODS

Clinical data on glioma patients were acquired from The Cancer Genome Atlas (TCGA), the Chinese Glioma Genome Atlas (CGGA), and the Gene Expression Omnibus (GEO). The evaluation encompassed the examination of correlations between CCDC103 expression, pathological characteristics, and clinical outcomes. Furthermore, the analysis included the assessment of the correlations between CCDC103 expression and immune cell infiltration as well as glioma progression.

RESULTS

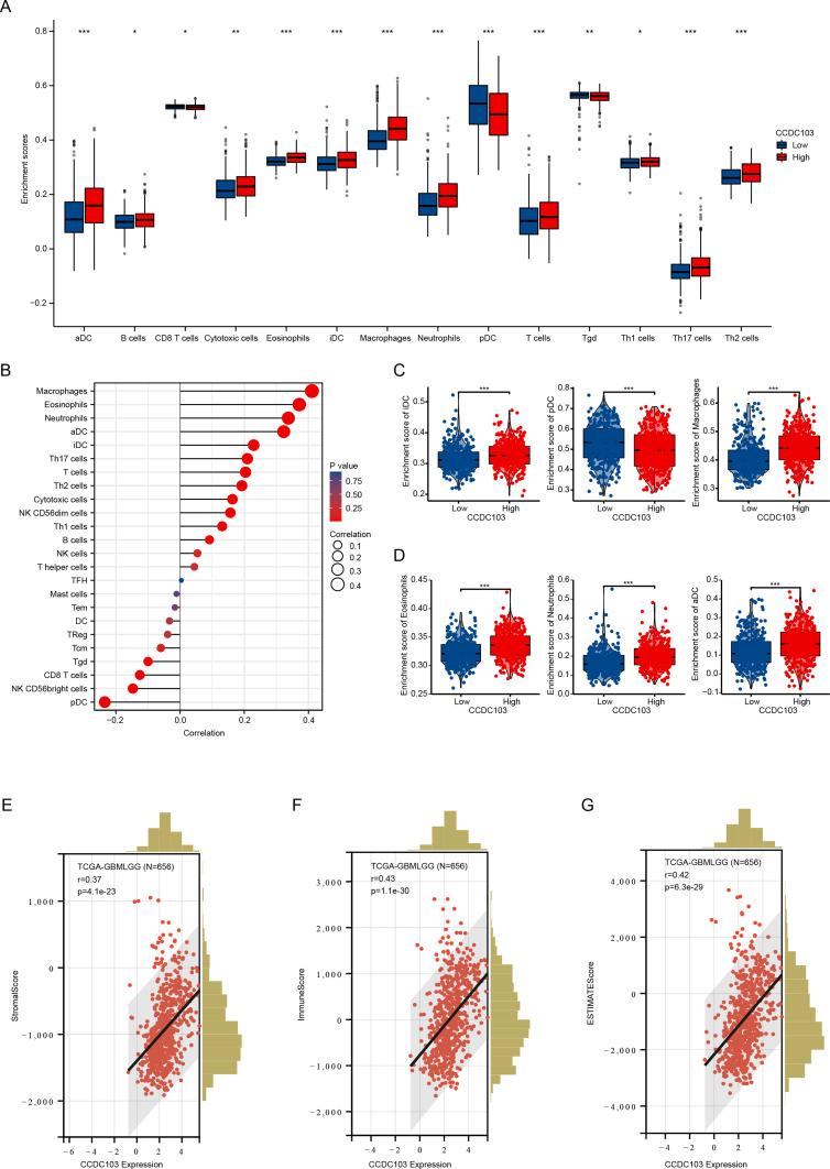
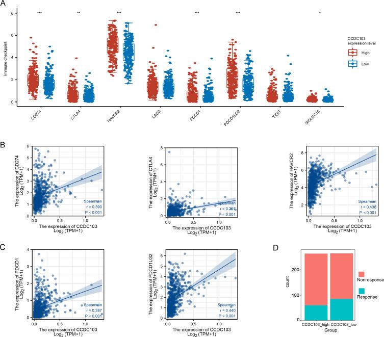
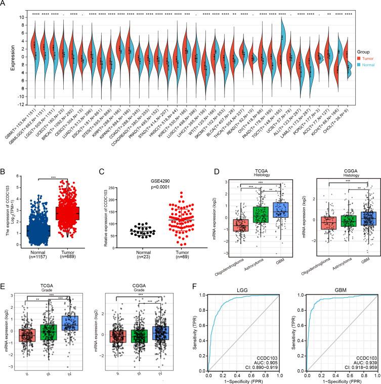
Gliomas have higher levels of CCDC103 expression than the para-carcinoma tissues. Poorer prognosis, unfavorable histological characteristics, the absence of IDH gene mutations, and the absence of chromosome 1p and 19q deletions were all associated with higher expression of CCDC103 in gliomas. In addition to patient age, tumor grade, the absence of IDH mutations, and the absence of chromosome 1p and 19q deletions, univariate and multivariate Cox analyses showed that CCDC103 expression was independently prognostic of overall survival, disease-free survival, and progression-free survival in patients with glioma. Furthermore, tumor infiltration of B cells, neutrophils, macrophages, and dendritic cells were all linked with elevated expression of CCDC103. High CCDC103 expression was linked to immune response-related signaling pathways and cell proliferation, according to gene set enrichment analysis (GSEA). Notably, the knockdown of CCDC103 in glioma cell lines resulted in a significant reduction in cell proliferation and migration.

CONCLUSION

The correlation between CCDC103 expression and both glioma progression and immune cell infiltration implies that CCDC103 expression holds promise as a valuable prognostic biomarker for glioma.

摘要

背景

含卷曲螺旋结构域蛋白(CCDCs)在多种癌症中均有表达,但含卷曲螺旋结构域蛋白103(CCDC103)在癌症中的作用仍不清楚。有必要进一步研究以确定其诊断意义并了解其在癌症中的生物学功能。本研究旨在阐明CCDC103在胶质瘤中的生物学功能,并评估CCDC103表达与胶质瘤进展之间的相关性。

方法

从癌症基因组图谱(TCGA)、中国胶质瘤基因组图谱(CGGA)和基因表达综合数据库(GEO)获取胶质瘤患者的临床数据。评估包括CCDC103表达、病理特征和临床结果之间相关性的检查。此外,分析还包括CCDC103表达与免疫细胞浸润以及胶质瘤进展之间相关性的评估。

结果

胶质瘤中CCDC103的表达水平高于癌旁组织。预后较差、组织学特征不良、IDH基因突变缺失以及1号染色体和19号染色体q臂缺失均与胶质瘤中CCDC103的高表达相关。除患者年龄、肿瘤分级、IDH突变缺失以及1号染色体和19号染色体q臂缺失外,单因素和多因素Cox分析显示,CCDC103表达是胶质瘤患者总生存、无病生存和无进展生存的独立预后因素。此外,B细胞、中性粒细胞、巨噬细胞和树突状细胞的肿瘤浸润均与CCDC103的高表达相关。根据基因集富集分析(GSEA),CCDC103高表达与免疫反应相关信号通路和细胞增殖有关。值得注意的是,胶质瘤细胞系中CCDC103的敲低导致细胞增殖和迁移显著减少。

结论

CCDC103表达与胶质瘤进展和免疫细胞浸润之间的相关性表明,CCDC103表达有望成为一种有价值的胶质瘤预后生物标志物。

https://cdn.ncbi.nlm.nih.gov/pmc/blobs/dfb2/10590567/28dff0b5d8d2/OTT-16-819-g0001.jpg

文献AI研究员

20分钟写一篇综述,助力文献阅读效率提升50倍。

立即体验

用中文搜PubMed

大模型驱动的PubMed中文搜索引擎

马上搜索

文档翻译

学术文献翻译模型,支持多种主流文档格式。

立即体验