Suppr超能文献

儿童 1 型糖尿病的病理机制:外泌体蛋白表达谱的研究。

Pathological mechanisms of type 1 diabetes in children: investigation of the exosomal protein expression profile.

机构信息

Beijing Municipal Key Laboratory of Child Development and Nutriomics, Capital Institute of Pediatrics, Beijing, China.

Endocrinology Department, Children's Hospital of Capital Institute of Pediatrics, Beijing, China.

出版信息

Front Endocrinol (Lausanne). 2023 Oct 11;14:1271929. doi: 10.3389/fendo.2023.1271929. eCollection 2023.

Abstract

INTRODUCTION

Type 1 diabetes (T1D) is a serious autoimmune disease with high morbidity and mortality. Early diagnosis and treatment remain unsatisfactory. While the potential for development of T1D biomarkers in circulating exosomes has attracted interest, progress has been limited. This study endeavors to explore the molecular dynamics of plasma exosome proteins in pediatric T1D patients and potential mechanisms correlated with T1D progression.

METHODS

Liquid chromatography-tandem mass spectrometry with tandem mass tag (TMT)6 labeling was used to quantify exosomal protein expression profiles in 12 healthy controls and 24 T1D patients stratified by age (≤ 6 years old and > 6 years old) and glycated hemoglobin (HbA1c) levels (> 7% or > 7%). Integrated bioinformatics analysis was employed to decipher the functions of differentially expressed proteins, and Western blotting was used for validation of selected proteins' expression levels.

RESULTS

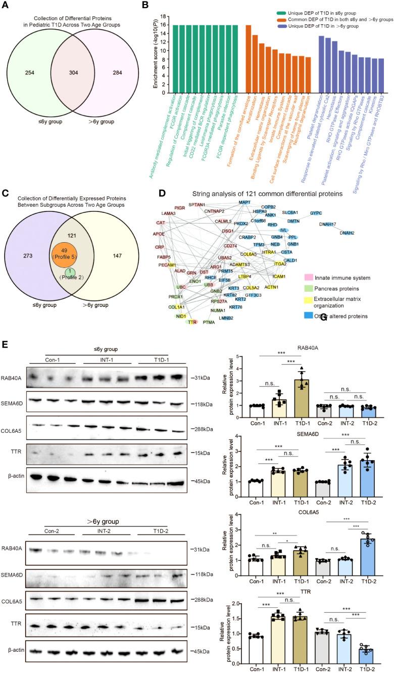
We identified 1035 differentially expressed proteins (fold change > 1.3) between the T1D patients and healthy controls: 558 in those ≤ 6-year-old and 588 in those > 6-year-old. In those who reached an HbA1c level < 7% following 3 or more months of insulin therapy, the expression levels of most altered proteins in both T1D age groups returned to levels comparable to those in the healthy control group. Bioinformatics analysis revealed that differentially expressed exosome proteins are primarily related to immune function, hemostasis, cellular stress responses, and matrix organization. Western blotting confirmed the alterations in RAB40A, SEMA6D, COL6A5, and TTR proteins.

DISCUSSION

This study delivers valuable insights into the fundamental molecular mechanisms contributing to T1D pathology. Moreover, it proposes potential therapeutic targets for improved T1D management.

摘要

简介

1 型糖尿病(T1D)是一种严重的自身免疫性疾病,发病率和死亡率都很高。早期诊断和治疗仍不尽如人意。虽然循环外泌体中 T1D 生物标志物的发展潜力引起了关注,但进展有限。本研究旨在探索儿科 T1D 患者血浆外泌体蛋白的分子动力学及其与 T1D 进展相关的潜在机制。

方法

采用液相色谱-串联质谱联用串联质量标签(TMT)6 标记法,对 12 名健康对照者和 24 名 T1D 患者(按年龄(≤6 岁和>6 岁)和糖化血红蛋白(HbA1c)水平(>7%或>7%)分层)的外泌体蛋白表达谱进行定量分析。综合生物信息学分析用于破译差异表达蛋白的功能,Western blot 用于验证选定蛋白的表达水平。

结果

我们在 T1D 患者和健康对照组之间鉴定出 1035 个差异表达蛋白(倍数变化>1.3):≤6 岁组 558 个,>6 岁组 588 个。在接受胰岛素治疗 3 个月以上后 HbA1c 水平<7%的患者中,两组 T1D 患者中大多数改变的蛋白表达水平恢复到与健康对照组相当的水平。生物信息学分析表明,差异表达的外泌体蛋白主要与免疫功能、止血、细胞应激反应和基质组织有关。Western blot 验证了 RAB40A、SEMA6D、COL6A5 和 TTR 蛋白的变化。

讨论

本研究深入了解了 T1D 发病机制的基本分子机制,并提出了改善 T1D 管理的潜在治疗靶点。

https://cdn.ncbi.nlm.nih.gov/pmc/blobs/dd56/10599151/c9d66cd4b582/fendo-14-1271929-g001.jpg

文献AI研究员

20分钟写一篇综述,助力文献阅读效率提升50倍。

立即体验

用中文搜PubMed

大模型驱动的PubMed中文搜索引擎

马上搜索

文档翻译

学术文献翻译模型,支持多种主流文档格式。

立即体验