Suppr超能文献

两亲性细胞穿透肽辅助递送Cas9核糖核蛋白用于体外基因编辑和校正

Amphipathic Cell-Penetrating Peptide-Aided Delivery of Cas9 RNP for In Vitro Gene Editing and Correction.

作者信息

Öktem Mert, Mastrobattista Enrico, de Jong Olivier G

机构信息

Department of Pharmaceutics, Utrecht Institute for Pharmaceutical Sciences (UIPS), Utrecht University, Universiteitsweg 99, 3584 CG Utrecht, The Netherlands.

出版信息

Pharmaceutics. 2023 Oct 20;15(10):2500. doi: 10.3390/pharmaceutics15102500.

Abstract

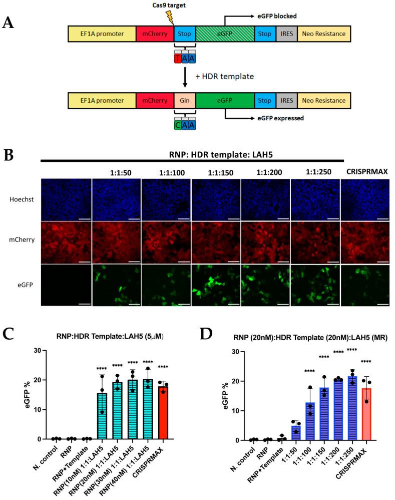
The therapeutic potential of the CRISPR-Cas9 gene editing system in treating numerous genetic disorders is immense. To fully realize this potential, it is crucial to achieve safe and efficient delivery of CRISPR-Cas9 components into the nuclei of target cells. In this study, we investigated the applicability of the amphipathic cell-penetrating peptide LAH5, previously employed for DNA delivery, in the intracellular delivery of spCas9:sgRNA ribonucleoprotein (RNP) and the RNP/single-stranded homology-directed repair (HDR) template. Our findings reveal that the LAH5 peptide effectively formed nanocomplexes with both RNP and RNP/HDR cargo, and these nanocomplexes demonstrated successful cellular uptake and cargo delivery. The loading of all RNP/HDR components into LAH5 nanocomplexes was confirmed using an electrophoretic mobility shift assay. Functional screening of various ratios of peptide/RNP nanocomplexes was performed on fluorescent reporter cell lines to assess gene editing and HDR-mediated gene correction. Moreover, targeted gene editing of the gene was successfully demonstrated across diverse cell lines. This LAH5-based delivery strategy represents a significant advancement toward the development of therapeutic delivery systems for CRISPR-Cas-based genetic engineering in in vitro and ex vivo applications.

摘要

CRISPR-Cas9基因编辑系统在治疗多种遗传疾病方面具有巨大的治疗潜力。为了充分实现这一潜力,将CRISPR-Cas9组件安全有效地递送至靶细胞核至关重要。在本研究中,我们研究了此前用于DNA递送的两亲性细胞穿透肽LAH5在细胞内递送spCas9:sgRNA核糖核蛋白(RNP)和RNP/单链同源定向修复(HDR)模板中的适用性。我们的研究结果表明,LAH5肽能有效地与RNP和RNP/HDR货物形成纳米复合物,并且这些纳米复合物显示出成功的细胞摄取和货物递送。使用电泳迁移率变动分析确认了所有RNP/HDR组件均加载到LAH5纳米复合物中。在荧光报告细胞系上对不同比例的肽/RNP纳米复合物进行功能筛选,以评估基因编辑和HDR介导的基因校正。此外,在多种细胞系中成功证明了对该基因的靶向基因编辑。这种基于LAH5的递送策略代表了在体外和离体应用中用于基于CRISPR-Cas的基因工程的治疗递送系统开发方面的重大进展。

https://cdn.ncbi.nlm.nih.gov/pmc/blobs/a2b2/10609989/f03dc51766c1/pharmaceutics-15-02500-g001.jpg

文献AI研究员

20分钟写一篇综述,助力文献阅读效率提升50倍。

立即体验

用中文搜PubMed

大模型驱动的PubMed中文搜索引擎

马上搜索

文档翻译

学术文献翻译模型,支持多种主流文档格式。

立即体验