Suppr超能文献

Isthmin-1 通过刺激脂联素表达和肺泡巨噬细胞胞噬作用来减轻小鼠过敏性哮喘。

Isthmin-1 attenuates allergic Asthma by stimulating adiponectin expression and alveolar macrophage efferocytosis in mice.

机构信息

Department of Biological Sciences, Faculty of Science, National University of Singapore, Singapore, 117543, Singapore.

Department of Pharmacology, Yong Loo Lin School of Medicine, National University of Singapore, Singapore, 117600, Singapore.

出版信息

Respir Res. 2023 Nov 6;24(1):269. doi: 10.1186/s12931-023-02569-1.

Abstract

BACKGROUND

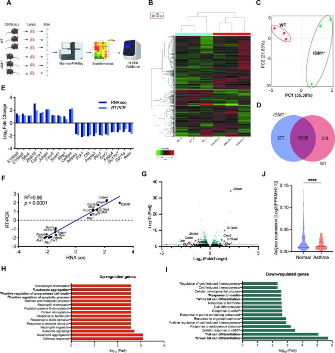
Allergic asthma is a common respiratory disease that significantly impacts human health. Through in silico analysis of human lung RNASeq, we found that asthmatic lungs display lower levels of Isthmin-1 (ISM1) expression than healthy lungs. ISM1 is an endogenous anti-inflammatory protein that is highly expressed in mouse lungs and bronchial epithelial cells, playing a crucial role in maintaining lung homeostasis. However, how ISM1 influences asthma remains unclear. This study aims to investigate the potential involvement of ISM1 in allergic airway inflammation and uncover the underlying mechanisms.

METHODS

We investigated the pivotal role of ISM1 in airway inflammation using an ISM1 knockout mouse line (ISM1) and challenged them with house dust mite (HDM) extract to induce allergic-like airway/lung inflammation. To examine the impact of ISM1 deficiency, we analyzed the infiltration of immune cells into the lungs and cytokine levels in bronchoalveolar lavage fluid (BALF) using flow cytometry and multiplex ELISA, respectively. Furthermore, we examined the therapeutic potential of ISM1 by administering recombinant ISM1 (rISM1) via the intratracheal route to rescue the effects of ISM1 reduction in HDM-challenged mice. RNA-Seq, western blot, and fluorescence microscopy techniques were subsequently used to elucidate the underlying mechanisms.

RESULTS

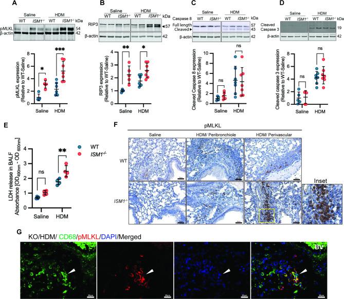
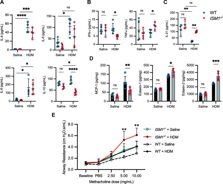
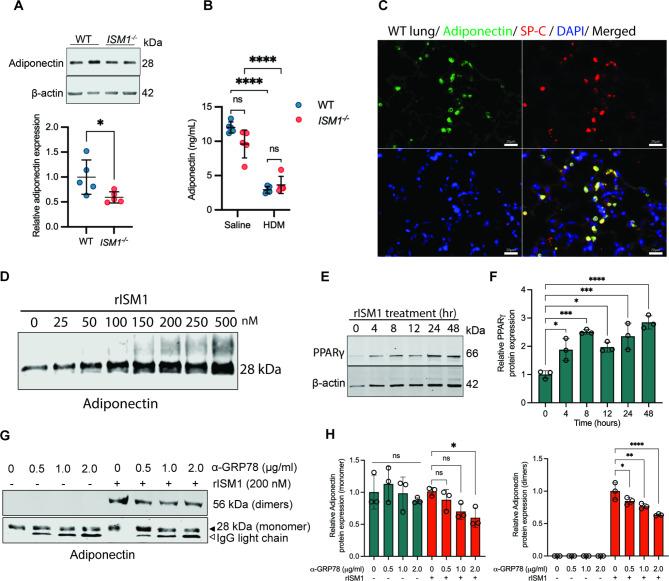
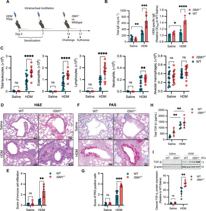
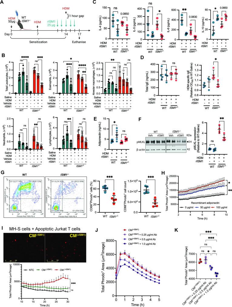
ISM1 mice showed a pronounced worsening of allergic airway inflammation and hyperresponsiveness upon HDM challenge. The heightened inflammation in ISM1 mice correlated with enhanced lung cell necroptosis, as indicated by higher pMLKL expression. Intratracheal delivery of rISM1 significantly reduced the number of eosinophils in BALF and goblet cell hyperplasia. Mechanistically, ISM1 stimulates adiponectin secretion by type 2 alveolar epithelial cells partially through the GRP78 receptor and enhances adiponectin-facilitated apoptotic cell clearance via alveolar macrophage efferocytosis. Reduced adiponectin expression under ISM1 deficiency also contributed to intensified necroptosis, prolonged inflammation, and heightened severity of airway hyperresponsiveness.

CONCLUSIONS

This study revealed for the first time that ISM1 functions to restrain airway hyperresponsiveness to HDM-triggered allergic-like airway/lung inflammation in mice, consistent with its persistent downregulation in human asthma. Direct administration of rISM1 into the airway alleviates airway inflammation and promotes immune cell clearance, likely by stimulating airway adiponectin production. These findings suggest that ISM1 has therapeutic potential for allergic asthma.

摘要

背景

过敏性哮喘是一种常见的呼吸道疾病,严重影响人类健康。通过对人类肺部 RNAseq 的计算机分析,我们发现哮喘患者的肺部 ISM1 表达水平低于健康人群。ISM1 是一种内源性抗炎蛋白,在小鼠肺部和支气管上皮细胞中高度表达,在维持肺内稳态方面发挥着关键作用。然而,ISM1 如何影响哮喘尚不清楚。本研究旨在探讨 ISM1 在内源性气道炎症中的潜在作用,并揭示其潜在的作用机制。

方法

我们利用 ISM1 敲除小鼠(ISM1)和屋尘螨(HDM)提取物诱导的过敏性气道/肺炎症模型,研究 ISM1 的关键作用。通过流式细胞术和多重 ELISA 分别分析免疫细胞浸润和支气管肺泡灌洗液(BALF)中的细胞因子水平,以评估 ISM1 缺乏的影响。此外,我们通过气管内给予重组 ISM1(rISM1)来治疗 ISM1 减少的 HDM 诱导的哮喘小鼠,以评估 ISM1 的治疗潜力。随后使用 RNA-Seq、western blot 和荧光显微镜技术来阐明潜在的作用机制。

结果

在 HDM 刺激后,ISM1 小鼠的过敏性气道炎症和气道高反应性明显加重。ISM1 小鼠的炎症反应增强与肺细胞坏死性凋亡增加相关,pMLKL 表达升高。气管内给予 rISM1 可显著减少 BALF 中的嗜酸性粒细胞数和杯状细胞增生。机制上,ISM1 通过 GRP78 受体刺激 2 型肺泡上皮细胞分泌脂联素,并通过肺泡巨噬细胞吞噬作用增强脂联素促进凋亡细胞清除,从而发挥作用。ISM1 缺乏导致脂联素表达减少,也促进了坏死性凋亡、炎症延长和气道高反应性加重。

结论

本研究首次揭示 ISM1 可抑制 HDM 诱导的过敏性气道/肺炎症小鼠的气道高反应性,这与人类哮喘中 ISM1 的持续下调一致。直接向气道内给予 rISM1 可减轻气道炎症并促进免疫细胞清除,可能是通过刺激气道脂联素产生。这些发现表明 ISM1 对过敏性哮喘具有治疗潜力。

https://cdn.ncbi.nlm.nih.gov/pmc/blobs/2339/10626717/3e5dcec9c0ab/12931_2023_2569_Fig1_HTML.jpg

文献AI研究员

20分钟写一篇综述,助力文献阅读效率提升50倍。

立即体验

用中文搜PubMed

大模型驱动的PubMed中文搜索引擎

马上搜索

文档翻译

学术文献翻译模型,支持多种主流文档格式。

立即体验