Suppr超能文献

在标准纯化饮食中添加可溶性纤维对小鼠的肠道形态结构很重要。

Addition of soluble fiber to standard purified diets is important for gut morphology in mice.

机构信息

Department of Physiology and Biochemistry of Nutrition, Max Rubner-Institut (MRI)-Federal Research Institute of Nutrition and Food, Haid-und-Neu-Straße 9, 76131, Karlsruhe, Germany.

National Reference Centre for Authentic Food, Max Rubner-Institut (MRI)-Federal Research Institute of Nutrition and Food, E.-C.-Baumann-Straße 20, 95326, Kulmbach, Germany.

出版信息

Sci Rep. 2023 Nov 7;13(1):19340. doi: 10.1038/s41598-023-46331-5.

Abstract

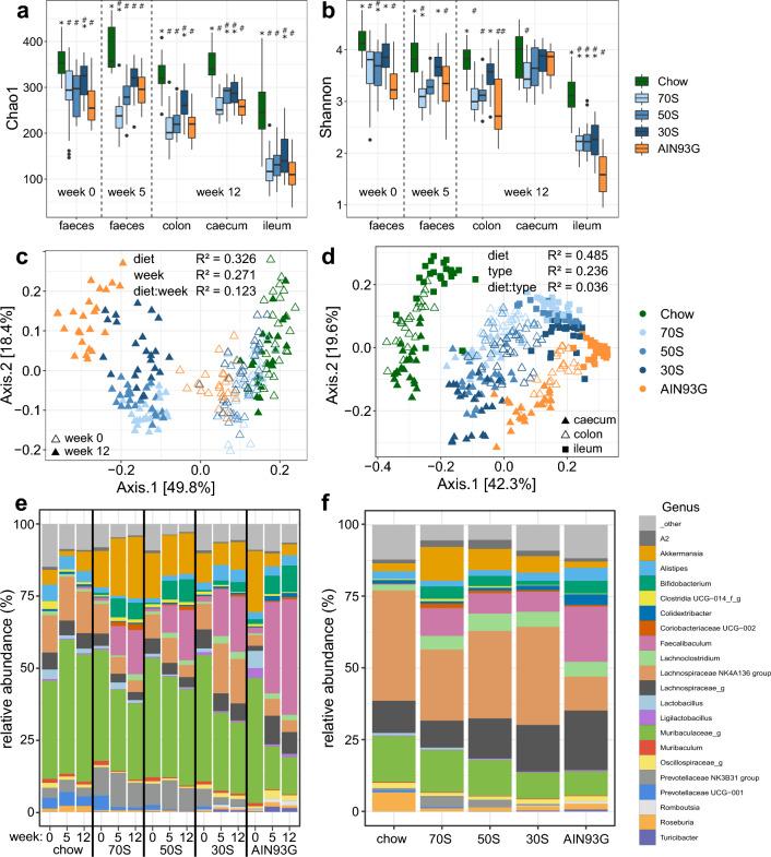
Purified diets (PD) increase standardization and repeatability in rodent studies but lead to differences in the phenotype of animals compared to grain-based "chow" diets. PD contain less fiber and are often devoid of soluble fiber, which can impact gut health. Thus, the aim of the present study was to modify the PD AIN93G by addition of soluble fiber, to promote more natural gut development as seen with chow diets. One hundred twenty male C57BL/6J mice were fed over 12 weeks either a chow diet, AIN93G or one of three modified AIN93G with increased fiber content and different ratios of soluble fiber to cellulose. Gut health was assessed through histological and immunohistochemical parameters and gut barrier gene expression. Gut microbiota composition was analyzed and its activity characterized through short chain fatty acid (SCFA) quantification. Feeding AIN93G led to tissue atrophy, a less diverse microbiota and a lower production of SCFA compared to chow diet. The addition of soluble fiber mitigated these effects, leading to intermediate colon and caecum crypt lengths and microbiota composition compared to both control diets. In conclusion, the addition of soluble fibers in PDs seems essential for gut morphology as well as a diverse and functional gut microbiome.

摘要

纯化饮食(PD)可提高啮齿动物研究的标准化和可重复性,但与基于谷物的“常规饲料”相比,会导致动物表型的差异。PD 中的纤维含量较低,通常缺乏可溶性纤维,这会影响肠道健康。因此,本研究旨在通过添加可溶性纤维来修改 PD AIN93G,以促进与常规饲料相似的更自然的肠道发育。120 只雄性 C57BL/6J 小鼠在 12 周内分别喂食常规饲料、AIN93G 或三种纤维含量增加且可溶性纤维与纤维素比例不同的改良 AIN93G。通过组织学和免疫组织化学参数以及肠道屏障基因表达评估肠道健康。通过短链脂肪酸(SCFA)定量分析肠道微生物群落组成并表征其活性。与常规饲料相比,AIN93G 喂养导致组织萎缩、微生物群落多样性降低和 SCFA 产生减少。添加可溶性纤维可减轻这些影响,与两种对照饮食相比,结肠和盲肠隐窝长度以及微生物群落组成均处于中间水平。总之,PD 中添加可溶性纤维对于肠道形态以及多样化和功能正常的肠道微生物群落是必不可少的。

https://cdn.ncbi.nlm.nih.gov/pmc/blobs/1a28/10630450/129e71d046c0/41598_2023_46331_Fig1_HTML.jpg

文献AI研究员

20分钟写一篇综述,助力文献阅读效率提升50倍。

立即体验

用中文搜PubMed

大模型驱动的PubMed中文搜索引擎

马上搜索

文档翻译

学术文献翻译模型,支持多种主流文档格式。

立即体验