Suppr超能文献

突变型 p53 的调控分泌会对肿瘤微环境中的 T 淋巴细胞产生负面影响。

Regulated secretion of mutant p53 negatively affects T lymphocytes in the tumor microenvironment.

机构信息

The College of Basic Medical Science, Health Sciences Institute, China Medical University, Shenyang, Liaoning Province, China.

Key Laboratory of Medical Cell Biology, Key Laboratory of Precision Diagnosis and Treatment of Gastrointestinal Tumors, Ministry of Education, China Medical University, Shenyang, China.

出版信息

Oncogene. 2024 Jan;43(2):92-105. doi: 10.1038/s41388-023-02886-1. Epub 2023 Nov 11.

Abstract

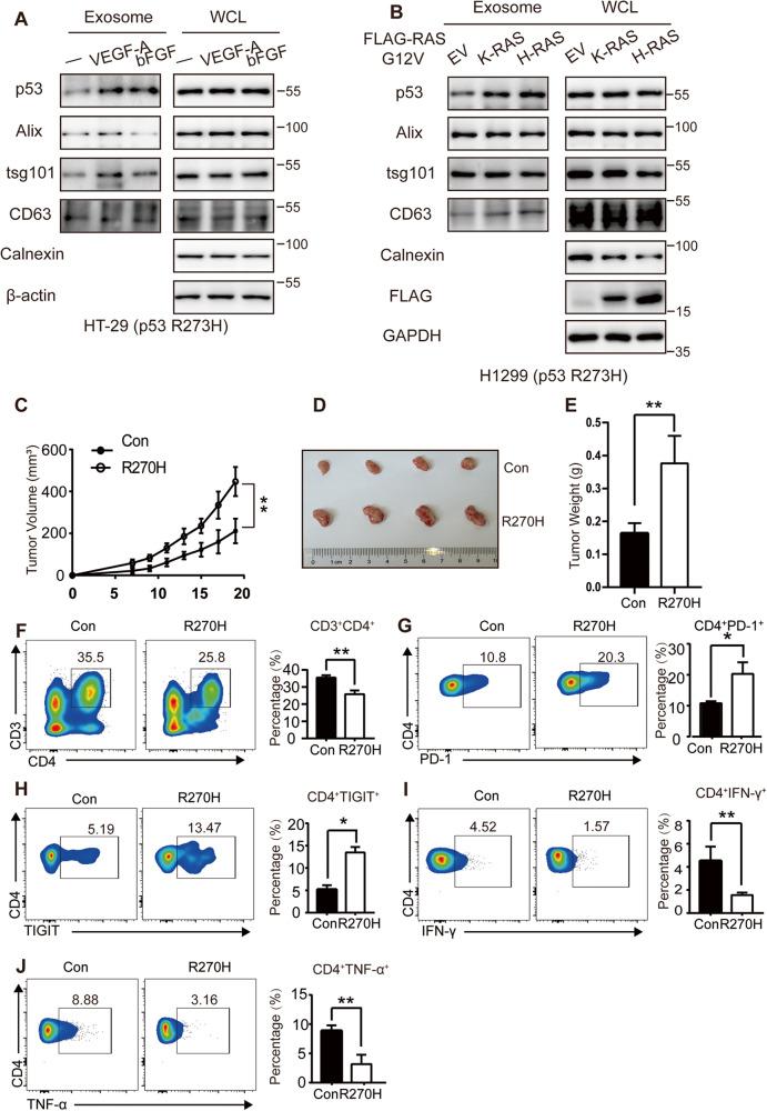
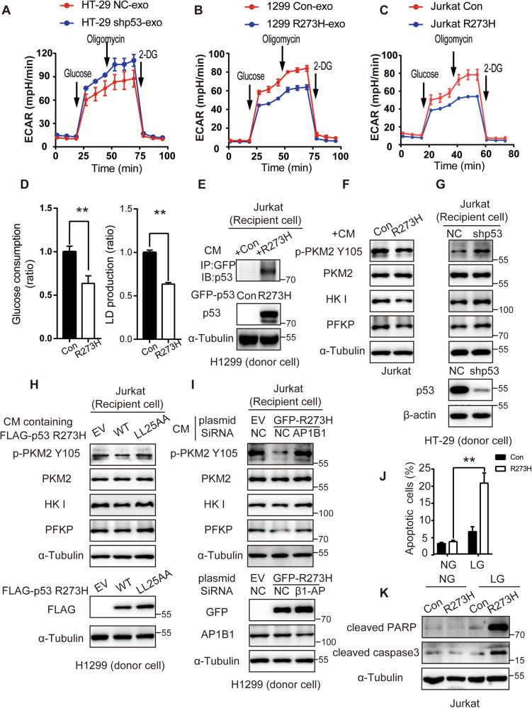
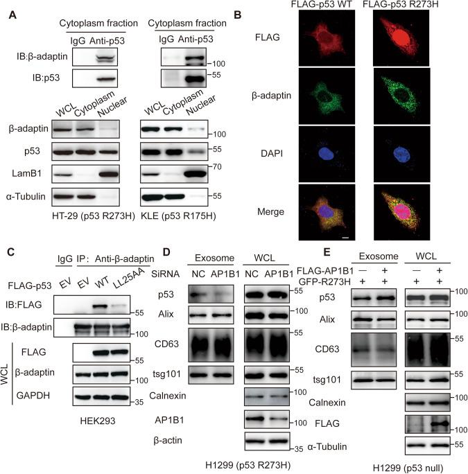
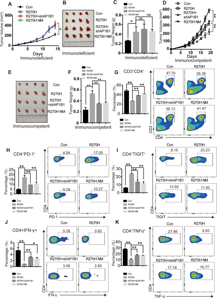
Several studies have demonstrated the role of the oncogenic mutant p53 in promoting tumor progression; however, there is limited information on the effects of secreted oncogenic mutant p53 on the tumor microenvironment and tumor immune escape. In this study, we found that secretion of mutant p53, determined by exosome content, is dependent on its N-terminal dileucine motif via its binding to β-adaptin, and inhibited by the CHK2-mediated-Ser 20 phosphorylation. Moreover, we observed that the mutant p53 caused downregulation and dysfunction of CD4 T lymphocytes in vivo and downregulated the levels and activities of rate-limiting glycolytic enzymes in vitro. Furthermore, inhibition of mutant p53 secretion by knocking down AP1B1 or mutation of dileucine motif could reverse the quantity and function of CD4 T lymphocytes and restrain the tumor growth. Our study demonstrates that the tumor-derived exosome-mediated secretion of oncogenic mutant p53 inhibits glycolysis to alter the immune microenvironment via functional suppression of CD4 T cells, which may be the underlying mechanism for tumor immune escape. Therefore, targeting TDE-mediated p53 secretion may serve as a potential therapeutic target for cancer treatment.

摘要

已有多项研究表明致癌突变型 p53 在促进肿瘤进展中的作用;然而,关于分泌的致癌突变型 p53 对肿瘤微环境和肿瘤免疫逃逸的影响的信息有限。在这项研究中,我们发现突变型 p53 的分泌(通过外泌体含量确定)取决于其与β-衔接蛋白的结合及其 N 端双亮氨酸基序,受 CHK2 介导的 Ser 20 磷酸化抑制。此外,我们观察到突变型 p53 在体内引起 CD4 T 淋巴细胞的下调和功能障碍,并在体外下调限速糖酵解酶的水平和活性。此外,通过敲低 AP1B1 或突变双亮氨酸基序抑制突变型 p53 的分泌,可以逆转 CD4 T 淋巴细胞的数量和功能,并抑制肿瘤生长。我们的研究表明,肿瘤衍生的外泌体介导的致癌突变型 p53 的分泌通过功能性抑制 CD4 T 细胞抑制糖酵解来改变免疫微环境,这可能是肿瘤免疫逃逸的潜在机制。因此,靶向 TDE 介导的 p53 分泌可能成为癌症治疗的潜在治疗靶点。

https://cdn.ncbi.nlm.nih.gov/pmc/blobs/df9d/10774126/1abd1598f59e/41388_2023_2886_Fig1_HTML.jpg

文献AI研究员

20分钟写一篇综述,助力文献阅读效率提升50倍。

立即体验

用中文搜PubMed

大模型驱动的PubMed中文搜索引擎

马上搜索

文档翻译

学术文献翻译模型,支持多种主流文档格式。

立即体验