Suppr超能文献

NOLC1通过抑制胃癌中p53介导的铁死亡来抑制免疫化疗。

NOLC1 suppresses immunochemotherapy by inhibiting p53-mediated ferroptosis in gastric cancer.

作者信息

Zhao Shengsheng, Lin Ji, Zhu Bingzi, Jin Yin, Dong Qiantong, Ruan Xiaojiao, Jin Dan, Yi Yongdong, Bai Binglong, Li Hongzheng, Liang Danna, Lu Jianhua, Meng Letian, Wang Xiang, Cui Yuekai, Gu Yuyang, Shen Xian, Lu Xufeng, Rao Shangrui, Sun Weijian

机构信息

Department of Gastrointestinal Surgery, The First Affiliated Hospital of Wenzhou Medical University Wenzhou, Wenzhou, China.

Department of Gastrointestinal Surgery, Zhejiang International Scientific and Technological Cooperation Base of Translational Cancer Research, The Second Affiliated Hospital and Yuying Children's Hospital of Wenzhou Medical University, Wenzhou, China.

出版信息

Elife. 2025 Aug 27;13:RP103904. doi: 10.7554/eLife.103904.

Abstract

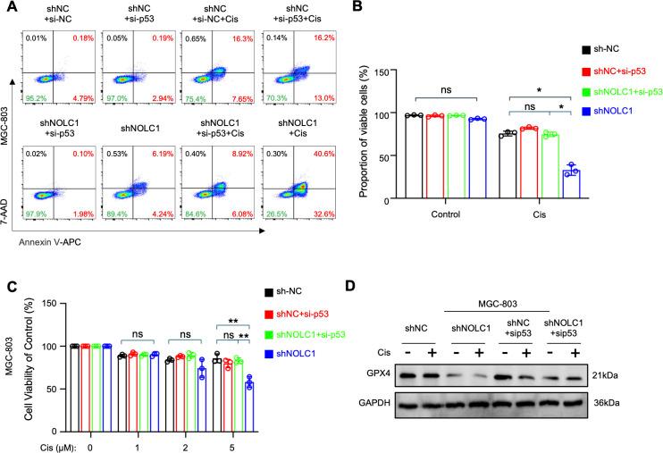
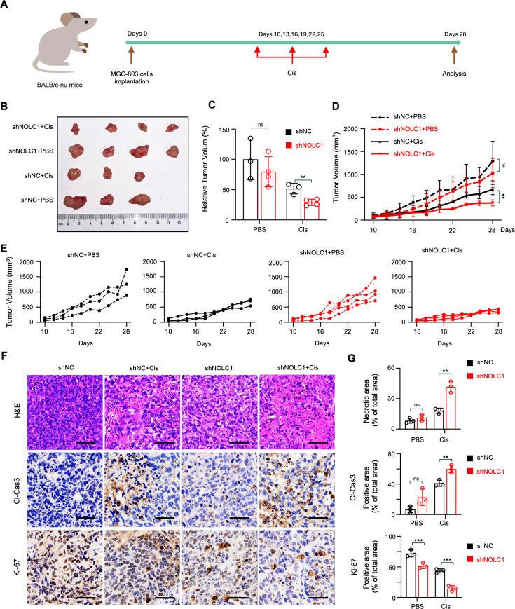
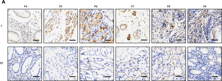
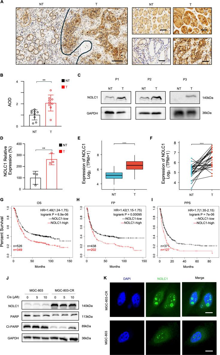
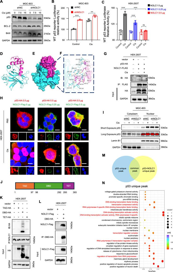
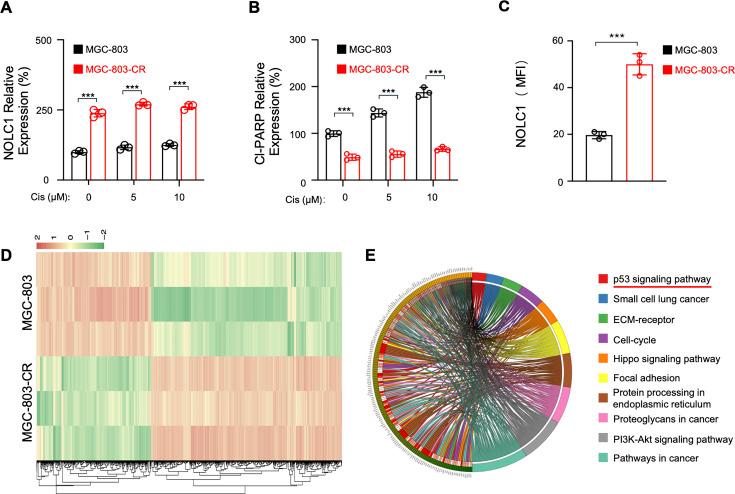
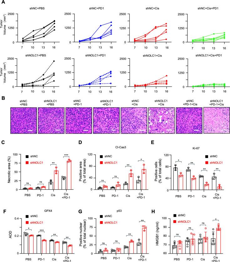
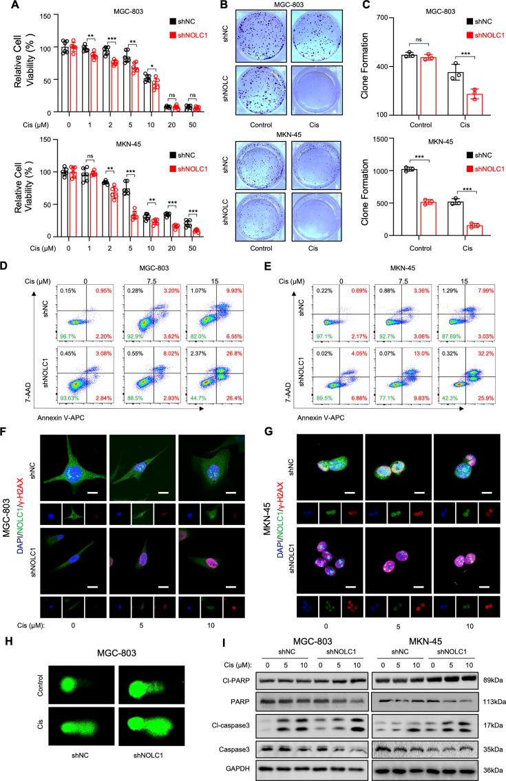
Human gastric cancer (GC) is one of the most malignant cancers, and cisplatin (Cis)-based chemotherapy remains the main clinical treatment for GC. However, Cis resistance often occurs, largely limiting its therapeutic efficacy in tumors. Therefore, a better understanding of the drug resistance mechanism could reveal new approaches for improving GC treatment efficacy. Here, we define the integrative role of nucleolar and coiled-body phosphoprotein 1 (NOLC1), a molecular chaperone that is significantly upregulated in GC tissues and Cis-resistant GC cells. Knocking down NOLC1 increased GC sensitivity to Cis by regulating ferroptosis. Mechanistically, NOLC1 binds to the p53 DNA-binding domain (DBD), decreasing p53 nuclear accumulation stimulated by Cis and suppressing p53 transcriptional functions. Then, the p53-mediated ferroptosis is suppressed. Furthermore, the silence of NOLC1 promoted ferroptosis-induced immunogenic cell death (ICD) and reprogrammed the immunosuppressive tumor microenvironment, thereby increasing sensitivity to anti-programmed cell death-1 (PD-1) therapy plus Cis. The combination of anti-PD-1 plus Cis effectively inhibited GC growth without significant side effects. In summary, our findings reveal that targeting NOLC1 may be a novel therapeutic strategy for GC and may increase the efficacy of chemotherapy combined with immune checkpoint inhibitor (ICI) therapy.

摘要

人类胃癌(GC)是最具侵袭性的癌症之一,以顺铂(Cis)为基础的化疗仍然是GC的主要临床治疗方法。然而,顺铂耐药经常发生,这在很大程度上限制了其在肿瘤治疗中的疗效。因此,更好地了解耐药机制可能会揭示提高GC治疗效果的新方法。在这里,我们确定了核仁与卷曲体磷酸蛋白1(NOLC1)的综合作用,NOLC1是一种分子伴侣,在GC组织和顺铂耐药的GC细胞中显著上调。敲低NOLC1通过调节铁死亡增加GC对顺铂的敏感性。机制上,NOLC1与p53 DNA结合结构域(DBD)结合,减少顺铂刺激的p53核积累并抑制p53转录功能。然后,p53介导的铁死亡被抑制。此外,NOLC1的沉默促进了铁死亡诱导的免疫原性细胞死亡(ICD),并重新编程免疫抑制性肿瘤微环境,从而增加对抗程序性细胞死亡蛋白1(PD-1)治疗加顺铂的敏感性。抗PD-1加顺铂的联合治疗有效抑制了GC的生长,且无明显副作用。总之,我们的研究结果表明,靶向NOLC1可能是GC的一种新的治疗策略,并且可能提高化疗联合免疫检查点抑制剂(ICI)治疗的疗效。

https://cdn.ncbi.nlm.nih.gov/pmc/blobs/ec7f/12387760/796286bf3730/elife-103904-fig1.jpg

文献AI研究员

20分钟写一篇综述,助力文献阅读效率提升50倍。

立即体验

用中文搜PubMed

大模型驱动的PubMed中文搜索引擎

马上搜索

文档翻译

学术文献翻译模型,支持多种主流文档格式。

立即体验