Suppr超能文献

部分人类 LCK 缺陷导致 T 细胞免疫缺陷伴小肠炎症。

A partial human LCK defect causes a T cell immunodeficiency with intestinal inflammation.

机构信息

Department of Immunology and Microbiology, School of Medicine, University of Colorado Anschutz Medical Campus, Aurora, CO, USA.

Department of Pediatrics, University Medical Center Ulm, Ulm, Germany.

出版信息

J Exp Med. 2024 Jan 1;221(1). doi: 10.1084/jem.20230927. Epub 2023 Nov 14.

Abstract

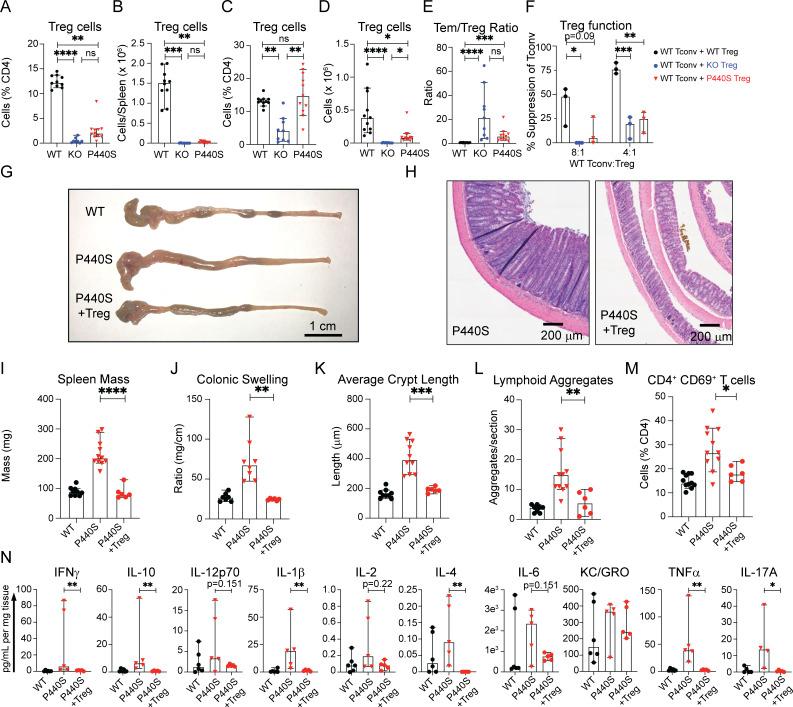
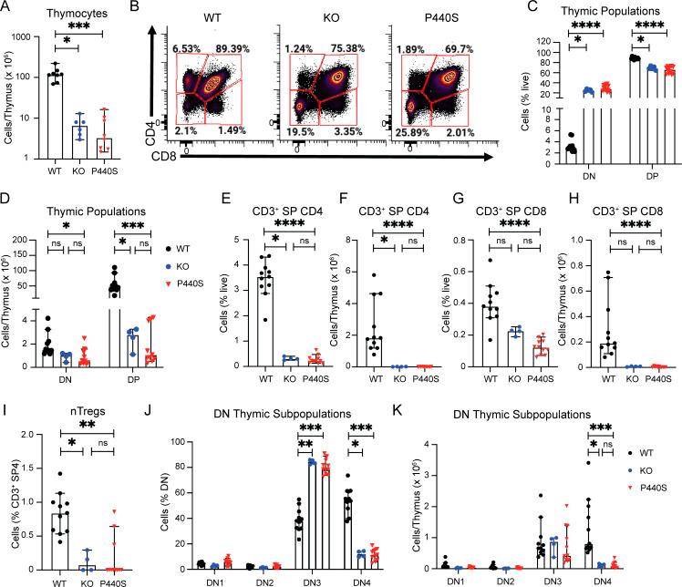
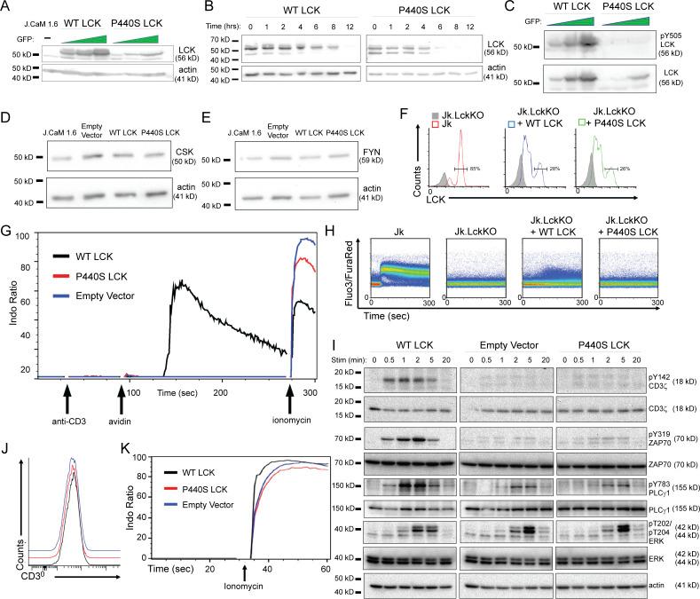
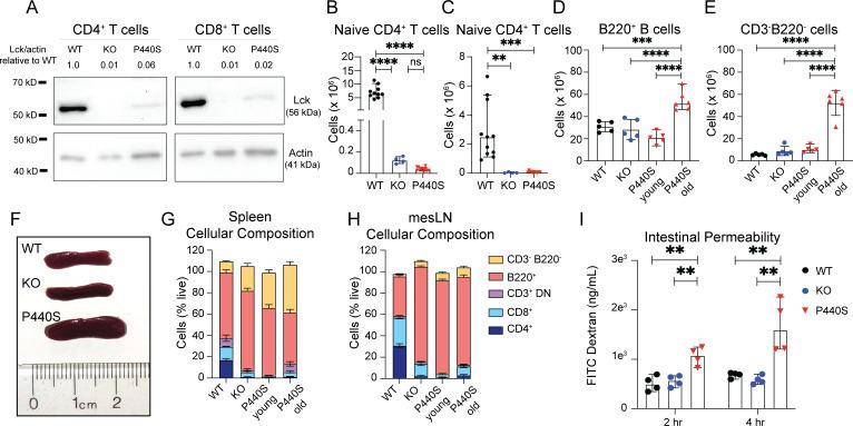
Lymphocyte-specific protein tyrosine kinase (LCK) is essential for T cell antigen receptor (TCR)-mediated signal transduction. Here, we report two siblings homozygous for a novel LCK variant (c.1318C>T; P440S) characterized by T cell lymphopenia with skewed memory phenotype, infant-onset recurrent infections, failure to thrive, and protracted diarrhea. The patients' T cells show residual TCR signal transduction and proliferation following anti-CD3/CD28 and phytohemagglutinin (PHA) stimulation. We demonstrate in mouse models that complete (Lck-/-) versus partial (LckP440S/P440S) loss-of-function LCK causes disease with differing phenotypes. While both Lck-/- and LckP440S/P440S mice exhibit arrested thymic T cell development and profound T cell lymphopenia, only LckP440S/P440S mice show residual T cell proliferation, cytokine production, and intestinal inflammation. Furthermore, the intestinal disease in the LckP440S/P440S mice is prevented by CD4+ T cell depletion or regulatory T cell transfer. These findings demonstrate that P440S LCK spares sufficient T cell function to allow the maturation of some conventional T cells but not regulatory T cells-leading to intestinal inflammation.

摘要

淋巴细胞特异性蛋白酪氨酸激酶 (LCK) 对于 T 细胞抗原受体 (TCR) 介导的信号转导至关重要。在这里,我们报告了两例同胞均为一种新型 LCK 变体 (c.1318C>T; P440S) 的纯合子,其特征为 T 细胞淋巴细胞减少症伴偏记忆表型、婴儿期反复感染、生长不良和迁延性腹泻。患者的 T 细胞在抗 CD3/CD28 和植物血凝素 (PHA) 刺激后显示残留的 TCR 信号转导和增殖。我们在小鼠模型中证明,完全 (Lck-/-) 与部分 (LckP440S/P440S) LCK 功能丧失导致具有不同表型的疾病。虽然 Lck-/-和 LckP440S/P440S 小鼠均表现出胸腺 T 细胞发育停滞和严重的 T 细胞淋巴细胞减少症,但只有 LckP440S/P440S 小鼠显示残留的 T 细胞增殖、细胞因子产生和肠道炎症。此外,通过 CD4+T 细胞耗竭或调节性 T 细胞转移可预防 LckP440S/P440S 小鼠的肠道疾病。这些发现表明,P440S LCK 保留了足够的 T 细胞功能,允许一些常规 T 细胞而不是调节性 T 细胞成熟,从而导致肠道炎症。

https://cdn.ncbi.nlm.nih.gov/pmc/blobs/c8c4/10644909/9ce6887e1feb/JEM_20230927_GA.jpg

文献AI研究员

20分钟写一篇综述,助力文献阅读效率提升50倍。

立即体验

用中文搜PubMed

大模型驱动的PubMed中文搜索引擎

马上搜索

文档翻译

学术文献翻译模型,支持多种主流文档格式。

立即体验