Suppr超能文献

虫媒传播的布氏锥虫寄生虫在人造人体皮肤中发育,并在皮肤组织形成时持续存在。

Vector-borne Trypanosoma brucei parasites develop in artificial human skin and persist as skin tissue forms.

机构信息

Department of Cell and Developmental Biology, Biocenter, Julius-Maximilians-Universitaet of Wuerzburg, Wuerzburg, Germany.

Department of Tissue Engineering and Regenerative Medicine (TERM), University Hospital Wuerzburg, Wuerzburg, Germany.

出版信息

Nat Commun. 2023 Nov 23;14(1):7660. doi: 10.1038/s41467-023-43437-2.

Abstract

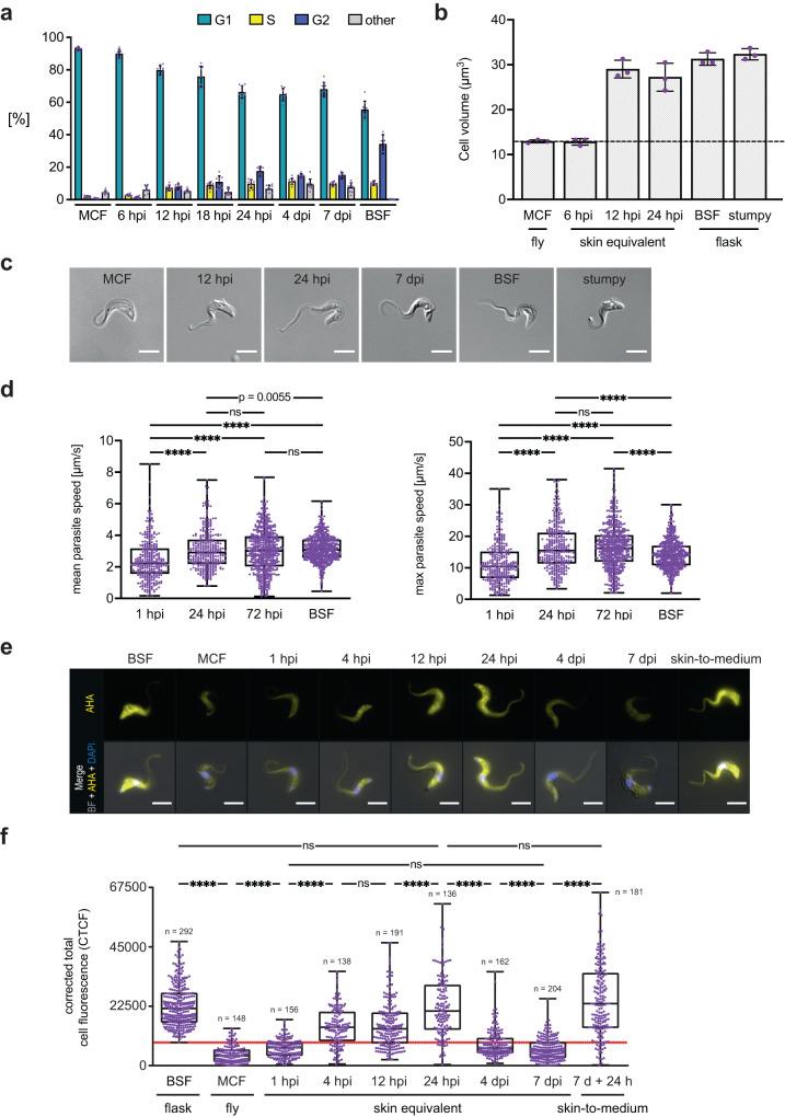
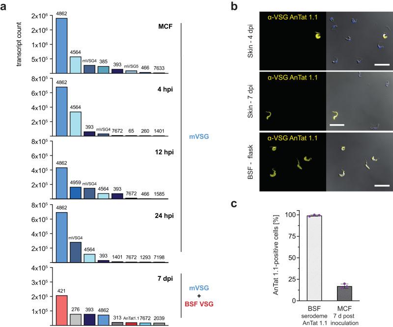
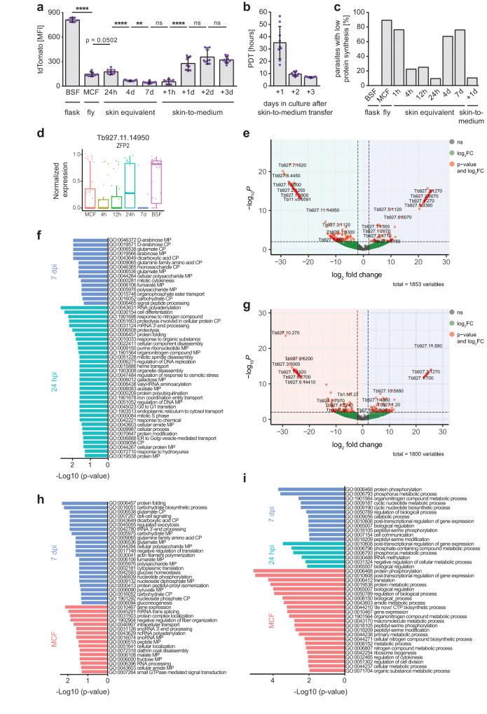
Transmission of Trypanosoma brucei by tsetse flies involves the deposition of the cell cycle-arrested metacyclic life cycle stage into mammalian skin at the site of the fly's bite. We introduce an advanced human skin equivalent and use tsetse flies to naturally infect the skin with trypanosomes. We detail the chronological order of the parasites' development in the skin by single-cell RNA sequencing and find a rapid activation of metacyclic trypanosomes and differentiation to proliferative parasites. Here we show that after the establishment of a proliferative population, the parasites enter a reversible quiescent state characterized by slow replication and a strongly reduced metabolism. We term these quiescent trypanosomes skin tissue forms, a parasite population that may play an important role in maintaining the infection over long time periods and in asymptomatic infected individuals.

摘要

布氏锥虫通过采采蝇传播涉及将细胞周期停滞的循环期生命阶段沉积到哺乳动物皮肤中,其位置在蝇类叮咬的部位。我们引入了一种先进的人类皮肤等效物,并使用采采蝇使皮肤自然感染锥虫。我们通过单细胞 RNA 测序详细描述了寄生虫在皮肤中的发育的时间顺序,并发现循环期锥虫的快速激活和向增殖性寄生虫的分化。在这里,我们表明在建立增殖性种群后,寄生虫进入以缓慢复制和代谢明显降低为特征的可逆静止状态。我们将这些静止的锥虫称为组织形式,这种寄生虫群体可能在维持长时间感染和无症状感染个体方面发挥重要作用。

https://cdn.ncbi.nlm.nih.gov/pmc/blobs/0ad8/10667367/a0fd961d1a8f/41467_2023_43437_Fig1_HTML.jpg

文献AI研究员

20分钟写一篇综述,助力文献阅读效率提升50倍。

立即体验

用中文搜PubMed

大模型驱动的PubMed中文搜索引擎

马上搜索

文档翻译

学术文献翻译模型,支持多种主流文档格式。

立即体验