Suppr超能文献

患者来源的外泌体促进了晚期胃癌中致癌 MET 的治疗性靶向。

Patient-derived exosomes facilitate therapeutic targeting of oncogenic MET in advanced gastric cancer.

机构信息

Precision Medicine Research Institute, Samsung Medical Center, Seoul, Republic of Korea.

Division of Hematology-Oncology, Department of Medicine, Samsung Medical Center, Sungkyunkwan University School of Medicine, Seoul, Republic of Korea.

出版信息

Sci Adv. 2023 Nov 24;9(47):eadk1098. doi: 10.1126/sciadv.adk1098.

Abstract

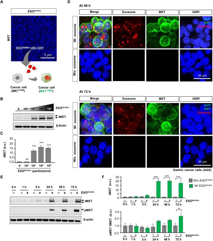
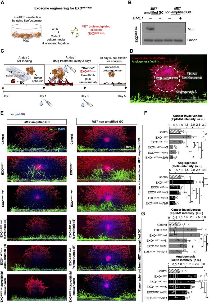
Gastric cancer (GC) with peritoneal metastases and malignant ascites continues to have poor prognosis. Exosomes mediate intercellular communication during cancer progression and promote therapeutic resistance. Here, we report the significance of exosomes derived from malignant ascites (EXO) in cancer progression and use modified exosomes as resources for cancer therapy. EXO from patients with GC stimulated invasiveness and angiogenesis in an ex vivo three-dimensional autologous tumor spheroid microfluidic system. EXO concentration increased invasiveness, and blockade of their secretion suppressed tumor progression. In -amplified GC, EXO contain abundant MET; their selective delivery to tumor cells enhanced angiogenesis and invasiveness. Exosomal MET depletion substantially reduced invasiveness; an additive therapeutic effect was induced when combined with MET and/or VEGFR2 inhibition in a patient-derived -amplified GC model. Allogeneic MET-harboring exosome delivery induced invasion and angiogenesis in a non-amplified GC model. -amplified patient tissues showed higher exosome concentration than their adjacent normal tissues. Manipulating exosome content and production may be a promising complementary strategy against GC.

摘要

胃癌(GC)伴腹膜转移和恶性腹水预后仍然较差。外泌体在癌症进展过程中介导细胞间通讯,并促进治疗耐药性。在这里,我们报告了源自恶性腹水的外泌体(EXO)在癌症进展中的意义,并将修饰后的外泌体用作癌症治疗的资源。GC 患者的 EXO 在体外三维自体肿瘤球体微流控系统中刺激侵袭和血管生成。EXO 浓度增加了侵袭性,而阻断其分泌则抑制了肿瘤进展。在扩增的 GC 中,EXO 含有丰富的 MET;将其选择性递送至肿瘤细胞可增强血管生成和侵袭性。外泌体 MET 耗竭可显著降低侵袭性;在患者衍生的扩增 GC 模型中,与 MET 和/或 VEGFR2 抑制联合使用可诱导相加的治疗效果。同种异体携带 MET 的外泌体递送可在非扩增 GC 模型中诱导侵袭和血管生成。扩增患者组织的外泌体浓度高于其相邻正常组织。操纵外泌体的含量和产生可能是对抗 GC 的一种有前途的互补策略。

https://cdn.ncbi.nlm.nih.gov/pmc/blobs/88e1/10672184/3941719d7ed6/sciadv.adk1098-f1.jpg

文献AI研究员

20分钟写一篇综述,助力文献阅读效率提升50倍。

立即体验

用中文搜PubMed

大模型驱动的PubMed中文搜索引擎

马上搜索

文档翻译

学术文献翻译模型,支持多种主流文档格式。

立即体验