Suppr超能文献

血管周细胞衍生的外泌体 miR-210 通过激活 JAK1/STAT3 信号通路改善创伤性脊髓损伤后血管内皮细胞的线粒体功能并抑制脂质过氧化。

Pericyte-derived exosomal miR-210 improves mitochondrial function and inhibits lipid peroxidation in vascular endothelial cells after traumatic spinal cord injury by activating JAK1/STAT3 signaling pathway.

机构信息

Department of Orthopedic, the First Affiliated Hospital of Nanjing Medical University, No. 300 Guangzhou Road, Nanjing, 210029, People's Republic of China.

Department of Orthopedic, Changzheng Hospital, No. 415 Fengyang Road, Shanghai, 200003, People's Republic of China.

出版信息

J Nanobiotechnology. 2023 Nov 27;21(1):452. doi: 10.1186/s12951-023-02110-y.

Abstract

BACKGROUND

Spinal cord injury (SCI) remains a significant health concern, with limited available treatment options. This condition poses significant medical, economic, and social challenges. SCI is typically categorized into primary and secondary injuries. Inflammation, oxidative stress, scar formation, and the immune microenvironment impede axon regeneration and subsequent functional restoration. Numerous studies have shown that the destruction of the blood-brain barrier (BBB) and microvessels is a crucial factor in severe secondary injury. Additionally, reactive oxygen species (ROS)-induced lipid peroxidation significantly contributes to endothelial cell death. Pericytes are essential constituents of the BBB that share the basement membrane with endothelial cells and astrocytes. They play a significant role in the establishment and maintenance of BBB.

RESULTS

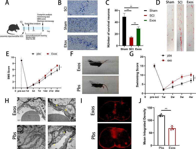
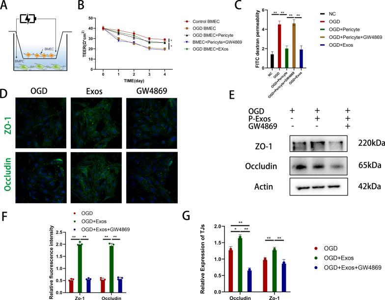
Immunofluorescence staining at different time points revealed a consistent correlation between pericyte coverage and angiogenesis, suggesting that pericytes promote vascular repair via paracrine signaling. Pericytes undergo alterations in cellular morphology and the transcriptome when exposed to hypoxic conditions, potentially promoting angiogenesis. We simulated an early ischemia-hypoxic environment following SCI using glucose and oxygen deprivation and BBB models. Co-culturing pericytes with endothelial cells improved barrier function compared to the control group. However, this enhancement was reduced by the exosome inhibitor, GW4869. In vivo injection of exosomes improved BBB integrity and promoted motor function recovery in mice following SCI. Subsequently, we found that pericyte-derived exosomes exhibited significant miR-210-5p expression based on sequencing analysis. Therefore, we performed a series of gain- and loss-of-function experiments in vitro.

CONCLUSION

Our findings suggest that miR-210-5p regulates endothelial barrier function by inhibiting JAK1/STAT3 signaling. This process is achieved by regulating lipid peroxidation levels and improving mitochondrial function, suggesting a potential mechanism for restoration of the blood-spinal cord barrier (BSCB) after SCI.

摘要

背景

脊髓损伤(SCI)仍然是一个重大的健康问题,可用的治疗选择有限。这种情况带来了重大的医疗、经济和社会挑战。SCI 通常分为原发性和继发性损伤。炎症、氧化应激、瘢痕形成和免疫微环境阻碍轴突再生和随后的功能恢复。许多研究表明,血脑屏障(BBB)和微血管的破坏是严重继发性损伤的一个关键因素。此外,活性氧(ROS)诱导的脂质过氧化对内皮细胞死亡有重要贡献。周细胞是 BBB 的重要组成部分,与内皮细胞和星形胶质细胞共享基膜。它们在 BBB 的建立和维持中起着重要作用。

结果

在不同时间点的免疫荧光染色显示,周细胞覆盖率与血管生成之间存在一致的相关性,表明周细胞通过旁分泌信号促进血管修复。周细胞在暴露于低氧环境时会发生细胞形态和转录组的改变,可能促进血管生成。我们使用葡萄糖和氧剥夺以及 BBB 模型模拟 SCI 后的早期缺血缺氧环境。与对照组相比,周细胞与内皮细胞共培养可改善屏障功能。然而,这种增强作用被外泌体抑制剂 GW4869 降低。SCI 后体内注射外泌体可改善 BBB 完整性并促进运动功能恢复。随后,我们发现基于测序分析,周细胞来源的外泌体表现出显著的 miR-210-5p 表达。因此,我们在体外进行了一系列增益和失活功能实验。

结论

我们的研究结果表明,miR-210-5p 通过抑制 JAK1/STAT3 信号通路来调节内皮屏障功能。这一过程是通过调节脂质过氧化水平和改善线粒体功能来实现的,这表明了 SCI 后血脊髓屏障(BSCB)恢复的潜在机制。

https://cdn.ncbi.nlm.nih.gov/pmc/blobs/b571/10680350/2bbef04dfe5b/12951_2023_2110_Fig1_HTML.jpg

文献AI研究员

20分钟写一篇综述,助力文献阅读效率提升50倍。

立即体验

用中文搜PubMed

大模型驱动的PubMed中文搜索引擎

马上搜索

文档翻译

学术文献翻译模型,支持多种主流文档格式。

立即体验