Suppr超能文献

负载人脂肪来源干细胞衍生外泌体的泊洛沙姆 F-127 水凝胶通过 HIF-1α 介导的血管生成增强改善脂肪移植物的存活率。

Pluronic F-127 Hydrogel Loaded with Human Adipose-Derived Stem Cell-Derived Exosomes Improve Fat Graft Survival via HIF-1α-Mediated Enhancement of Angiogenesis.

机构信息

Department of Plastic Surgery, The First Affiliated Hospital of Wenzhou Medical University, Wenzhou, Zhejiang, People's Republic of China.

Department of Wenzhou Medical University, Wenzhou, Zhejiang, People's Republic of China.

出版信息

Int J Nanomedicine. 2023 Nov 16;18:6781-6796. doi: 10.2147/IJN.S435106. eCollection 2023.

Abstract

PURPOSE

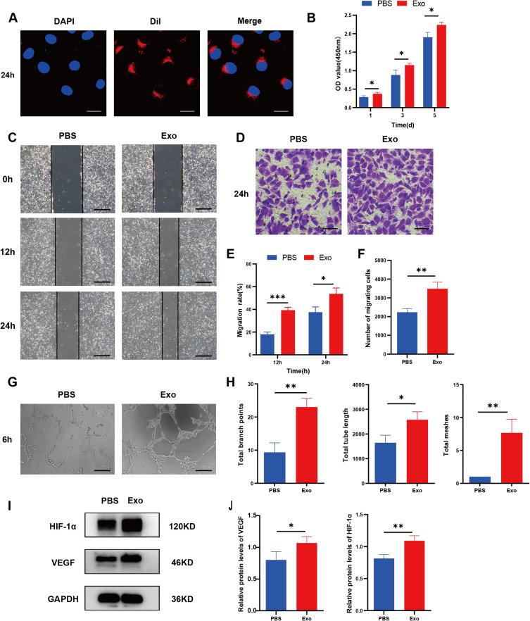
Autologous fat grafting is playing an increasingly important role in plastic surgery. However, high absorption and low survival of autologous fat grafts limit their clinical application. This study aimed to investigate whether human adipose-derived stem cell-derived exosomes (hASC-Exos) encapsulated in a PF-127 hydrogel can improve the survival of autologous fat grafts and to elucidate the underlying mechanisms.

PATIENTS AND METHODS

Exosomes were isolated from hASCs and identified using transmission electron microscopy, nanoparticle tracking analysis and Western blotting. We performed functional assays in vitro to assess the effect of hASC-Exos on proliferation, migration, and tube formation as well as their regulatory role in the HIF-1α/VEGF signaling pathway. hASC-Exos encapsulated in the PF-127 hydrogel were used as an in vivo autologous fat graft model. The effects of the PF-127 hydrogel/hASC-Exos and the role of the HIF-1α/VEGF signaling pathway in promoting angiogenesis in an autologous fat grafting model were assessed.

RESULTS

hASC-Exos were taken up by human umbilical vein endothelial cells and enhanced their proliferation, migration, and tubule formation in vitro. The effects of hASC-Exos on promoting angiogenesis were mediated by the HIF-1α/VEGF signaling pathway. Moreover, we fabricated a PF-127 hydrogel for the sustained release of hASC-Exos, and in vivo results showed that hASC-Exos encapsulated in PF-127 hydrogel improved the survival of autologous fat grafts.

CONCLUSION

Our findings indicated that hASC-Exos encapsulated in PF-127 hydrogel serve as a key regulator of angiogenesis by activating the HIF-1α/VEGF signaling pathway and provide a promising strategy for autologous fat grafting treatment.

摘要

目的

自体脂肪移植在整形外科学中发挥着越来越重要的作用。然而,自体脂肪移植物的高吸收率和低存活率限制了其临床应用。本研究旨在探讨人脂肪干细胞衍生的细胞外囊泡(hASC-Exos)包裹在 PF-127 水凝胶中是否能提高自体脂肪移植物的存活率,并阐明其潜在机制。

患者和方法

从 hASC 中分离出外泌体,并通过透射电子显微镜、纳米颗粒跟踪分析和 Western blot 进行鉴定。我们进行了体外功能测定,以评估 hASC-Exos 对增殖、迁移和管形成的影响,以及它们对 HIF-1α/VEGF 信号通路的调节作用。将 hASC-Exos 包裹在 PF-127 水凝胶中,作为体内自体脂肪移植模型。评估了 PF-127 水凝胶/hASC-Exos 的作用以及 HIF-1α/VEGF 信号通路在促进自体脂肪移植模型中血管生成中的作用。

结果

hASC-Exos 被人脐静脉内皮细胞摄取,并在体外增强了其增殖、迁移和管形成。hASC-Exos 促进血管生成的作用是通过 HIF-1α/VEGF 信号通路介导的。此外,我们构建了一种用于 hASC-Exos 持续释放的 PF-127 水凝胶,体内结果表明,PF-127 水凝胶包裹的 hASC-Exos 提高了自体脂肪移植物的存活率。

结论

我们的研究结果表明,PF-127 水凝胶包裹的 hASC-Exos 通过激活 HIF-1α/VEGF 信号通路,作为血管生成的关键调节剂,为自体脂肪移植治疗提供了一种有前途的策略。

https://cdn.ncbi.nlm.nih.gov/pmc/blobs/2dae/10658963/147d494f36a8/IJN-18-6781-g0001.jpg

文献AI研究员

20分钟写一篇综述,助力文献阅读效率提升50倍。

立即体验

用中文搜PubMed

大模型驱动的PubMed中文搜索引擎

马上搜索

文档翻译

学术文献翻译模型,支持多种主流文档格式。

立即体验