Suppr超能文献

人脂肪间充质干细胞衍生的外泌体包被在普朗尼克 F127 水凝胶中促进伤口愈合和再生。

Human adipose-derived mesenchymal stem cells-derived exosomes encapsulated in pluronic F127 hydrogel promote wound healing and regeneration.

机构信息

Translational Medical Center for Stem Cell Therapy, Shanghai East Hospital, School of Medicine, Tongji University, Shanghai, 200092, China.

National United Engineering Laboratory for Biomedical Material Modification Branden Industrial Park, Dezhou, 251100, Shandong, China.

出版信息

Stem Cell Res Ther. 2022 Aug 8;13(1):407. doi: 10.1186/s13287-022-02980-3.

Abstract

BACKGROUND

Large area skin trauma has always been a great challenge for both patients and clinicians. Exosomes originating from human adipose-derived mesenchymal stem cells (hADSCs) have been a novel promising cell-free treatment in cutaneous damage repair. Nevertheless, the low retention rate of exosomes post-transplantation in vivo remains a significant challenge in clinical applications. Herein, we purposed to explore the potential clinical application roles of hADSCs-Exos encapsulated in functional PF-127 hydrogel in wound healing.

METHODS

hADSCs-Exos were isolated from human hADSCs by ultracentrifugation. An injectable, biocompatible, and thermo-sensitive hydrogel Pluronic F-127 hydrogel was employed to encapsulate allogeneic hADSCs-Exos, and this complex was topically applied to a full-thickness cutaneous wound in mice. On different days post-transplantation, the mice were sacrificed, and the skin tissue was excised for histological and immunohistochemical analysis.

RESULTS

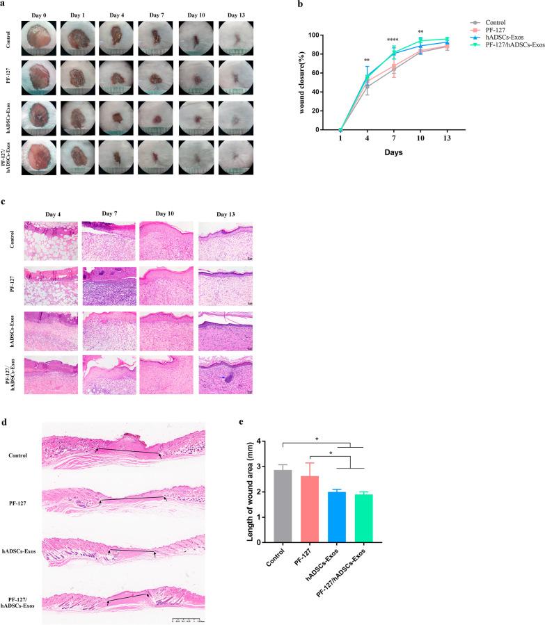
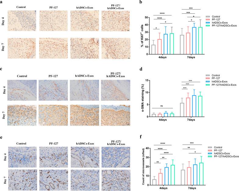
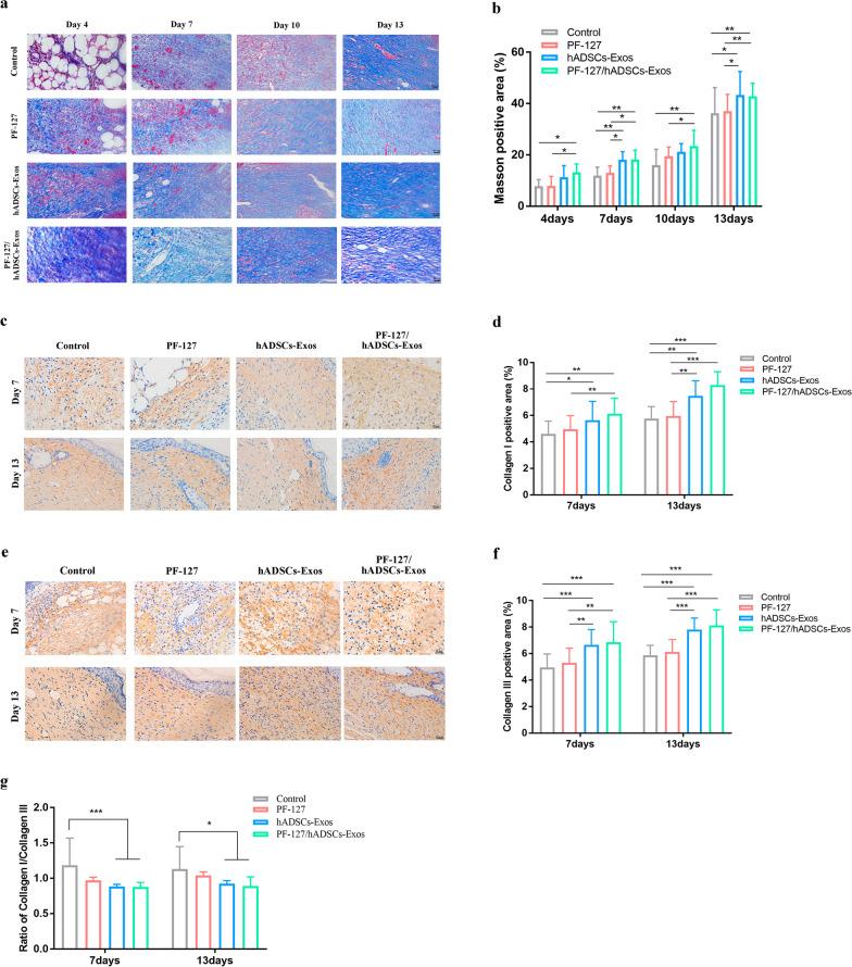
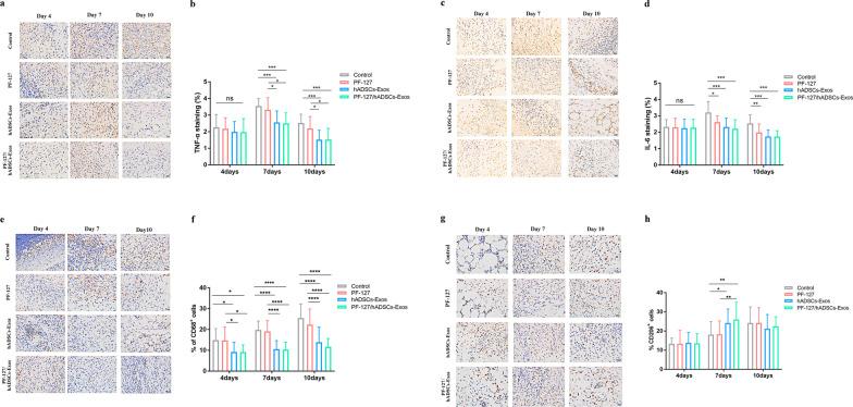
Compared with hADSCs-Exos or PF-127 only, PF-127/hADSCs-Exos complexes enhanced skin wound healing, promoted re-epithelialization, increased expression of Ki67, α-SMA, and CD31, facilitated collagen synthesis (Collagen I, Collagen III), up-regulated expression of skin barrier proteins (KRT1, AQP3), and reduced inflammation (IL-6, TNF-α, CD68, CD206). By using PF-127/hADSCs-Exos complexes, hADSCs-Exos can be administrated at lower doses frequency while maintaining the same therapeutic effects.

CONCLUSION

Administration of hADSCs-Exos in PF-127 improves the efficiency of exosome delivery, maintains the bioactivity of hADSCs-Exos, and optimizes the performance of hADSCs-Exos. Thus, this biomaterial-based exosome will be a promising treatment approach for the cutaneous rejuvenation of skin wounds.

摘要

背景

大面积皮肤创伤一直是患者和临床医生面临的巨大挑战。源自人脂肪间充质干细胞(hADSCs)的外泌体已成为一种有前途的新型无细胞治疗方法,可用于皮肤损伤修复。然而,外泌体在体内移植后的保留率低仍然是临床应用中的一个重大挑战。在此,我们旨在探索包裹在功能性 PF-127 水凝胶中的 hADSCs-Exos 在伤口愈合中的潜在临床应用作用。

方法

通过超速离心从人 hADSCs 中分离 hADSCs-Exos。采用可注射、生物相容和温度敏感的 Pluronic F-127 水凝胶包裹同种异体 hADSCs-Exos,将该复合物局部应用于小鼠全层皮肤伤口。在移植后的不同天数,处死小鼠,切除皮肤组织进行组织学和免疫组织化学分析。

结果

与 hADSCs-Exos 或 PF-127 单独相比,PF-127/hADSCs-Exos 复合物增强了皮肤伤口愈合,促进了再上皮化,增加了 Ki67、α-SMA 和 CD31 的表达,促进了胶原合成(Collagen I、Collagen III),上调了皮肤屏障蛋白(KRT1、AQP3)的表达,并减少了炎症(IL-6、TNF-α、CD68、CD206)。通过使用 PF-127/hADSCs-Exos 复合物,可以以较低的剂量频率给予 hADSCs-Exos,同时保持相同的治疗效果。

结论

在 PF-127 中给予 hADSCs-Exos 可提高外泌体递送效率,保持 hADSCs-Exos 的生物活性,并优化 hADSCs-Exos 的性能。因此,这种基于生物材料的外泌体将成为皮肤伤口皮肤年轻化的一种有前途的治疗方法。

https://cdn.ncbi.nlm.nih.gov/pmc/blobs/156b/9358801/ea31404b5b23/13287_2022_2980_Fig1_HTML.jpg

文献AI研究员

20分钟写一篇综述,助力文献阅读效率提升50倍。

立即体验

用中文搜PubMed

大模型驱动的PubMed中文搜索引擎

马上搜索

文档翻译

学术文献翻译模型,支持多种主流文档格式。

立即体验