Suppr超能文献

CXCL10 和 Nrf2 上调的间充质干细胞为对抗神经胶质瘤重新激活 T 淋巴细胞。

CXCL10 and Nrf2-upregulated mesenchymal stem cells reinvigorate T lymphocytes for combating glioblastoma.

机构信息

Department of Radiology, Guangdong Provincial Key Laboratory of Malignant Tumor Epigenetics and Gene Regulation, Sun Yat-Sen Memorial Hospital, Sun Yat-Sen University, Guangzhou, Guangdong, China.

The Key Laboratory of Bio-Medical Diagnostics, Suzhou Institute of Biomedical Engineering and Technology, Suzhou, Jiangsu, China.

出版信息

J Immunother Cancer. 2023 Dec 6;11(12):e007481. doi: 10.1136/jitc-2023-007481.

Abstract

BACKGROUND

Lack of tumor-infiltrating T lymphocytes and concurrent T-cell dysfunction have been identified as major contributors to glioblastoma (GBM) immunotherapy resistance. Upregulating CXCL10 in the tumor microenvironment (TME) is a promising immunotherapeutic approach that potentially increases tumor-infiltrating T cells and boosts T-cell activity but is lacking effective delivery methods.

METHODS

In this study, mesenchymal stem cells (MSCs) were transduced with a recombinant lentivirus encoding , (an anti-apoptosis gene), and a ferritin heavy chain () reporter gene in order to increase their CXCL10 secretion, TME survival, and MRI visibility. Using FTH-MRI guidance, these cells were injected into the tumor periphery of orthotopic GL261 and CT2A GBMs in mice. Combination therapy consisting of CXCL10-Nrf2-FTH-MSC transplantation together with immune checkpoint blockade (ICB) was also performed for CT2A GBMs. Thereafter, in vivo and serial MRI, survival analysis, and histology examinations were conducted to assess the treatments' efficacy and mechanism.

RESULTS

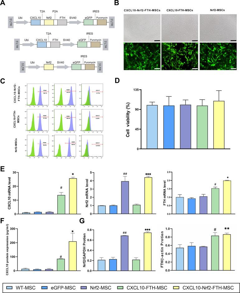
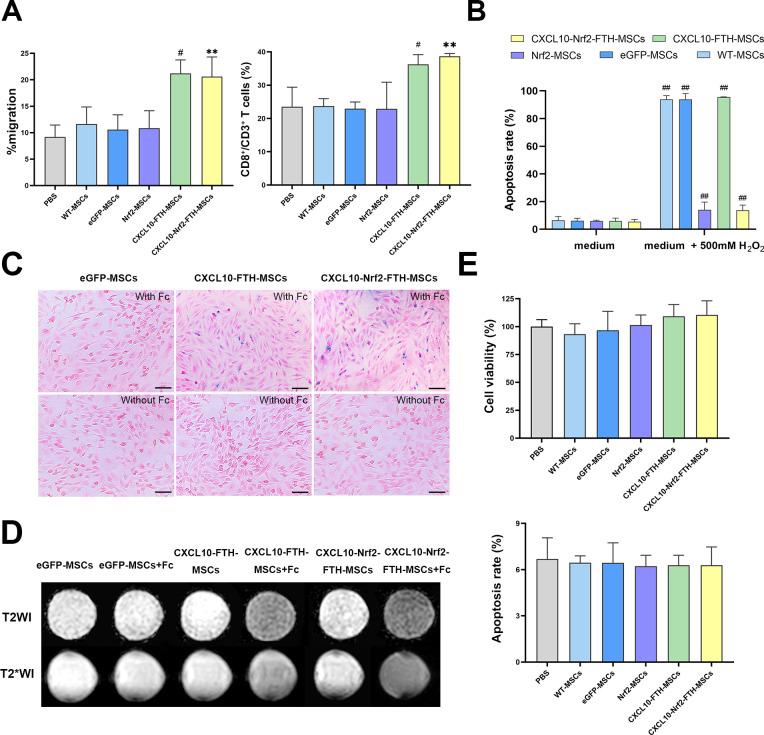
CXCL10-Nrf2-FTH-MSCs exhibit enhanced T lymphocyte recruitment, oxidative stress tolerance, and iron accumulation. Under in vivo FTH-MRI guidance and monitoring, peritumoral transplantation of CXCL10-Nrf2-FTH-MSCs remarkably inhibited orthotopic GL261 and CT2A tumor growth in C57BL6 mice and prolonged animal survival. While ICB alone demonstrated no therapeutic impact, CXCL10-Nrf2-FTH-MSC transplantation combined with ICB demonstrated an enhanced anticancer effect for CT2A GBMs compared with transplanting it alone. Histology revealed that peritumorally injected CXCL10-Nrf2-FTH-MSCs survived longer in the TME, increased CXCL10 production, and ultimately remodeled the TME by increasing CD8 T cells, interferon-γ cytotoxic T lymphocytes (CTLs), GzmB CTLs, and Th1 cells while reducing regulatory T cells (Tregs), exhausted CD8 and exhausted CD4 T cells.

CONCLUSIONS

MRI-guided peritumoral administration of CXCL10 and Nrf2-overexpressed MSCs can significantly limit GBM growth by revitalizing T lymphocytes within TME. The combination application of CXCL10-Nrf2-FTH-MSC transplantation and ICB therapy presents a potentially effective approach to treating GBM.

摘要

背景

浸润肿瘤的 T 淋巴细胞缺失以及同时存在的 T 细胞功能障碍已被确定为胶质母细胞瘤(GBM)免疫治疗抵抗的主要原因。在肿瘤微环境(TME)中上调 CXCL10 是一种很有前途的免疫治疗方法,它可能会增加肿瘤浸润 T 细胞并增强 T 细胞活性,但缺乏有效的递送方法。

方法

在这项研究中,间充质干细胞(MSCs)被转导了一种重组慢病毒,该病毒编码了(一种抗细胞凋亡基因)和铁蛋白重链()报告基因,以增加它们的 CXCL10 分泌、TME 存活和 MRI 可见性。使用 FTH-MRI 引导,将这些细胞注射到小鼠原位 GL261 和 CT2A GBM 的肿瘤周边。还对 CT2A GBM 进行了包含 CXCL10-Nrf2-FTH-MSC 移植和免疫检查点阻断(ICB)的组合治疗。此后,进行了体内和连续 MRI、生存分析和组织学检查,以评估治疗的疗效和机制。

结果

CXCL10-Nrf2-FTH-MSCs 表现出增强的 T 淋巴细胞募集、氧化应激耐受和铁积累。在体内 FTH-MRI 引导和监测下,CXCL10-Nrf2-FTH-MSCs 经皮移植可显著抑制 C57BL6 小鼠原位 GL261 和 CT2A 肿瘤生长并延长动物生存。虽然 ICB 单独治疗没有治疗效果,但与单独移植相比,CXCL10-Nrf2-FTH-MSC 移植联合 ICB 对 CT2A GBM 具有增强的抗癌作用。组织学显示,经皮注射的 CXCL10-Nrf2-FTH-MSCs 在 TME 中存活时间更长,产生更多的 CXCL10,并通过增加 CD8 T 细胞、干扰素-γ细胞毒性 T 淋巴细胞(CTLs)、GzmB CTLs 和 Th1 细胞,同时减少调节性 T 细胞(Tregs)、耗竭的 CD8 和耗竭的 CD4 T 细胞,最终重塑了 TME。

结论

MRI 引导的肿瘤周围 CXCL10 和 Nrf2 过表达 MSC 的给药可以通过激活 TME 内的 T 淋巴细胞显著限制 GBM 的生长。CXCL10-Nrf2-FTH-MSC 移植与 ICB 治疗的联合应用为治疗 GBM 提供了一种潜在有效的方法。

https://cdn.ncbi.nlm.nih.gov/pmc/blobs/5f30/10711923/0dd052d79ce1/jitc-2023-007481f01.jpg

文献AI研究员

20分钟写一篇综述,助力文献阅读效率提升50倍。

立即体验

用中文搜PubMed

大模型驱动的PubMed中文搜索引擎

马上搜索

文档翻译

学术文献翻译模型,支持多种主流文档格式。

立即体验