Suppr超能文献

揭示 ABI3 和 hub 衰老相关基因在动脉粥样硬化斑块进展中的巨噬细胞衰老中的作用。

Unveiling the role of ABI3 and hub senescence-related genes in macrophage senescence for atherosclerotic plaque progression.

机构信息

National Health Commission Key Laboratory of Metabolic Cardiovascular Diseases Research, Ningxia Medical University, Yinchuan, China.

Ningxia Key Laboratory of Vascular Injury and Repair Research, Ningxia Medical University, Yinchuan, China.

出版信息

Inflamm Res. 2024 Jan;73(1):65-82. doi: 10.1007/s00011-023-01817-w. Epub 2023 Dec 7.

Abstract

BACKGROUND

Atherosclerosis, characterized by abnormal arterial lipid deposition, is an age-dependent inflammatory disease and contributes to elevated morbidity and mortality. Senescent foamy macrophages are considered to be deleterious at all stages of atherosclerosis, while the underlying mechanisms remain largely unknown. In this study, we aimed to explore the senescence-related genes in macrophages diagnosis for atherosclerotic plaque progression.

METHODS

The atherosclerosis-related datasets were retrieved from the Gene Expression Omnibus (GEO) database, and cellular senescence-associated genes were acquired from the CellAge database. R package Limma was used to screen out the differentially expressed senescence-related genes (DE-SRGs), and then three machine learning algorithms were applied to determine the hub DE-SRGs. Next, we established a nomogram model to further confirm the clinical significance of hub DE-SRGs. Finally, we validated the expression of hub SRG ABI3 by Sc-RNA seq analysis and explored the underlying mechanism of ABI3 in THP-1-derived macrophages and mouse atherosclerotic lesions.

RESULTS

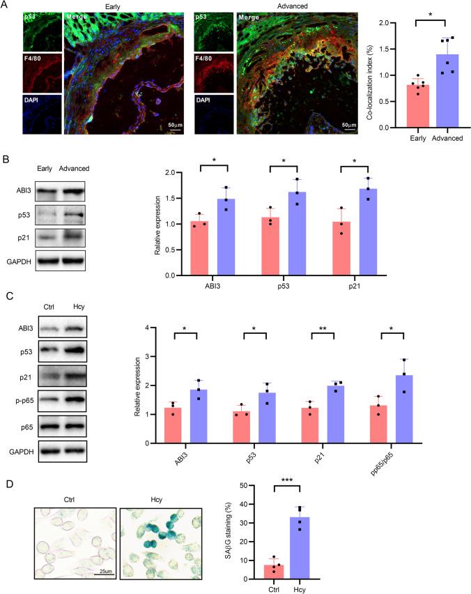
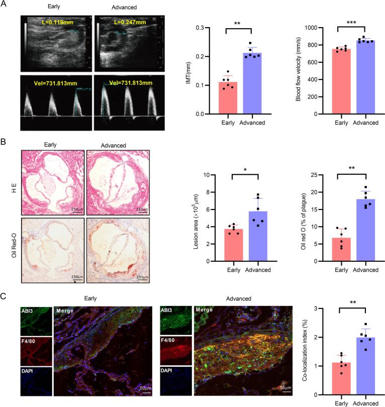
A total of 15 DE-SRGs were identified in macrophage-rich plaques, with five hub DE-SRGs (ABI3, CAV1, NINJ1, Nox4 and YAP1) were further screened using three machine learning algorithms. Subsequently, a nomogram predictive model confirmed the high validity of the five hub DE-SRGs for evaluating atherosclerotic plaque progression. Further, the ABI3 expression was upregulated in macrophages of advanced plaques and senescent THP-1-derived macrophages, which was consistent with the bioinformatics analysis. ABI3 knockdown abolished macrophage senescence, and the NF-κB signaling pathway contributed to ABI3-mediated macrophage senescence.

CONCLUSION

We identified five cellular senescence-associated genes for atherogenesis progression and unveiled that ABI3 might promote macrophage senescence via activation of the NF-κB pathway in atherogenesis progression, which proposes new preventive and therapeutic strategies of senolytic agents for atherosclerosis.

摘要

背景

动脉粥样硬化(atherosclerosis)以动脉脂质异常沉积为特征,是一种与年龄相关的炎症性疾病,会导致发病率和死亡率升高。衰老的泡沫巨噬细胞被认为在动脉粥样硬化的所有阶段都是有害的,但其潜在机制在很大程度上尚不清楚。在这项研究中,我们旨在探索巨噬细胞衰老相关基因在动脉粥样硬化斑块进展中的诊断作用。

方法

从基因表达综合数据库(Gene Expression Omnibus,GEO)中检索动脉粥样硬化相关数据集,并从细胞衰老数据库(CellAge database)中获取与细胞衰老相关的基因。使用 R 包 Limma 筛选出差异表达的衰老相关基因(differentially expressed senescence-related genes,DE-SRGs),然后应用三种机器学习算法确定枢纽 DE-SRGs。接下来,我们建立了一个列线图模型来进一步确认枢纽 DE-SRGs 的临床意义。最后,通过 Sc-RNA seq 分析验证枢纽 SRG ABI3 的表达,并探讨 ABI3 在 THP-1 衍生巨噬细胞和小鼠动脉粥样硬化病变中的潜在机制。

结果

在富含巨噬细胞的斑块中鉴定出 15 个 DE-SRGs,其中使用三种机器学习算法进一步筛选出 5 个枢纽 DE-SRGs(ABI3、CAV1、NINJ1、Nox4 和 YAP1)。随后,列线图预测模型证实了这 5 个枢纽 DE-SRGs 对评估动脉粥样硬化斑块进展具有较高的有效性。此外,ABI3 在晚期斑块的巨噬细胞和衰老的 THP-1 衍生巨噬细胞中表达上调,与生物信息学分析一致。ABI3 敲低可消除巨噬细胞衰老,NF-κB 信号通路参与了 ABI3 介导的巨噬细胞衰老。

结论

我们鉴定了五个与动脉粥样硬化发生进展相关的细胞衰老相关基因,并揭示了 ABI3 可能通过激活 NF-κB 通路促进动脉粥样硬化发生进展中的巨噬细胞衰老,这为动脉粥样硬化的治疗提供了新的策略。

https://cdn.ncbi.nlm.nih.gov/pmc/blobs/98b9/10776483/2b613ea97028/11_2023_1817_Fig1_HTML.jpg

文献AI研究员

20分钟写一篇综述,助力文献阅读效率提升50倍。

立即体验

用中文搜PubMed

大模型驱动的PubMed中文搜索引擎

马上搜索

文档翻译

学术文献翻译模型,支持多种主流文档格式。

立即体验