Suppr超能文献

由人类抗原R(HuR)介导的环状RNA CDR1as通过miR-299-3p/TGIF1轴促进胃癌生长。

Circular RNA CDR1as Mediated by Human Antigen R (HuR) Promotes Gastric Cancer Growth via miR-299-3p/TGIF1 Axis.

作者信息

Li Rong, Xu Xuejing, Gao Shuo, Wang Junyi, Hou Jie, Xie Zhenfan, Luo Lan, Shen Han, Xu Wenrong, Jiang Jiajia

机构信息

Department of Laboratory Medicine, Nanjing Drum Tower Hospital, The Affiliated Hospital of Nanjing University Medical School, Nanjing University, 321 Zhongshan Road, Nanjing 210008, China.

Jiangsu Key Laboratory of Medical Science and Laboratory Medicine, School of Medicine, Jiangsu University, 301 Xuefu Road, Zhenjiang 212013, China.

出版信息

Cancers (Basel). 2023 Nov 23;15(23):5556. doi: 10.3390/cancers15235556.

Abstract

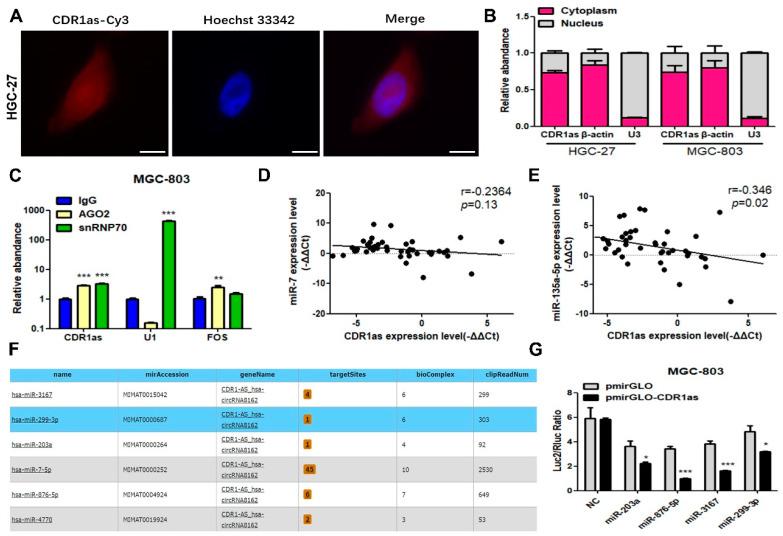
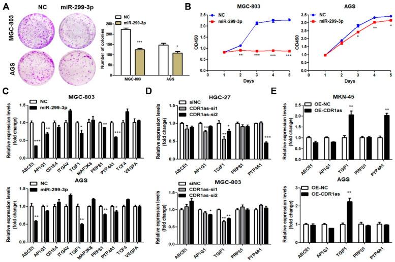
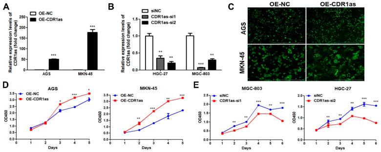
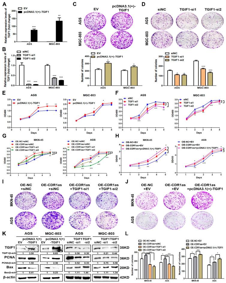
Gastric cancer (GC) remains a common malignancy worldwide with a limited understanding of the disease mechanisms. A novel circular RNA CDR1as has been recently reported to be a crucial regulator of human cancer. However, its biological role and mechanism in the GC growth are still far from clear. Small interfering RNAs (siRNAs), lentivirus or plasmid vectors were applied for gene manipulation. The CDR1as effects on the GC growth were evaluated in CCK8 and colony formation assays, a flow cytometry analysis and mouse xenograft tumor models. A bioinformatics analysis combined with RNA immunoprecipitation (RIP), RNA pull-down assays, dual-luciferase reporter gene assays, Western blot, reverse transcription-quantitative polymerase chain reaction (RT-qPCR) and functional rescue experiments were used to identify the CDR1as target miRNA, the downstream target gene and its interaction with human antigen R (HuR). The CDR1as overexpression promoted the GC growth in vitro and in vivo and reduced the apoptotic rate of GC cells. Its knockdown inhibited the GC cell proliferation and viability and increased the cell apoptotic rate. Proliferation-related proteins PCNA and Cyclin D1 and apoptosis-related proteins Bax, Bcl-2, Caspase-3 and Caspase-9 were regulated. Mechanically, the cytoplasmic CDR1as acted as a miR-299-3p sponge to relieve its suppressive effects on the GC cell growth. Oncogenic TGIF1 was a miR-299-3p downstream target gene that mediated the promotive effects of CDR1as and regulated the PCNA and Bax levels. HuR interacted with CDR1as via the RRM2 domain and positively regulated the CDR1as level and its oncogenic role as well as downstream target TGIF1. CDR1as promotes the GC growth through the HuR/CDR1as/miR-299-3p/TGIF1 axis and could be used as a new therapeutic target for GC.

摘要

胃癌(GC)仍是全球常见的恶性肿瘤,人们对其发病机制的了解有限。最近有报道称,一种新型环状RNA CDR1as是人类癌症的关键调节因子。然而,其在胃癌生长中的生物学作用和机制仍不清楚。小干扰RNA(siRNAs)、慢病毒或质粒载体用于基因操作。通过CCK8和集落形成试验、流式细胞术分析和小鼠异种移植肿瘤模型评估CDR1as对胃癌生长的影响。采用生物信息学分析结合RNA免疫沉淀(RIP)、RNA下拉试验、双荧光素酶报告基因试验、蛋白质免疫印迹法、逆转录定量聚合酶链反应(RT-qPCR)和功能挽救实验,鉴定CDR1as的靶标miRNA、下游靶基因及其与人抗原R(HuR)的相互作用。CDR1as的过表达促进了胃癌在体外和体内的生长,并降低了胃癌细胞的凋亡率。其敲低抑制了胃癌细胞的增殖和活力,并增加了细胞凋亡率。增殖相关蛋白PCNA和细胞周期蛋白D1以及凋亡相关蛋白Bax、Bcl-2、半胱天冬酶-3和半胱天冬酶-9受到调控。从机制上讲,细胞质中的CDR1as作为miR-299-3p的海绵,减轻其对胃癌细胞生长的抑制作用。致癌基因TGIF1是miR-299-3p的下游靶基因,介导CDR1as的促进作用,并调节PCNA和Bax水平。HuR通过RRM2结构域与CDR1as相互作用,正向调节CDR1as水平及其致癌作用以及下游靶标TGIF1。CDR1as通过HuR/CDR1as/miR-299-3p/TGIF1轴促进胃癌生长,可作为胃癌的新治疗靶点。

https://cdn.ncbi.nlm.nih.gov/pmc/blobs/16bd/10705315/6125a6305867/cancers-15-05556-g001.jpg

文献AI研究员

20分钟写一篇综述,助力文献阅读效率提升50倍。

立即体验

用中文搜PubMed

大模型驱动的PubMed中文搜索引擎

马上搜索

文档翻译

学术文献翻译模型,支持多种主流文档格式。

立即体验