Suppr超能文献

一种有前景的抗生素候选物,brevinin-1类似物5R,用于对抗耐药细菌,并对其膜靶向机制有深入了解。

A promising antibiotic candidate, brevinin-1 analogue 5R, against drug-resistant bacteria, with insights into its membrane-targeting mechanism.

作者信息

Zou Wanchen, Sun Ruize, Yao Aifang, Zhou Mei, Chen Xiaoling, Ma Chengbang, Wang Tao, Jiang Yangyang, Chen Tianbao, Shaw Chris, Wang Lei

机构信息

School of Pharmacy, Queen's University Belfast, 97 Lisburn Road, Belfast BT9 7BL, UK.

出版信息

Comput Struct Biotechnol J. 2023 Nov 19;21:5719-5737. doi: 10.1016/j.csbj.2023.11.031. eCollection 2023.

Abstract

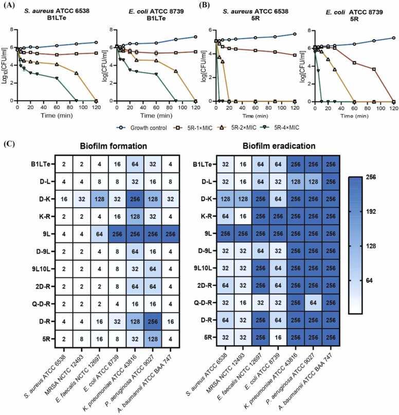
In recent decades, antimicrobial peptides (AMPs) have held great promise as novel antibiotic agents. However, they have generally been excluded from clinical use due to certain limitations, such as poor biocompatibility and sensitivity to environmental conditions. In this study, we report a novel brevinin-1 type antimicrobial peptide B1LTe, derived from the skin secretion of . Although the novel peptide B1LTe exhibited remarkable antimicrobial effects, its narrow therapeutic index (TI) can result in adverse drug reactions. Thus, the rational design by systematically scanning and replacing the inherent hydrophobic and cationic residues (Leucine and Lysine) with their D-enantiomeric counterparts was conducted to enhance the application potential of B1LTe. Simultaneously, we also applied lysine-to-arginine substitution within the modification. Among the derivates, 5 R demonstrated the highest selectivity and effectiveness against Methicillin-resistant (MRSA), clinic-isolated () strain, ranging from their planktonic to biofilm cells, both in vitro and in vivo. Furthermore, the remarkable adaptation of 5 R in saline and 20% serum indicates its potential for clinical application. We employed the in silico approach, which revealed the mechanism of interaction between 5 R and bacterial membranes. In addition, further mechanistic studies of 5 R elucidated the association between the collapsed proton motive force (PMF) and membrane perturbation as peptides aggregate on the bacterial membrane. Overall, our study suggests the D-enantiomeric 5 R can be a promising antibiotic agent against MDR bacteria in further clinical development and highlights the significance of cellular PMF as a potential target for the research of peptides' mode of action.

摘要

近几十年来,抗菌肽(AMPs)作为新型抗生素药物具有巨大潜力。然而,由于某些局限性,如生物相容性差和对环境条件敏感,它们通常被排除在临床应用之外。在本研究中,我们报道了一种新型的brevinin-1型抗菌肽B1LTe,它源自[某种生物]的皮肤分泌物。尽管新型肽B1LTe表现出显著的抗菌效果,但其狭窄的治疗指数(TI)可能导致药物不良反应。因此,通过系统扫描并用其D-对映体对应物取代固有疏水和阳离子残基(亮氨酸和赖氨酸)进行合理设计,以提高B1LTe的应用潜力。同时,我们在修饰过程中还应用了赖氨酸到精氨酸的取代。在这些衍生物中,5R对耐甲氧西林金黄色葡萄球菌(MRSA)、临床分离的[某种细菌]菌株表现出最高的选择性和有效性,无论是在体外还是体内,从浮游细胞到生物膜细胞均如此。此外,5R在生理盐水和20%血清中的显著适应性表明其具有临床应用潜力。我们采用计算机模拟方法揭示了5R与细菌膜之间的相互作用机制。此外,对5R的进一步机制研究阐明了质子动力势(PMF)崩溃与肽在细菌膜上聚集时膜扰动之间的关联。总体而言,我们的研究表明D-对映体5R在进一步的临床开发中可能是一种有前途的抗多重耐药菌抗生素,并突出了细胞PMF作为肽作用模式研究潜在靶点的重要性。

https://cdn.ncbi.nlm.nih.gov/pmc/blobs/5c20/10709032/6a2cfccc2fda/ga1.jpg

文献AI研究员

20分钟写一篇综述,助力文献阅读效率提升50倍。

立即体验

用中文搜PubMed

大模型驱动的PubMed中文搜索引擎

马上搜索

文档翻译

学术文献翻译模型,支持多种主流文档格式。

立即体验