Suppr超能文献

肾透明细胞癌新型转移和复发相关特征的定义与验证:一项多队列研究

Definition and verification of novel metastasis and recurrence related signatures of ccRCC: A multicohort study.

作者信息

Jiang Aimin, Pang Qingyang, Gan Xinxin, Wang Anbang, Wu Zhenjie, Liu Bing, Luo Peng, Qu Le, Wang Linhui

机构信息

Department of Urology, Changhai Hospital Naval Medical University (Second Military Medical University) Shanghai China.

Department of Urology, Changzheng Hospital Naval Medical University (Second Military Medical University) Shanghai China.

出版信息

Cancer Innov. 2022 Aug 30;1(2):146-167. doi: 10.1002/cai2.25. eCollection 2022 Aug.

Abstract

BACKGROUND

Cancer metastasis and recurrence remain major challenges in renal carcinoma patient management. There are limited biomarkers to predict the metastatic probability of renal cancer, especially in the early-stage subgroup. Here, our study applied robust machine-learning algorithms to identify metastatic and recurrence-related signatures across multiple renal cancer cohorts, which reached high accuracy in both training and testing cohorts.

METHODS

Clear cell renal cell carcinoma (ccRCC) patients with primary or metastatic site sequencing information from eight cohorts, including one out-house cohort, were enrolled in this study. Three robust machine-learning algorithms were applied to identify metastatic signatures. Then, two distinct metastatic-related subtypes were identified and verified; matrix remodeling associated 5 (MXRA5), as a promising diagnostic and therapeutic target, was investigated in vivo and in vitro.

RESULTS

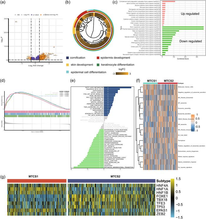
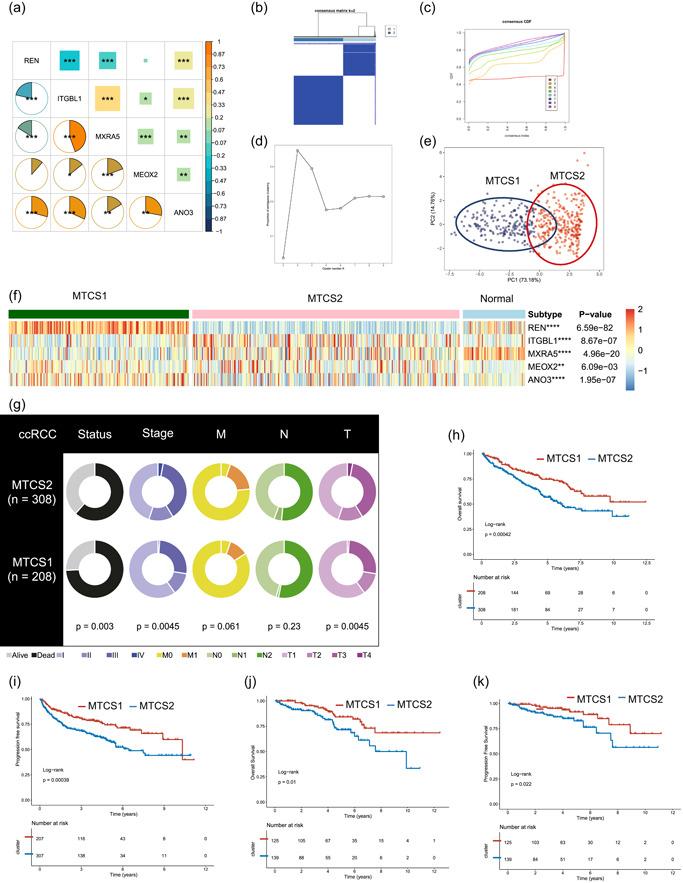
We identified five stable metastasis-related signatures (renin, integrin subunit beta-like 1, MXRA5, mesenchyme homeobox 2, and anoctamin 3) from multicenter cohorts. Additionally, we verified the specificity and sensibility of these signatures in external and out-house cohorts, which displayed a satisfactory consistency. According to these metastatic signatures, patients were grouped into two distinct and heterogeneous ccRCC subtypes named metastatic cancer subtype 1 (MTCS1) and type 2 (MTCS2). MTCS2 exhibited poorer clinical outcomes and metastatic tendencies than MTCS1. In addition, MTCS2 showed higher immune cell infiltration and immune signature expression but a lower response rate to immune blockade therapy than MTCS1. The MTCS2 subgroup was more sensitive to saracatinib, sunitinib, and several molecular targeted drugs. In addition, MTCS2 displayed a higher genome mutation burden and instability. Furthermore, we constructed a prognosis model based on subtype biomarkers, which performed well in training and validation cohorts. Finally, MXRA5, as a promising biomarker, significantly suppressed malignant ability, including the cell migration and proliferation of ccRCC cell lines in vitro and in vivo.

CONCLUSIONS

This study identified five robust metastatic signatures and proposed two metastatic probability clusters with stratified prognoses, multiomics landscapes, and treatment options. The current work not only provided new insight into the heterogeneity of renal cancer but also shed light on optimizing decision-making in immunotherapy and chemotherapy.

摘要

背景

癌症转移和复发仍然是肾癌患者管理中的主要挑战。预测肾癌转移概率的生物标志物有限,尤其是在早期亚组中。在此,我们的研究应用强大的机器学习算法来识别多个肾癌队列中与转移和复发相关的特征,在训练和测试队列中均达到了高精度。

方法

本研究纳入了来自八个队列(包括一个外部队列)的具有原发或转移部位测序信息的透明细胞肾细胞癌(ccRCC)患者。应用三种强大的机器学习算法来识别转移特征。然后,识别并验证了两种不同的与转移相关的亚型;对基质重塑相关蛋白5(MXRA5)作为一种有前景的诊断和治疗靶点进行了体内和体外研究。

结果

我们从多中心队列中识别出五个稳定的与转移相关的特征(肾素、整合素亚基β样1、MXRA5、间充质同源盒2和 anoctamin 3)。此外,我们在外部和外部队列中验证了这些特征的特异性和敏感性,显示出令人满意的一致性。根据这些转移特征,患者被分为两种不同且异质的ccRCC亚型,即转移癌亚型1(MTCS1)和亚型2(MTCS2)。MTCS2的临床结局和转移倾向比MTCS1差。此外,MTCS2显示出更高的免疫细胞浸润和免疫特征表达,但对免疫检查点治疗的反应率低于MTCS1。MTCS2亚组对萨拉替尼、舒尼替尼和几种分子靶向药物更敏感。此外,MTCS2表现出更高的基因组突变负担和不稳定性。此外,我们基于亚型生物标志物构建了一个预后模型,该模型在训练和验证队列中表现良好。最后,MXRA5作为一种有前景的生物标志物,在体内和体外均显著抑制了ccRCC细胞系的恶性能力,包括细胞迁移和增殖。

结论

本研究识别出五个强大的转移特征,并提出了两个具有分层预后、多组学特征和治疗选择的转移概率集群。当前的工作不仅为肾癌的异质性提供了新的见解,也为优化免疫治疗和化疗的决策提供了思路。

https://cdn.ncbi.nlm.nih.gov/pmc/blobs/e2db/10686128/c01504d5e404/CAI2-1-146-g004.jpg

文献AI研究员

20分钟写一篇综述,助力文献阅读效率提升50倍。

立即体验

用中文搜PubMed

大模型驱动的PubMed中文搜索引擎

马上搜索

文档翻译

学术文献翻译模型,支持多种主流文档格式。

立即体验