Suppr超能文献

基于整合宏基因组学和代谢组学分析的肠道微生物群在术后认知功能障碍中的作用。

The involvement of the gut microbiota in postoperative cognitive dysfunction based on integrated metagenomic and metabolomics analysis.

机构信息

Department of Anesthesiology and Pain Medicine, The Affiliated Hospital of Jiaxing University , Jiaxing, Zhejiang, China.

College of Life Science and Medicine, Zhejiang Sci-Tech University , Hangzhou, Zhejiang, China.

出版信息

Microbiol Spectr. 2023 Dec 12;11(6):e0310423. doi: 10.1128/spectrum.03104-23. Epub 2023 Nov 21.

Abstract

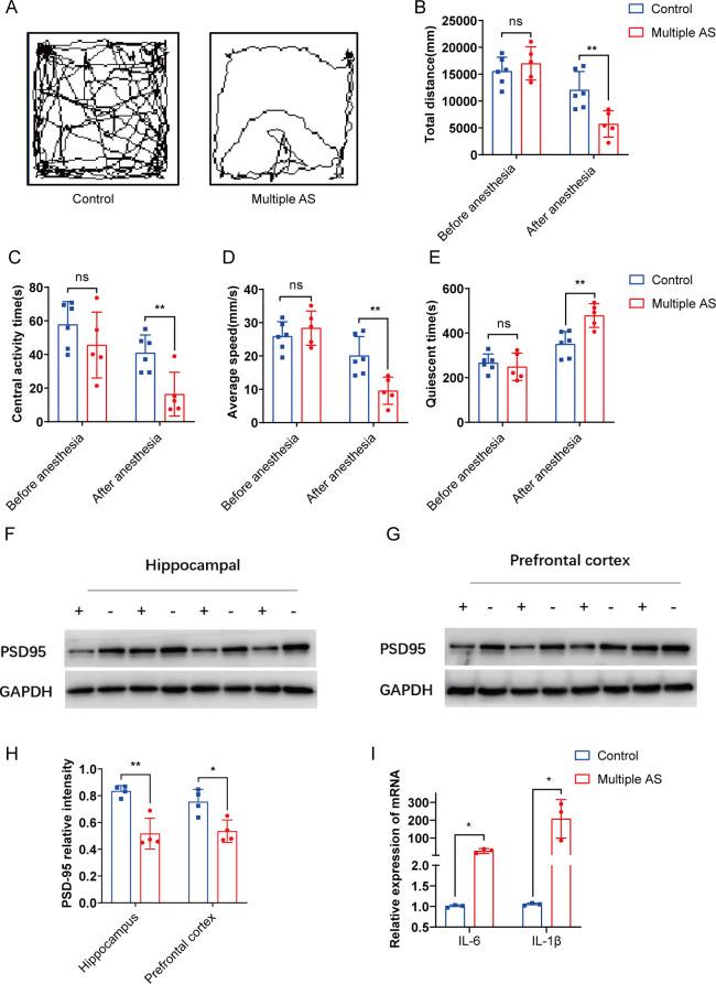
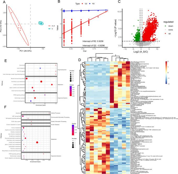
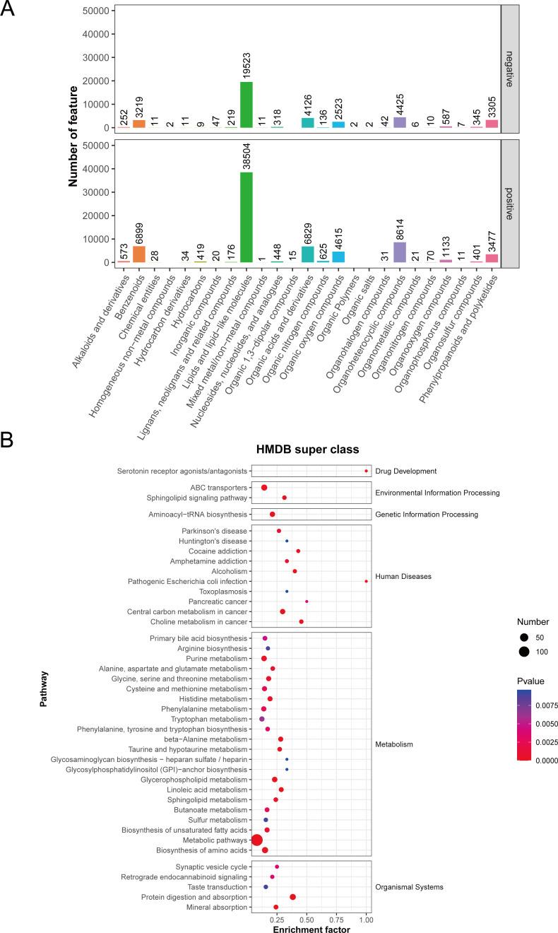
As the population ages and medical technology advances, anesthesia procedures for elderly patients are becoming more common, leading to an increased prevalence of postoperative cognitive dysfunction. However, the etiology and correlation between the gut microbiota and cognitive dysfunction are poorly understood, and research in this area is limited. In this study, mice with postoperative cognitive dysfunction were found to have reduced levels of fatty acid production and anti-inflammatory flora in the gut, and was associated with increased depression, leading to cognitive dysfunction and depression. Furthermore, more specific microbial species were identified in the disease model, suggesting that modulation of host metabolism through gut microbes may be a potential avenue for preventing postoperative cognitive dysfunction.

摘要

随着人口老龄化和医疗技术的进步,老年患者的麻醉程序变得越来越常见,导致术后认知功能障碍的患病率增加。然而,肠道微生物群与认知功能障碍之间的病因和相关性尚不清楚,该领域的研究受到限制。在这项研究中,研究人员发现术后认知功能障碍的小鼠肠道中脂肪酸生成和抗炎菌群减少,而 与抑郁增加有关,导致认知功能障碍和抑郁。此外,在疾病模型中还鉴定出了更具体的微生物种类,这表明通过肠道微生物调节宿主代谢可能是预防术后认知功能障碍的一种潜在途径。

https://cdn.ncbi.nlm.nih.gov/pmc/blobs/1058/10714990/e7828c682d39/spectrum.03104-23.f001.jpg

文献AI研究员

20分钟写一篇综述,助力文献阅读效率提升50倍。

立即体验

用中文搜PubMed

大模型驱动的PubMed中文搜索引擎

马上搜索

文档翻译

学术文献翻译模型,支持多种主流文档格式。

立即体验