Suppr超能文献

麻醉和手术诱发老年雄性小鼠认知功能障碍:肠道微生物群的作用。

Anesthesia and surgery induce cognitive dysfunction in elderly male mice: the role of gut microbiota.

作者信息

Zhan Gaofeng, Hua Dongyu, Huang Niannian, Wang Yue, Li Shan, Zhou Zhiqiang, Yang Ning, Jiang Riyue, Zhu Bin, Yang Ling, Yu Fan, Xu Hui, Yang Chun, Luo Ailin

机构信息

Department of Anesthesiology, Tongji Hospital, Tongji Medical College, Huazhong University of Science and Technology, Wuhan, China.

Department of Internal Medicine, The Third Affiliated Hospital of Soochow University, Jiangsu, China.

出版信息

Aging (Albany NY). 2019 Mar 23;11(6):1778-1790. doi: 10.18632/aging.101871.

Abstract

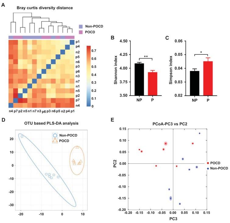
It is well known that the incidence of postoperative cognitive dysfunction (POCD) is high in elderly patients. The pathogenesis and therapeutic mechanisms of POCD, however, have not yet been completely elucidated. The effects of gut microbiota, particularly in terms of regulating brain function, have gradually attracted increasing attention. In this study, we investigated the potential role of gut microbiota in POCD in aged male mice and attempted to determine whether alterations in gut microbiota would be helpful in the diagnosis of POCD. POCD and non-POCD mice were classified by hierarchical cluster analysis of behavioral results. Additionally, α- and β-diversity of gut microbiota showed a differential profile between the groups. In total, 24 gut bacteria were significantly altered in POCD mice compared with those in non-POCD mice, in which 13 gut bacteria were significantly correlated with escape latency in the Morris water maze test (MWMT). Remarkably, receiver operating characteristic curves revealed that the family and genus are potentially important bacteria for the diagnosis of POCD. These findings indicate that alterations in the composition of gut microbiota are probably involved in the pathogenesis of POCD in aged mice. Novel therapeutic strategies regulating specific gut bacteria may be helpful for the prevention and treatment of POCD.

摘要

众所周知,老年患者术后认知功能障碍(POCD)的发生率很高。然而,POCD的发病机制和治疗机制尚未完全阐明。肠道微生物群的作用,特别是在调节脑功能方面,已逐渐引起越来越多的关注。在本研究中,我们调查了肠道微生物群在老年雄性小鼠POCD中的潜在作用,并试图确定肠道微生物群的改变是否有助于POCD的诊断。通过对行为结果的层次聚类分析对POCD和非POCD小鼠进行分类。此外,肠道微生物群的α-和β-多样性在两组之间呈现出不同的特征。与非POCD小鼠相比,POCD小鼠中共有24种肠道细菌发生了显著变化,其中13种肠道细菌与莫里斯水迷宫试验(MWMT)中的逃避潜伏期显著相关。值得注意的是,受试者工作特征曲线显示,[此处原文可能有缺失信息]科和[此处原文可能有缺失信息]属可能是诊断POCD的重要细菌。这些发现表明,肠道微生物群组成的改变可能参与了老年小鼠POCD的发病机制。调节特定肠道细菌的新型治疗策略可能有助于POCD的预防和治疗。

https://cdn.ncbi.nlm.nih.gov/pmc/blobs/080d/6461176/ca489b2f760a/aging-11-101871-g001.jpg

文献AI研究员

20分钟写一篇综述,助力文献阅读效率提升50倍。

立即体验

用中文搜PubMed

大模型驱动的PubMed中文搜索引擎

马上搜索

文档翻译

学术文献翻译模型,支持多种主流文档格式。

立即体验