Suppr超能文献

关于在早期SARS-CoV-2感染中干扰素非依赖性诱导干扰素刺激基因塑造肺部反应的见解。

Insights on interferon-independent induction of interferon-stimulated genes shaping the lung's response in early SARS-CoV-2 infection.

作者信息

Cho Sung-Dong, Shin Haeun, Kim Sujin, Kim Hyun Jik

机构信息

Graduate School of Medical Science and Engineering, Korea Advanced Institute of Science and Technology, Daejeon, South Korea.

Department of Otorhinolaryngology, Seoul National University College of Medicine, Seoul, South Korea.

出版信息

Heliyon. 2023 Nov 28;9(12):e22997. doi: 10.1016/j.heliyon.2023.e22997. eCollection 2023 Dec.

Abstract

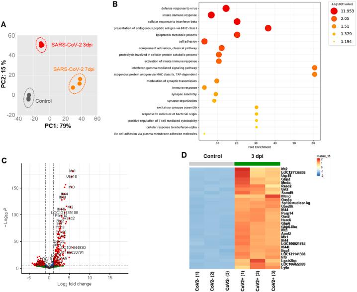
While mRNA vaccine efficacy against the 2019 coronavirus disease (COVID-19) outbreak remains high, research on antiviral innate immune responses in the early stages of infection is essential to develop strategies to prevent the dissemination of SARS-CoV-2. In this study, we investigated the induction of both interferon (IFN)-stimulated genes (ISGs) and IFN-independently upregulated ISGs following SARS-CoV-2 infection in Syrian golden hamsters. The viral titers were highest at 3 days post-infection (dpi). Over time, the viral titer gradually decreased while ISGs such as , , , , and were markedly induced in the lung. The transcription of ISGs significantly increased from 2 dpi, and SARS-CoV-2-induced ISGs were maintained in the hamster lung until 7 dpi. The transcription of and was minimally elevated, while was significantly induced in the lung at 5 days after SARS-CoV-2 infection. RNA sequencing results also showed that at 3 dpi, SARS-CoV-2 initiated the activation of ISGs, with lesser increases of and transcription. In addition, and , which encode factors for virus sensing, , and and 9 mRNA levels were also induced at the initial stage of infection. Our data demonstrate that ISGs might be upregulated in the lung in response to SARS-CoV-2 during the early stages of infection, and the rapid induction of ISGs was not associated with the activation of IFNs. Elucidation of IFN-independent induction of ISGs could further our understanding of alternative defense mechanisms employed by the lungs against SARS-CoV-2 and provide more effective antiviral strategies for patients with severe COVID-19.

摘要

虽然mRNA疫苗对2019冠状病毒病(COVID-19)疫情的有效性仍然很高,但研究感染早期的抗病毒先天免疫反应对于制定预防严重急性呼吸综合征冠状病毒2(SARS-CoV-2)传播的策略至关重要。在本研究中,我们调查了叙利亚金黄地鼠感染SARS-CoV-2后干扰素(IFN)刺激基因(ISG)和IFN非依赖性上调的ISG的诱导情况。病毒滴度在感染后3天(dpi)最高。随着时间的推移,病毒滴度逐渐下降,而诸如 、 、 、 和 等ISG在肺中被显著诱导。ISG的转录从2 dpi开始显著增加,SARS-CoV-2诱导的ISG在仓鼠肺中持续到7 dpi。 和 的转录略有升高,而 在SARS-CoV-2感染后5天在肺中被显著诱导。RNA测序结果还显示,在3 dpi时,SARS-CoV-2启动了ISG的激活, 和 转录的增加较少。此外,编码病毒传感因子的 、 以及 和9的mRNA水平在感染初期也被诱导。我们的数据表明,在感染早期,肺中ISG可能因SARS-CoV-2而上调,ISG的快速诱导与IFN的激活无关。阐明ISG的IFN非依赖性诱导可能会加深我们对肺针对SARS-CoV-2采用的替代防御机制的理解,并为重症COVID-19患者提供更有效的抗病毒策略。

https://cdn.ncbi.nlm.nih.gov/pmc/blobs/e037/10731229/417518e702f0/gr1.jpg

文献AI研究员

20分钟写一篇综述,助力文献阅读效率提升50倍。

立即体验

用中文搜PubMed

大模型驱动的PubMed中文搜索引擎

马上搜索

文档翻译

学术文献翻译模型,支持多种主流文档格式。

立即体验