Suppr超能文献

维生素D受体激活通过调节糖尿病肾病中Nrf2/HO-1信号通路减轻肾小管上皮细胞铁死亡

VDR Activation Attenuates Renal Tubular Epithelial Cell Ferroptosis by Regulating Nrf2/HO-1 Signaling Pathway in Diabetic Nephropathy.

作者信息

Wang Hui, Yu Xiaoyue, Liu Dongwei, Qiao Yingjin, Huo Jinling, Pan Shaokang, Zhou Lijuan, Wang Rui, Feng Qi, Liu Zhangsuo

机构信息

Research Institute of Nephrology, Zhengzhou University, The First Affiliated Hospital of Zhengzhou University, Zhengzhou, 450052, P. R. China.

Traditional Chinese Medicine Integrated Department of Nephrology, The First Affiliated Hospital of Zhengzhou University, Zhengzhou, 450052, P. R. China.

出版信息

Adv Sci (Weinh). 2024 Mar;11(10):e2305563. doi: 10.1002/advs.202305563. Epub 2023 Dec 25.

Abstract

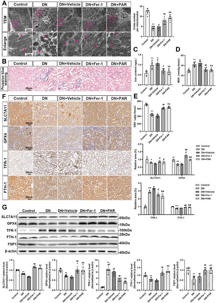
Diabetic nephropathy (DN) is a serious microvascular complication of diabetes. Ferroptosis, a new form of cell death, plays a crucial role in the pathogenesis of DN. Renal tubular injury triggered by ferroptosis might be essential in this process. Numerous studies demonstrate that the vitamin D receptor (VDR) exerts beneficial effects by suppressing ferroptosis. However, the underlying mechanism has not been fully elucidated. Thus, they verified the nephroprotective effect of VDR activation and explored the mechanism by which VDR activation suppressed ferroptosis in db/db mice and high glucose-cultured proximal tubular epithelial cells (PTECs). Paricalcitol (PAR) is a VDR agonist that can mitigate kidney injury and prevent renal dysfunction. PAR treatment could inhibit ferroptosis of PTECs through decreasing iron content, increasing glutathione (GSH) levels, reducing malondialdehyde (MDA) generation, decreasing the expression of positive ferroptosis mediator transferrin receptor 1 (TFR-1), and enhancing the expression of negative ferroptosis mediators including ferritin heavy chain (FTH-1), glutathione peroxidase 4 (GPX4), and cystine/glutamate antiporter solute carrier family 7 member 11 (SLC7A11). Mechanistically, VDR activation upregulated the NFE2-related factor 2/heme oxygenase-1 (Nrf2/HO-1) signaling pathway to suppress ferroptosis in PTECs. These findings suggested that VDR activation inhibited ferroptosis of PTECs in DN via modulating the Nrf2/HO-1 signaling pathway.

摘要

糖尿病肾病(DN)是糖尿病一种严重的微血管并发症。铁死亡作为一种新的细胞死亡形式,在DN的发病机制中起关键作用。铁死亡引发的肾小管损伤在这一过程中可能至关重要。大量研究表明维生素D受体(VDR)通过抑制铁死亡发挥有益作用。然而,其潜在机制尚未完全阐明。因此,他们验证了VDR激活的肾保护作用,并探讨了VDR激活在db/db小鼠和高糖培养的近端肾小管上皮细胞(PTECs)中抑制铁死亡的机制。帕立骨化醇(PAR)是一种VDR激动剂,可减轻肾脏损伤并预防肾功能障碍。PAR治疗可通过降低铁含量、提高谷胱甘肽(GSH)水平、减少丙二醛(MDA)生成、降低铁死亡正向介质转铁蛋白受体1(TFR-1)的表达以及增强包括铁蛋白重链(FTH-1)、谷胱甘肽过氧化物酶4(GPX4)和胱氨酸/谷氨酸反向转运体溶质载体家族7成员11(SLC7A11)在内的铁死亡负向介质的表达来抑制PTECs的铁死亡。机制上,VDR激活上调核因子E2相关因子2/血红素加氧酶-1(Nrf2/HO-1)信号通路以抑制PTECs中的铁死亡。这些发现提示VDR激活通过调节Nrf2/HO-1信号通路抑制DN中PTECs的铁死亡。

https://cdn.ncbi.nlm.nih.gov/pmc/blobs/8a40/10933633/b9eb7741462c/ADVS-11-2305563-g008.jpg

文献AI研究员

20分钟写一篇综述,助力文献阅读效率提升50倍。

立即体验

用中文搜PubMed

大模型驱动的PubMed中文搜索引擎

马上搜索

文档翻译

学术文献翻译模型,支持多种主流文档格式。

立即体验