Suppr超能文献

工程化外泌体以特异性靶向脑细胞的线粒体

Engineering Exosomes to Specifically Target the Mitochondria of Brain Cells.

作者信息

Yan Xin, Chen Xinqian, Shan Zhiying, Bi Lanrong

机构信息

Department of Chemistry, Michigan Technological University, Houghton, Michigan 49931, United States.

Health Research Institute, Michigan Technological University, Houghton, Michigan 49931, United States.

出版信息

ACS Omega. 2023 Dec 11;8(51):48984-48993. doi: 10.1021/acsomega.3c06617. eCollection 2023 Dec 26.

Abstract

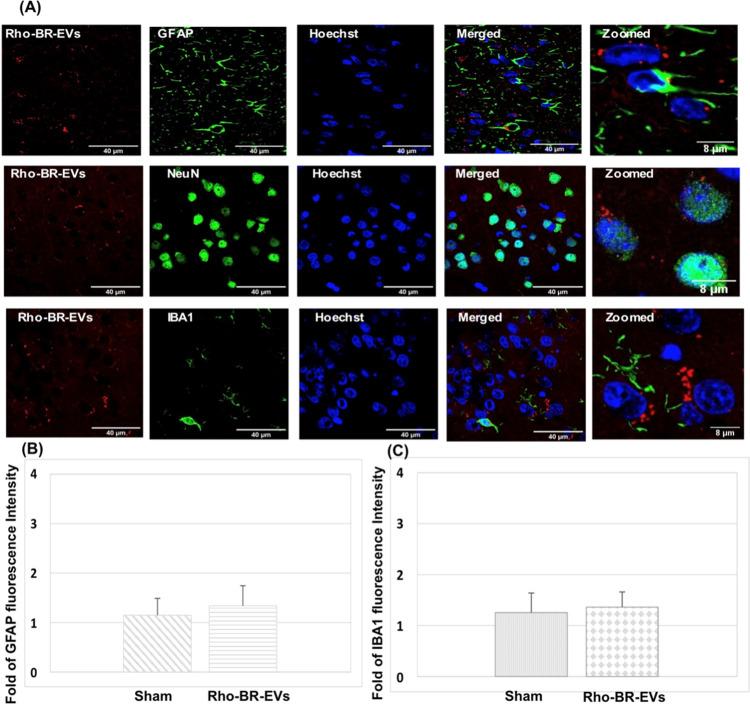
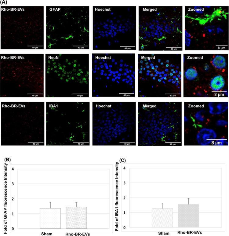
Mitochondrial dysfunction is associated with various health conditions, including cardiovascular and neurodegenerative diseases. Mitochondrial-targeting therapy aims to restore or enhance mitochondrial function to treat or alleviate these conditions. Exosomes, small vesicles that cells secrete, containing a variety of biomolecules, are critical in cell-to-cell communication and have been studied as potential therapeutic agents. Exosome-based therapy has the potential to treat both cardiovascular and neurodegenerative diseases. Combining these two approaches involves using exosomes as carriers to transport mitochondrial-targeting agents to dysfunctional or damaged mitochondria within target cells. This article presents a new technique for engineering brain-derived exosomes that target mitochondria and has demonstrated promise in initial tests with primary neuron cells and healthy rats. This promising development represents a significant step forward in treating these debilitating conditions.

摘要

线粒体功能障碍与多种健康状况相关,包括心血管疾病和神经退行性疾病。线粒体靶向治疗旨在恢复或增强线粒体功能,以治疗或缓解这些病症。外泌体是细胞分泌的小囊泡,含有多种生物分子,在细胞间通讯中起关键作用,并已作为潜在的治疗剂进行研究。基于外泌体的疗法有治疗心血管疾病和神经退行性疾病的潜力。将这两种方法结合起来,就是利用外泌体作为载体,将线粒体靶向剂运输到靶细胞内功能失调或受损的线粒体中。本文介绍了一种工程化靶向线粒体的脑源性外泌体的新技术,并已在原代神经元细胞和健康大鼠的初步测试中显示出前景。这一有前景的进展代表了在治疗这些使人衰弱的病症方面向前迈出的重要一步。

https://cdn.ncbi.nlm.nih.gov/pmc/blobs/d202/10753542/d5a6510739e8/ao3c06617_0001.jpg

文献AI研究员

20分钟写一篇综述,助力文献阅读效率提升50倍。

立即体验

用中文搜PubMed

大模型驱动的PubMed中文搜索引擎

马上搜索

文档翻译

学术文献翻译模型,支持多种主流文档格式。

立即体验