Suppr超能文献

5-HT1A 和 5-HT1B 受体介导的血清素能传递减少改变了猴子对成本和奖励的敏感性。

Reduced serotonergic transmission alters sensitivity to cost and reward via 5-HT1A and 5-HT1B receptors in monkeys.

机构信息

Department of Functional Brain Imaging, National Institutes for Quantum Science and Technology, Chiba, Japan.

Research Center for Medical and Health Data Science, The Institute of Statistical Mathematics, Tokyo, Japan.

出版信息

PLoS Biol. 2024 Jan 1;22(1):e3002445. doi: 10.1371/journal.pbio.3002445. eCollection 2024 Jan.

Abstract

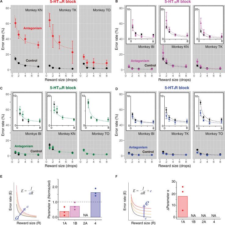
Serotonin (5-HT) deficiency is a core biological pathology underlying depression and other psychiatric disorders whose key symptoms include decreased motivation. However, the exact role of 5-HT in motivation remains controversial and elusive. Here, we pharmacologically manipulated the 5-HT system in macaque monkeys and quantified the effects on motivation for goal-directed actions in terms of incentives and costs. Reversible inhibition of 5-HT synthesis increased errors and reaction times on goal-directed tasks, indicating reduced motivation. Analysis found incentive-dependent and cost-dependent components of this reduction. To identify the receptor subtypes that mediate cost and incentive, we systemically administered antagonists specific to 4 major 5-HT receptor subtypes: 5-HT1A, 5-HT1B, 5-HT2A, and 5-HT4. Positron emission tomography (PET) visualized the unique distribution of each subtype in limbic brain regions and determined the systemic dosage for antagonists that would achieve approximately 30% occupancy. Only blockade of 5-HT1A decreased motivation through changes in both expected cost and incentive; sensitivity to future workload and time delay to reward increased (cost) and reward value decreased (incentive). Blocking the 5-HT1B receptor also reduced motivation through decreased incentive, although it did not affect expected cost. These results suggest that 5-HT deficiency disrupts 2 processes, the subjective valuation of costs and rewards, via 5-HT1A and 5-HT1B receptors, thus leading to reduced motivation.

摘要

5-羟色胺(5-HT)缺乏是抑郁症和其他精神障碍的核心生物学病理学,其主要症状包括动机降低。然而,5-HT 在动机中的确切作用仍存在争议和难以捉摸。在这里,我们在猕猴中药理学地操纵了 5-HT 系统,并根据激励和成本来量化对目标导向行为的动机的影响。5-HT 合成的可逆抑制增加了目标导向任务的错误和反应时间,表明动机降低。分析发现这种减少有激励依赖和成本依赖的成分。为了确定介导成本和激励的受体亚型,我们系统地给予了针对 5-HT 受体的 4 种主要亚型的拮抗剂:5-HT1A、5-HT1B、5-HT2A 和 5-HT4。正电子发射断层扫描(PET)可视化了每种亚型在边缘脑区的独特分布,并确定了实现约 30%占有率的拮抗剂的全身剂量。只有 5-HT1A 的阻断通过预期成本和激励的变化降低了动机;对未来工作量的敏感性和延迟到奖励的时间增加(成本),而奖励价值降低(激励)。5-HT1B 受体的阻断也通过降低激励降低了动机,尽管它不影响预期成本。这些结果表明,5-HT 缺乏通过 5-HT1A 和 5-HT1B 受体破坏了成本和奖励的主观评估这两个过程,从而导致动机降低。

https://cdn.ncbi.nlm.nih.gov/pmc/blobs/acff/10758260/e7857d71506d/pbio.3002445.g001.jpg

文献AI研究员

20分钟写一篇综述,助力文献阅读效率提升50倍。

立即体验

用中文搜PubMed

大模型驱动的PubMed中文搜索引擎

马上搜索

文档翻译

学术文献翻译模型,支持多种主流文档格式。

立即体验